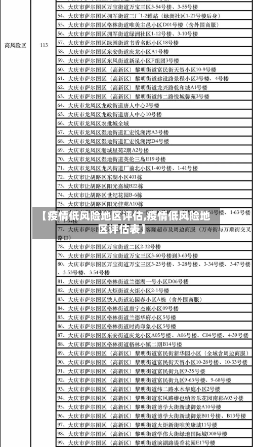
本文目录一览:〖壹〗、低风险地区是什么意思?〖贰〗、湖北疫情风险等级评估报告出炉〖叁〗、低风险地区定义是什么?〖肆〗、疫情风险等级划分5个等级的标准是什么〖伍〗、低风险和中风险地区怎么区分〖陆〗、低风险中风险...