本文目录一览:
- 〖壹〗、青岛最新疫情情况如何,官方通报有哪些?
- 〖贰〗、青岛胶州疫情最新消息(不断更新)
- 〖叁〗 、2022年3月15日青岛新冠肺炎疫情情况(确诊+无症状感染者)
- 〖肆〗、山东中风险地区有哪些
青岛最新疫情情况如何,官方通报有哪些?
境外输入病例情况3月14日0时至24时 新增境外输入确诊病例 4例(均为韩国输入):轻型3例,普通型1例。3月7日0时至24时 新增境外输入确诊病例 4例:2例由韩国乘坐BX321航班于3月3日抵达青岛;1例由日本乘坐NH927航班于3月2日抵达青岛;1例由韩国乘坐RS821航班于3月1日抵达青岛(普通型,系同航班密切接触者) 。

青岛市卫生健康委员会官方网站会实时发布疫情权威通报 ,可通过其官方渠道查询最新动态。微信搜索公众号“青岛本地宝”,回复“疫情”可获取以下信息:青岛疫情最新通报及确诊病例行程轨迹;疫情防控措施(如核酸检测要求、隔离政策等);风险等级划分及调整情况;进出青岛的交通 、健康管理规定。

022年3月28日0时至24时,青岛市城阳区新增2例无症状感染者 ,均为集中隔离期间发现,系此前报告病例的密切接触者,无新增社会面传播风险 。疫情通报详情新增病例情况:2例无症状感染者均在集中隔离期间通过核酸检测发现 ,为城阳区3月24日报告无症状感染者3的密切接触者。

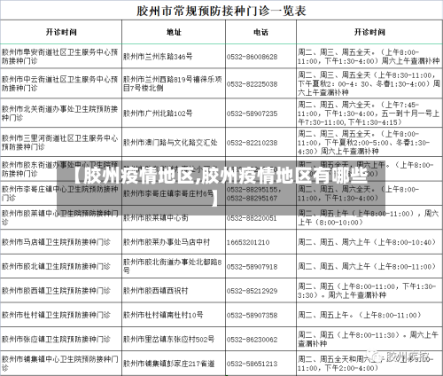
青岛胶州疫情最新消息(不断更新)
截至近来,青岛胶州市没有本土疫情,风险等级为低风险 ,市民体温正常、持健康码绿码并做好个人防护即可自由流动。以下为详细信息:当前疫情状态:根据公开信息,胶州市近来无本土确诊病例或无症状感染者报告,整体风险等级为低风险 ,社会面防控形势稳定 。
新增本土确诊病例:2022年3月15日0时至24时,青岛市新增本土确诊病例27例,具体分布为:莱西市24例(轻型23例,普通型1例);李沧区2例(均为轻型 ,在集中隔离期间核酸检测发现);胶州市1例(轻型,系莱西疫情关联病例,在集中隔离期间核酸检测发现)。
月10日青岛市新增本土确诊103例、无症状感染者221例 ,疫情形势严峻,呈现多点散发特征,胶州市已采取中小学停课等防控措施。 具体分析如下:新增病例分布与特征 确诊病例:新增本土确诊103例 ,其中莱西市96例(占93%),市南区 、市北区、黄岛区、胶州市共7例,含8例由无症状感染者转归 。

2022年3月15日青岛新冠肺炎疫情情况(确诊+无症状感染者)
黄岛区1例 ,为普通型。新增境外输入确诊病例:5例,均为韩国输入,其中轻型4例 ,普通型1例。截至2022年3月15日24时相关数据全市现有本土确诊病例828例 。全市现有本土无症状感染者939例。全市现有境外输入确诊病例44例。
022年3月11日12时至24时,青岛市城阳区新增1例无症状感染者,系莱西疫情关联病例,在集中隔离期间核酸检测发现。具体信息如下:病例基本情况:该无症状感染者属于莱西疫情关联病例 ,是在集中隔离期间通过核酸检测发现的 。
022年3月24日青岛实际新增本土确诊病例0例,新增本土无症状感染者4例,另有1例本土无症状感染者转为确诊病例。具体分析如下:新增本土确诊病例情况:根据青岛市卫生健康委员会发布的疫情通报 ,2022年3月24日0时至24时,全市无新增本土确诊病例。
山东中风险地区有哪些
〖壹〗 、截至2022年3月3日17:50,山东中风险地区为青岛市黄岛区九龙江路53号甘水湾小区 ,暂无高风险地区 。
〖贰〗、截至2022年3月3日17:30,山东中风险地区为青岛市黄岛区九龙江路53号甘水湾小区。
〖叁〗、自然灾害风险:从自然灾害的角度来看,山东某些地区 ,如济南市南部 、淄博市中部、烟台市北部、泰安市北部等地,在特定气候条件下(如降雨较多时),可能会面临地质灾害的威胁。这些地区由于地质构造和降雨等因素 ,存在发生滑坡、泥石流等地质灾害的可能性 。
〖肆〗 、内蒙古:自2月22日9时起,呼和浩特市新城区、回民区、玉泉区 、赛罕区的多个社区和村调整为中风险地区,调整后,呼和浩特市共有高风险地区3个 ,中风险地区63个。
〖伍〗、可通过扫描图片二维码或进入本地宝、全国疫情风险等级查询系统,定位至山东省青岛市,实时获取最新信息。)无中高风险地区划定:青岛市明确表示 ,本次疫情暂不划定中高风险地区,健康码不会因疫情变色,市民出行暂不受影响 。









