-
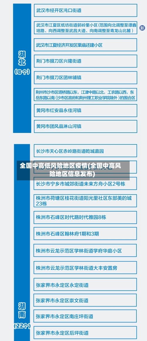
全国中高低风险地区疫情(全国中高风险地区信息发布)
本文目录一览:〖壹〗、什么是高风险地区,中风险地区,低风险地区?〖贰〗、地区风险等级怎么查询〖叁〗、高、中、低风险地区最新划分标准是什么?什么是高风险地区,中风险地区,低风险地区?〖壹〗、高风险地区划分标准:以病例和无...
本文目录一览:〖壹〗、什么是高风险地区,中风险地区,低风险地区?〖贰〗、地区风险等级怎么查询〖叁〗、高、中、低风险地区最新划分标准是什么?什么是高风险地区,中风险地区,低风险地区?〖壹〗、高风险地区划分标准:以病例和无...