-
全国疫情重点高风险地区(全国疫情重点高风险地区查询)
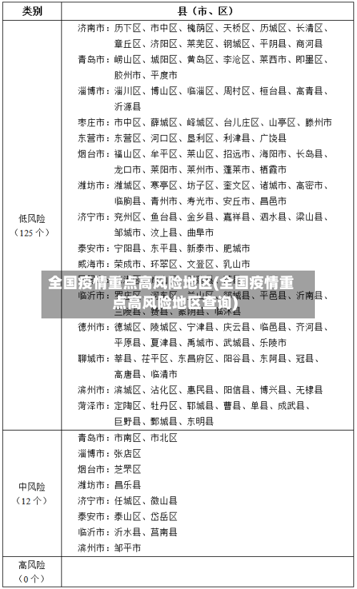
本文目录一览:〖壹〗、全国疫情风险等级名单是?〖贰〗、全国中高风险地区名单及查询方式〖叁〗、2022全国中高风险地区一览表最新(实时更新)全国疫情风险等级名单是?〖壹〗、全国中高风险地区名单可通过权威查询入口获取实时信息...
本文目录一览:〖壹〗、全国疫情风险等级名单是?〖贰〗、全国中高风险地区名单及查询方式〖叁〗、2022全国中高风险地区一览表最新(实时更新)全国疫情风险等级名单是?〖壹〗、全国中高风险地区名单可通过权威查询入口获取实时信息...