本文目录一览:
- 〖壹〗 、全国中高风险地区汇总,疫情防护别大意!
- 〖贰〗、中国疫情那个最严重的?
- 〖叁〗、全国疫情次数比较多
全国中高风险地区汇总,疫情防护别大意!
〖壹〗 、在关注中高风险地区的同时,也需重视以下防疫举措:科学戴口罩口罩盖住口鼻和下巴 ,鼻夹要压实,确保口罩与面部紧密贴合。口罩出现脏污、变形、损坏 、异味时需及时更换,每个口罩累计佩戴时间不超过8小时 。在跨地区公共交通工具上 ,或医院等环境使用过的口罩不建议重复使用。

〖贰〗、近来全国50个中高风险地区集中在北方城市,主要与冬季气候、人员活动模式、病毒特性及偶然性因素有关,具体分析如下:冬季气候影响病毒存活与传播低温延长病毒存活时间:北半球进入冬季后 ,北方气温显著降低。低温环境下,新冠病毒在物品表面和环境中的存活时间更长,传染性更明显 。

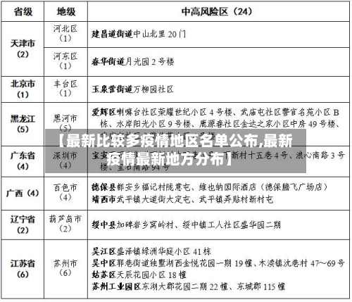
〖叁〗 、截至近来,国内共有2个高风险地区 ,76个中风险地区,主要分布在陕西省、河南省、浙江省等地,以下为详细信息(数据不包括港澳台地区):高风险地区:具体地区名单会随疫情形势动态调整 ,可通过权威渠道实时查询。

中国疫情那个最严重的?
〖壹〗 、综上所述,中国历史上最严重的瘟疫之一是明末大鼠疫,其规模之大、死亡人数之多、社会影响之深远 ,都堪称中国瘟疫史上的灾难性事件。
〖贰〗 、中国最严重的疫情是新型冠状病毒肺炎疫情,且疫情初期最为严重的地区是湖北省武汉市 。以下是关于此疫情在中国最严重地区的详细说明:首次爆发地:新型冠状病毒肺炎疫情自2020年初在中国湖北省武汉市首次爆发,并迅速蔓延至全国各地及全球范围。
〖叁〗、中国最严重的疫情是新型冠状病毒肺炎(COVID-19)疫情。这场疫情自2020年初在中国湖北省武汉市首次爆发 ,迅速蔓延至全国各地及全球范围。疫情初期,湖北省特别是武汉市成为了中国疫情最为严重的地区 。由于早期对病毒传播和感染途径的认识不足,以及春节期间人员流动性增加 ,导致疫情在短时间内迅速扩散。
〖肆〗、江苏省是近来全国疫情最为严重的省份之一。根据最新的中高风险区域名单,江苏省拥有2个高风险地区和50个中风险地区 。8月1日,江苏新增40例本土确诊病例,其中11例为轻型 ,29例为普通型。同时,新增2例本土无症状感染者,以及3例境外输入确诊病例。

全国疫情次数比较多
〖壹〗 、黑龙江 。黑龙江次数比较多 ,石家庄持续时间最长。
〖贰〗、023年基于模型预测,新冠第二波疫情高峰或于6月底出现,且感染次数越多后遗症风险越高 ,但模型预测可能存在偏差,同时二次感染对长新冠风险的影响存在不同研究结论。
〖叁〗、卡塔尔:并非确诊和死亡病例比较多的国家,但感染率全球比较高 。截至统计时 ,确诊人数逾56万,该国人口不到300万(2018年近280万),感染率达27%。








