本文目录一览:
- 〖壹〗、广州:每天新增个案数仍处高位,究竟是怎么一回事?
- 〖贰〗 、广州疫情严重不
- 〖叁〗、11月14日广州增城区新增1个高风险和1个低风险区
- 〖肆〗、202212月14日广州海珠区部分高风险区调整为低风险区
- 〖伍〗 、2022年11月14日广州是白云区山均和街平沙有疫情吗
广州:每天新增个案数仍处高位,究竟是怎么一回事?
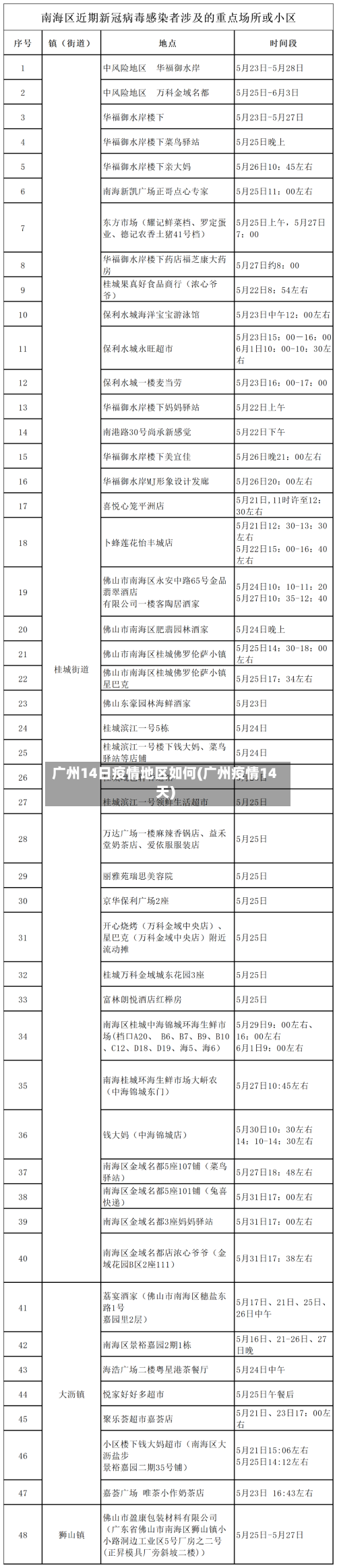
广州本轮疫情规模大,波及范围广 ,持续时间较长,当前每天新增个案数仍处于高位 。 据介绍,14日 ,98%的新增感染者在海珠区,高度集中在凤阳街康鹭片区高风险区域内;近期赤岗街客村片区、江海街桂田片区新发病例数下降明显。

是的,6月25日 ,记者从广州市新闻发布会获悉,截至近来,广州本轮疫情累计出院境内确诊患者69人 ,尚有77名境内确诊患者在医院接受治疗,住院治疗人数已下降至两位数。据通报,6月24日0至24时,广州无新增境内感染病例报告 ,已连续6日零新增 。

记者从昨日举行的广州市疫情防控新闻发布会上获悉,11月18日0时至24时,广州市新增8713例新冠病毒本土感染者 ,社会面发现17例。近来,广州海珠康鹭、大塘疫情仍处于高位进展期,相邻区域出现新的疫情聚集点。海珠区社区传播风险尚未阻断 ,疫情整体形势依然复杂严峻 。
背景说明:以色列冠病发病率持续下降,总理贝内特称“逐步开放边境时机已到 ”,但旅客量仍远低于疫情前水平。04 巴林调整入境及防疫政策 ,在巴中国公民需加强防范政策调整:自2月20日起,入境人员无需核酸检测及隔离,密切接触者亦无需隔离 ,有症状者可自行预约检测。
标志力拓案的正式开始 。2010年3月22日,案件得以公开审理。2018年7月4日,力拓案中被判在华服刑的澳大利亚商人胡士泰刑满释放。2009年8月12日,中钢协常务副秘书长罗冰生对媒体表示 ,完全支持和拥护中国方面对涉案人员所采取的逮捕行动,并称该案为司法个案,不会影响中澳两国的正常贸易发展。
春季(当前阶段)全国每天新增病例仍处高位 ,疫苗接种率较低,需继续严格遵守社交限制 。核心措施:居家隔离 、加速疫苗接种、保障个人与社区安全。夏季(预计7月启动)解封条件:75%居民接种一针疫苗,20%接种两针疫苗。
广州疫情严重不
总结:广州此次疫情病毒传播快、传播力强 ,主要源于病毒本身的高传染性和隐匿性,叠加感染者活动轨迹复杂 、跨区域流动频繁等因素 。通过分级分类防控、大规模筛查、跨区域协同等措施,广州正全力遏制疫情扩散 ,但公众仍需保持警惕,严格遵守防疫要求,共同筑牢防控屏障。
疫情形势严峻 ,但整体可控 广州作为人口密集、流动性大的城市,疫情防控面临巨大挑战。这两天新增病例数超过四百,确实达到了新冠疫情以来的较高水平 。然而,从卫健委发布的消息来看 ,疫情整体仍处于可控状态,传播系数不断下降。这得益于广州采取的精准防控措施,以及广大市民的积极配合。
广州疫情严重的原因主要有以下五点:首先 ,部分市民防疫意识薄弱,导致防控措施落实不到位,增加了疫情扩散风险 。其次 ,输入途径多样化,包括境外输入 、跨区域流动等,给溯源和防控带来挑战。第三 ,落地阳性人员职业分布广泛,涉及物流、服务等行业,接触人群复杂 ,易引发隐匿传播。
广州今天并非真正意义上“突然”变成疫情重灾区,感觉形势严峻是多种因素共同作用的结果:病毒变异和传播力增强:新冠病毒不断变异,像奥密克戎及其亚型等新变异株,传播能力更强 。当这些高传播力变异株进入广州 ,若没有及时有效的控制措施,病毒就会迅速蔓延。
广州本轮疫情最严重的地方,在海珠区 ,那里,有非常多的城中村。比如疫情较为集中的康乐村,1平方公里的面积 ,却挤满了超10万的人口。如果病毒携带者在通风不好的密闭空间里留下了大量的病毒,短时间内仍然停留在空气中,之后进入空间的人就可能被空气中停留的病毒以气溶胶传播的方式而被感染 。
中国疫情严重的七个城市包括武汉、上海 、广州、深圳、北京 、重庆和成都。这些城市在过去的一段时间内 ,由于各种原因,疫情形势较为严峻。武汉作为疫情最初爆发的城市,受到了广泛的关注 。在初期 ,武汉的疫情形势异常严峻,但随着全国上下的共同努力和有效防控措施的实施,疫情逐渐得到了控制。
11月14日广州增城区新增1个高风险和1个低风险区
月14日广州增城区新增1个高风险和1个低风险区据广州增城发布消息,根据疫情防控需要 ,经增城区新型冠状病毒肺炎疫情防控指挥部研究决定,自2022年11月14日起,划定风险区域如下:_高风险区新塘镇东至江府大道、南至沿江大道、西至六角涌 、北至规划三路的合围区域实行“足不出户 ,上门服务”等管控措施。
增城区关于划定风险区域的通告根据疫情防控需要,经增城区新型冠状病毒肺炎疫情防控指挥部研究决定,自11月14日起 ,划定风险区域如下:高风险区新塘镇东至江府大道、南至沿江大道、西至六角涌 、北至规划三路的合围区域,实行“足不出户,上门服务 ”等管控措施 。
增城区关于调整部分区域管控措施的通告根据疫情处置进展 ,经专家组综合研判,区新型冠状病毒肺炎疫情防控指挥部研究决定,自2022年11月30日14时起 ,下列区域调整为低风险区,落实“个人防护、避免聚集”管控措施:荔城街廖村、廖隔塘村、夏街村 、锦绣世界四期F5栋、广丰西路2号楼。
广州市增城区11月14日要停课。通过查询相关公开信息显示广州市增城区在11月14日进行了线下教学的停课 。停课指的是因为某种原因使一个或多个学生停止上课。停课原因一般是自然灾害影响,如台风,暴雨等。还有传染性疾病肆虐的情况 ,或是学校自身出了状况 。在国外许多地区,部分学校或因教师罢工而停课。
202212月14日广州海珠区部分高风险区调整为低风险区
〖壹〗、泰宁大街一巷14号。1泰宁大街二巷6号。1泰宁大街三巷1117号 。1泰宁大街四巷11号及之12—119号。1泰宁大街五巷1223号。1泰宁大街六巷115号 。1泰宁大街八巷1122号。1泰宁大街九巷21号。泰宁大街十巷横一巷12号 。
〖贰〗 、赤岗街道泓景花园A3栋。夏沙巷24号。新港西路206号大院26栋 。沙园街道前进街一巷10号,前进街二巷5号及之6号。江南中街道康公街157号之158号、170号、171号之一至172号及之173号。昌岗街道晓港中马路78号 。细岗东区24号。
〖叁〗 、截至2022年12月8日00:00 ,广州市有3687个高风险区、556个低风险区。请广大市民朋友坚持戴好口罩,配合做好扫码、亮码 、测温、健康监测等防控措施。
〖肆〗、低风险地区范围:2022年广州全市包括越秀区 、海珠区、荔湾区、天河区、白云区 、黄埔区、番禺区、花都区 、南沙区、从化区、增城区在内的所有区,均被划定为低风险地区 。
〖伍〗 、自2022年12月26日起 ,我国已停止划定疫情风险等级区域,此前风险等级划分为低、中、高三个级别。以下为原风险等级划分标准及背景说明:原风险等级划分标准 低风险地区:需满足两个条件之一:一是区域内无确诊病例;二是连续14天无新增确诊病例。

2022年11月14日广州是白云区山均和街平沙有疫情吗
〖壹〗 、你好,你想问2022年11月14日广州市白云区均禾街平沙有疫情吗?通过查询相关资料显示:2022年11月14日广州市白云区均禾街平沙没有疫情 。广州市白云区均禾街平沙在2022年11月14日是常态化防控区域 ,政府没有官方通报该地是中高低风险地区,所以2022年11月14日广州市白云区均禾街平沙没有疫情。
〖贰〗、香洲区2022年11月14日至16日,香洲区各镇街开展区域滚动式核酸筛查。检测对象香洲区常住居民和流动人员 。
〖叁〗、011年广东省东莞市各镇(街道)行政区划情况如下: 街道:(4个) 1莞城街道 :辖 东正 、市桥、北隅、西隅、罗沙 、博厦、兴塘、创业 ,共8个社区; 莞城街道办事处 驻市桥社区高第街1号。
〖肆〗 、023年10月18日,广州市培英中学白云新城校区正式启用。白云新城校区融合百年培英文化和新一代信息技术,成为白云区新时代5G智慧校园的样板 。








