本文目录一览:
- 〖壹〗、汕头市高风险地区有哪些
- 〖贰〗 、汕头哪里疫情最严重
- 〖叁〗、疫情中高险地区为哪些/疫情高风中风险是那些地方
汕头市高风险地区有哪些
近来广东省高风险地区分别有:广州、茂名 、东莞、深圳、汕头 、揭阳、清远、阳江、韶关 、江门、惠州、中山 、潮州。近期疫情严峻,要做好防护 ,少聚集,勤做核酸 。

通过查询相关资料显示,汕头不是中高风险地区。根据汕头中高风险地区查询了解到 ,截止2022年09月28日15时,汕头暂无高中低风险地区,全域都是常态化防控区域。

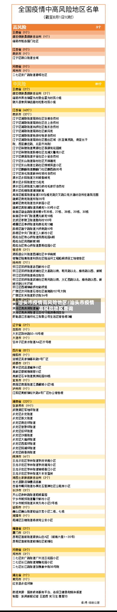
高风险地区:指病例和无症状感染者的居住地 ,以及活动频繁且疫情传播风险较高的工作地和活动地等区域 。通常以居住小区(村)为单位划定,具体范围可根据流调研判结果调整。
昆仑山死亡谷:上世纪90年代有牧民为寻找马匹闯入丧命,地质队也曾遭遇雷击,区域内强磁场易引发雷暴 ,冻土层融化形成的沼泽会吞噬物体。 江西鄱阳湖老爷庙水域:沉船事故屡见不鲜,通行安全风险极高 。
深圳市福田区福保街道菩提路216号点彩人家28栋该区域被明确列为高风险区,需重点关注蚊媒传播风险。基孔肯雅热和登革热均通过伊蚊叮咬传播 ,居民应加强防蚊措施,如清理积水容器、使用蚊帐或驱蚊剂,避免蚊虫滋生。
贵州省中高风险地区有毕节市织金县、遵义市(桐梓县 、红花岗区)、贵阳市(云岩区、开阳县)等。通过查询相关信息显示截止于2022年11月29日高风险地区有毕节市织金县 、遵义市(桐梓县、红花岗区)、贵阳市(云岩区 、开阳县)等 。

汕头哪里疫情最严重
金平区。通过查询汕头市疫情官方网站了解到 ,截止2022年12月8日,其汕头金平区疫情最严重,属于高风险地区。疫情 ,汉语词语,指疫病的发生和发展情况,大范围内出现的较大型疫情有重症急性呼吸综合征(SARS)、甲型H1N1流感及新型冠状病毒肺炎 。
近来广东省高风险地区分别有:广州、茂名、东莞 、深圳、汕头、揭阳 、清远、阳江、韶关 、江门、惠州、中山 、潮州。近期疫情严峻 ,要做好防护,少聚集,勤做核酸。
025年10月26日可前往汕头旅游,但需提前核实基孔肯雅热疫情动态并落实防护措施 ,近来无证据表明当地疫情严重,但需以官方信息为准 。
月24日0-24时,汕头市新增1例新冠肺炎确诊病例(轻型)和1例无症状感染者 ,均在集中隔离场所隔离观察人员中发现。病例1,居住在澄海区凤翔街道,在集中隔离场所隔离观察人员中发现。无症状感染者1 ,为龙湖区报告的省外来汕货车司机,在集中隔离场所隔离观察人员中发现 。
不严重。8月10日无新增,2022年8月8日汕头市潮南区新冠肺炎防控指挥办通告:8月8日12-24时 ,潮南区新增报告1例无症状感染者,在集中隔离的密接中发现,为8月6日通报的无症状感染者黄某的密接、8月7日通报无症状感染者黄某琼的丈夫 ,已闭环转运至汕头市专用隔离场所隔离治疗。
【最新疫情】12月3日0-24时,汕头市新增40例新冠肺炎确诊病例和9例无症状感染者 。其中14例在集中隔离场所隔离观察人员中发现,6例在居家隔离观察人员中发现,5例在主动检测人员中发现 ,2例在跨区域协查中发现,22例在非闭环管理重点人员筛查中发现。
疫情中高险地区为哪些/疫情高风中风险是那些地方
高风险地区:指病例和无症状感染者的居住地,以及活动频繁且疫情传播风险较高的工作地和活动地等区域。通常以居住小区(村)为单位划定 ,具体范围可根据流调研判结果调整。
高风险等级地区,一般为病例和无症状感染者居住地,以及活动频繁且疫情传播风险较高的工作地和活动地等区域 。高风险区原则上以居住小区(村)为单位划定 ,可根据流调研判结果调整风险区域范围,采取“足不出户、上门服务 ”等封控措施。
连续14天内无新增本地确诊病例.根据国务院联防联控机制有关要求,经市疫情防控指挥部研究决定 ,才会将中风险地区降级为低风险。








