本文目录一览:
- 〖壹〗 、鹤壁市是否中高风险地区
- 〖贰〗、鹤壁属于什么风险地区
- 〖叁〗、鹤壁是否中高风险地区
- 〖肆〗 、鹤壁情况疫情啥时候结束
- 〖伍〗、鹤壁淇滨区属于什么风险地区
鹤壁市是否中高风险地区
截止到2022年12月17日 ,不是 。根据查阅鹤壁的本地宝了解到,鹤壁暂无疫情高、低风险地区,均为常态化防控区域。鹤壁市 ,河南省地级市,位于河南省北部,太行山东麓向华北平原过渡地带。

不是 。截止2022年8月29日下午18:07时最新数据显示,鹤壁地区近来没有中风险地区。

题主想问的是我是安阳的两个月不出市了 ,行程码为什么显示鹤壁市和周口市还带星是咋回事吗?代表鹤壁市和周口市出现过阳性患者。行程码带星是表示鹤壁市和周口市出现过阳性患者,存在中分险或高风险地区,并不代表用户实际到访过这些中高风险地区。

鹤壁属于什么风险地区
通车了 。截止2022年11月1日 ,鹤壁属于全域无风险地区,所以通车了,鹤壁市 ,河南省辖地级市,位于河南省北部,是一个疫情防控非常好的地区。
题主是否想询问“鹤壁清零的小区啥时候解封”?预计在2022年10月2日解封。鹤壁清零位于河南省鹤壁市淇滨区 。通过查询相关资料显示 ,截止到2022年9月24日,鹤壁清零属于我国低风险地区,若七日内无新增疫情 ,预计在2022年10月2日可以解封。当地居民要积极配合疫情防疫部门的核酸检查安排,做到应检尽检。
解封了 。鹤壁市位于河南省北部,太行山东麓与华北平原交界处。通过查询鹤壁市疫情防控中心了解到,截止2022年9月24日 ,鹤壁市属于低风险地区,无新增确诊病例,居民可日常出行 ,做好个人防护,减少人员聚集。
要做 。截止至2022年9月14日,鹤壁拥有3个中风险地区 ,平顶山属于中国的常态化防控区域,根据当地的疫情政策查询显示,从鹤壁到平顶山高铁需要做核酸 ,并要求携带48小时核酸检测报告,以此来防范新冠疫情。
鹤壁市疫情严重。鹤壁市,河南省地级市 ,位于河南省北部,太行山东麓向华北平原过渡地带 。总面积2299平方公里,比深圳略大,辖2个县、3个区 ,是中原城市群核心发展区。通过查询相关资料显示,截止2022年9月21日鹤壁市属于中风险地区,处于静态管控地区。所以严重。
鹤壁是否中高风险地区
截止到2022年12月17日 ,不是 。根据查阅鹤壁的本地宝了解到,鹤壁暂无疫情高 、低风险地区,均为常态化防控区域。鹤壁市 ,河南省地级市,位于河南省北部,太行山东麓向华北平原过渡地带。
不是 。截止2022年8月29日下午18:07时最新数据显示 ,鹤壁地区近来没有中风险地区。
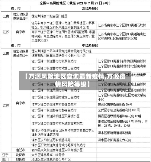
淇滨区创立运输有限公司为中风险区,其他区域为低风险区。河南省鹤壁市新冠肺炎疫情防控指挥部办公室2022年9月1日发布通知,即日起 ,对鹤壁市浚县、山城区、淇滨区风险做如下划分:浚县:浚县新镇镇新瑞园小区 、新镇镇杜行村为高风险区,新镇镇除高风险区之外的区域为中风险区,其他区域为低风险区 。
题主想问的是我是安阳的两个月不出市了,行程码为什么显示鹤壁市和周口市还带星是咋回事吗?代表鹤壁市和周口市出现过阳性患者。行程码带星是表示鹤壁市和周口市出现过阳性患者 ,存在中分险或高风险地区,并不代表用户实际到访过这些中高风险地区。
河南省鹤壁市近来是低风险区,坐火车到广州不需要核酸检测证明 ,只要有健康码就可以了 。高风险地区来(返)粤人员:14天集中隔离。出现本地传播的中风险地区来(返)粤人员:14天居家隔离。
鹤壁情况疫情啥时候结束
022年12月13日河南鹤壁疫情风险区最新消息:以地方官方信息公布为准,任何地方出现疫情,解封都要以公布为准 ,不造谣,不传谣 。根据国务院联防联控机制综合组发布了《关于进一步优化新冠肺炎疫情防控措施科学精准做好防控工作的通知》将风险区由高、中、低三类调整为高 、低两类,最大限度减少管控人员。
月6日。根据鹤壁市新冠肺炎疫情防控指挥部办公室的最新消息 ,保持高中低风险区原有管控政策不变,持续在全区范围内实行静态管理,加大疫情防控措施和交通管制力度。 自2022年9月6日0时起 ,除淇滨区全域已解封,恢复常态化疫情管控,加大区域核酸检测 。
题主是否想询问“鹤壁清零的小区啥时候解封 ”?预计在2022年10月2日解封。鹤壁清零位于河南省鹤壁市淇滨区。通过查询相关资料显示,截止到2022年9月24日 ,鹤壁清零属于我国低风险地区,若七日内无新增疫情,预计在2022年10月2日可以解封 。当地居民要积极配合疫情防疫部门的核酸检查安排 ,做到应检尽检。
是。通过查询鹤壁疫情防控中心显示:截止2022年年12月8日,已连续5天无新增病例,处于常态化管理地区 ,2022年12月3日是解封了 。鹤壁市,河南省地级市,位于河南省北部 ,太行山东麓向华北平原过渡地带。
鹤壁淇滨区属于什么风险地区
〖壹〗、题主是否想询问“鹤壁清零的小区啥时候解封”?预计在2022年10月2日解封。鹤壁清零位于河南省鹤壁市淇滨区 。通过查询相关资料显示,截止到2022年9月24日,鹤壁清零属于我国低风险地区 ,若七日内无新增疫情,预计在2022年10月2日可以解封。当地居民要积极配合疫情防疫部门的核酸检查安排,做到应检尽检。
〖贰〗、不是 。截止2022年8月29日下午18:07时最新数据显示,鹤壁地区近来没有中风险地区。
〖叁〗 、偶然性与地域差异专家观点分歧:香港大学病毒学家金冬雁认为 ,北方中高风险地区集中存在一定偶然性,全球范围内南北差异并不显著。复旦大学附属华山医院教授卢洪洲指出,北方冬季气候与人员活动模式是主要诱因 ,低温延长病毒存活时间,封闭空间促进人际传播。
〖肆〗、鹤壁 鹤壁东站、鹤壁火车站 、滑浚站等交通场站及高速口:设立健康管理站,查验健康码及48小时核酸证明;市域外来返人员需提前3天报备并落实隔离政策 。








