本文目录一览:
- 〖壹〗、北京再增13例,在这四个区!
- 〖贰〗 、北京新增1例感染者,为隔离观察人员
- 〖叁〗、北京近期54例感染者涉10区,新增风险点位涉物流园 、幼儿园、剧本馆等...
- 〖肆〗、转扩!北京10天新增227例,都是谁?去过哪?
- 〖伍〗、北京新增本土“32+1”例,这些确诊病例分布在了哪些区域?
- 〖陆〗 、北京本轮疫情发生以来,具体涉及到了哪些地区?
北京再增13例,在这四个区!
〖壹〗、月22日0时至24时 ,北京新增报告本地确诊病例13例,新增确诊病例分布在丰台区、海淀区 、大兴区和西城区,具体如下:丰台区:新增6例 。丰台区作为此次北京疫情的重点区域之一 ,此前已报告多例确诊病例,可能与新发地市场等聚集性场所相关,防控压力较大。海淀区:新增3例。

〖贰〗、月11日0时至6月24日24时 ,累计报告本地确诊病例269例,在院269例 。尚在观察的无症状感染者22例;无新增报告境外输入新冠肺炎确诊病例、疑似病例和无症状感染者,在院1例。新增确诊病例中,丰台区9例 、大兴区4例。

〖叁〗、昨日(6月22日)0时至24时 ,北京市新增新冠肺炎确诊病例13例,其中男性9例,女性4例;平均年龄37岁 ,最小8岁,最大57岁;丰台区6例,海淀区3例 ,大兴区3例,西城区1例 。


北京新增1例感染者,为隔离观察人员
0月3日0时至24时,北京市新增本土新冠肺炎病毒感染者1例 ,为隔离观察人员;10月4日0时至15时,新增本土新冠肺炎病毒感染者1例,同样为隔离观察人员。具体情况如下:10月3日新增感染者情况感染者8:现住大兴区黄村镇狼垡一村 ,是感染者6的妻子,职业为快递配送员。
月25日0时至24时,海淀区新增本土新冠肺炎病毒感染者10例,均为隔离观察人员。5月26日0时至15时 ,海淀区新增本土新冠肺炎病毒感染者7例,其中6例为社会面筛查发现,1例为隔离观察人员 。新增社会面筛查感染者详情 感染者1:居住地为清河街道四拨子村40号。
北京市疾控中心通报:10月3日0时至24时 ,北京新增本土新冠肺炎病毒感染者1例,为隔离观察人员,在大兴区 ,无症状感染者,另有1例无症状感染者转确诊病例已发布。
0月2日0至15时北京新增本土感染者1例情况通报10月2日0时至15时,新增本土新冠肺炎病毒感染者1例 ,为隔离观察人员,在丰台区,轻型 ,已转至定点医院隔离治疗,相关风险点位及人员已管控落位 。
北京近期54例感染者涉10区,新增风险点位涉物流园、幼儿园、剧本馆等...
〖壹〗 、月29日至10月10日15时,北京累计报告54例本土感染者,涉及10个行政区 ,新增风险点位包括物流园、幼儿园、剧本馆等场所,多名感染者因未遵守防疫规定导致疫情扩散。
〖贰〗、月20日通报北京24小时内新增54例本土感染者,具体情况及健康提示如下:新增感染者基本情况时间范围:5月19日15时至20日15时。区域分布:丰台区30例 、海淀区14例、房山区5例、东城区3例 、朝阳区2例 。病情分类:普通型9例、轻型36例、无症状感染者9例。感染来源:管控人员52例 、社会面筛查2例。
〖叁〗、月20日乘坐69路 ,9:34樊家村上车,9:35纪家庙下车;乘坐912路公交车,10:34纪家庙上车 ,10:38樊家村下车;乘坐49路公交车,20:15樊家村上车,20:35广安门北下车 。龙潭中湖公园发布确诊病例在园内轨迹 一例确诊病例曾于5月20日、24日两次进入龙潭中湖公园。
〖肆〗 、北京丰台区全域提级管控 ,执行“非必要不出区 ”;上海自5月22日起恢复16号线地铁运营。北京疫情防控动态 整体疫情情况 5月19日15时至20日15时,北京新增本土感染者54例,涉及丰台、海淀、房山等5个区 ,其中社会面筛查发现2例,提示隐匿传播风险仍存 。
转扩!北京10天新增227例,都是谁?去过哪?
〖壹〗 、总结:北京10天新增227例病例的身份信息因隐私保护未完全公开,但其活动轨迹和风险区域已通过流调明确。当前疫情呈现“多点散发、聚集性传播”特征,防控重点在于阻断社区传播链和强化风险区域管控。公众需密切关注官方通报 ,配合落实防护措施,共同遏制疫情扩散。
〖贰〗、021年4月22日,保利央华版话剧《如梦之梦》神州九城巡演首站在武汉首演 ,肖战在话剧中饰演五号病人 。2021年5月31日,肖战在北京卫视《618沸腾之夜》上演唱歌曲《让我留在你身边》和《竹石》 。肖战早年经历 2010年,肖战考入重庆工商大学现代世界设计艺术学院。
〖叁〗、点评:都是李世民惹的祸! 伍子胥 伍子胥(?—公元前484年)春秋吴国大夫 。名员 ,字子胥,是楚国大夫伍奢的次子。因楚平王十分昏庸,听信谗言 ,于七年(公元前522年)废太子建,杀太子师傅伍奢及其长子伍尚。伍子胥迅速逃离楚国,混出昭关(今安徽含山县西北) ,渡过长江,进入楚国的仇敌,日益强盛的吴国 。
〖肆〗 、东陵大盗是真的历史情况。《东陵大盗》是由张多福导演来指导,并且由张耀扬等人联合主演的一部电视剧 ,这部电视剧是根据军阀时期的军阀孙殿英盗取东陵的真实事件为故事的载体。同时又根据同名电影《东陵大盗》改编而成,主要讲述了在民国刚刚成立的时候,大军阀孙殿英一剿匪为名率领部队盗取东陵宝物的故事 。
〖伍〗、蒙恬破匈奴 秦国兼并天下后 ,蒙恬奉命率三十万大军北击匈奴。收复河南地 [5] (今内蒙古河套南伊克昭盟一带),自榆中(今内蒙古伊金霍洛旗以北)至阴山,设三〖Fourteen〗、县。又渡过黄河 ,占据阳山,迁徙人民充实边县 。
〖陆〗 、现举一例:他和奥普利希柯谈话的经过。 奥普利希柯无论如何不肯从流浪儿童临时收容所到工学团去,马卡连柯只得亲自出马去接。
北京新增本土“32+1 ”例,这些确诊病例分布在了哪些区域?
疫情反反复复 ,北京通报本土又新增32+1例。而这些确诊病例分布在朝阳区、房山区、昌平区 、丰台区、西城区以及延庆区;其中朝阳区20例,房山区3例,昌平区2例 ,丰台区2例,西城区1例,延庆区1例 。此次北京疫情属于奥密克戎变异株,与近期流行的病毒属于同一种病毒序列。
月26日北京市卫健委公布了疫情最新消息 ,就在4月25日这一天,北京新增了32例本土确诊病例和1例无症状感染者。这其中有4例病例都是住在朝阳区的在校学生,其余病例分别遍布在朝阳区、昌平区 、丰台区、房山区、顺义区等地 ,而无症状感染者居住在延庆区 。
确诊病例1:现住丰台区福宜街8号院,6月20日诊断为确诊病例。确诊病例3:现住昌平区双兴苑小区,6月20日诊断为确诊病例。本土无症状感染者 无症状感染者2:现住昌平区东崔村 ,6月20日诊断为无症状感染者 。
北京本轮疫情发生以来,具体涉及到了哪些地区?
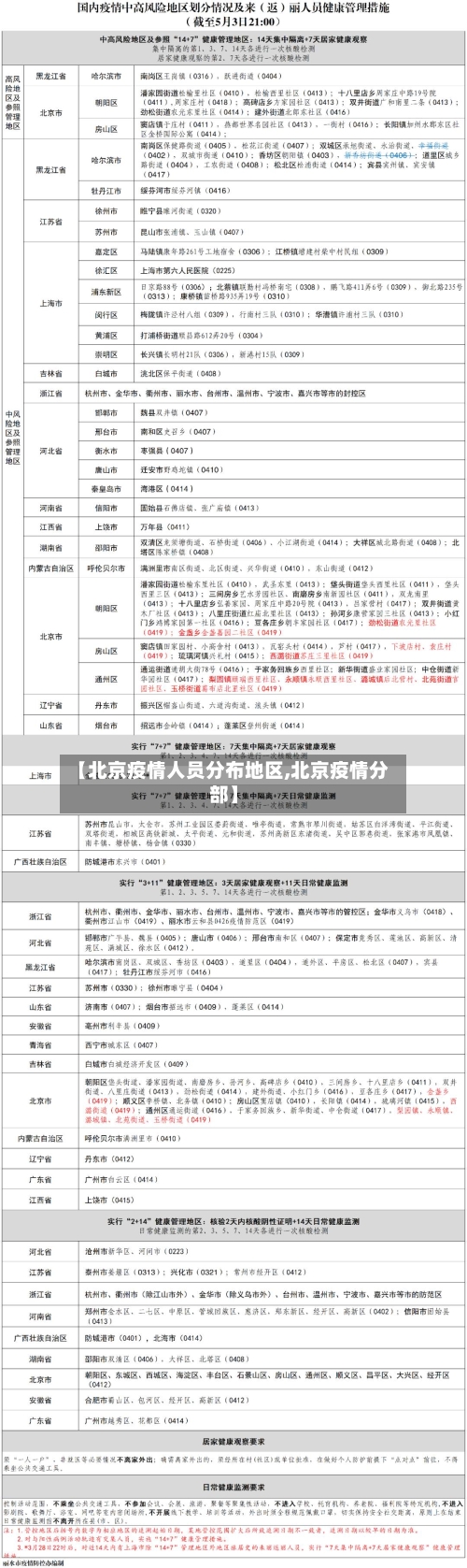
〖壹〗 、近来北京市朝阳区垡头街道垡头西里社区、三间房乡艺水芳园社区、南磨房乡南新园社区和十八里店乡周家庄中路19号院都在14天累计报告多例本土确诊病例,经过评估以上地区均被列为中风险地区。房山区窦店镇于庄村也因14天内累计报告2例本土确诊病例被化为中风险地区。而朝阳区潘家园街道松榆里社区是北京市近来唯一一个高风险地区 。
〖贰〗、北京疫情关联情况截至1月23日16时,北京市本轮疫情已关联3省4地 ,具体包括:山东省:济南报告2例,聊城高唐县报告1例。山西省:大同报告1例。河北省:雄安新区安新县报告2例 。
〖叁〗 、北京本轮疫情累计报告感染者505例,55座地铁车站出入口封闭 ,节后餐饮堂食继续暂停。本轮疫情累计感染者情况5月4日,北京市疾病预防控制中心副主任庞星火介绍,5月3日15时至4日15时,北京市新增本土新冠肺炎病毒感染者52例 ,涉及朝阳、房山、丰台 、通州等多个区。
〖肆〗、这一次疫情涉及到了很多的区域,其中就包括丰台区、朝阳区 、通州区、房山区、延庆区 、顺义区、门头沟区等等。被感染的患者大部分都是学生,学生的家长也出现了被传染的情况 。所以当地的疫情还是非常严重的 ,在这个过程当中他们也跟很多的群众接触过。所以这件事情,也引起了当地政府的重视。
〖伍〗、疫情波及范围省份与城市:本轮疫情覆盖陕西 、内蒙古、湖南、宁夏、甘肃 、北京、贵州、湖北 、青海、河北、四川 、山东、黑龙江、云南 、江西、浙江、重庆 、河南、江苏、辽宁共20个省级行政区,涉及38个市 。









