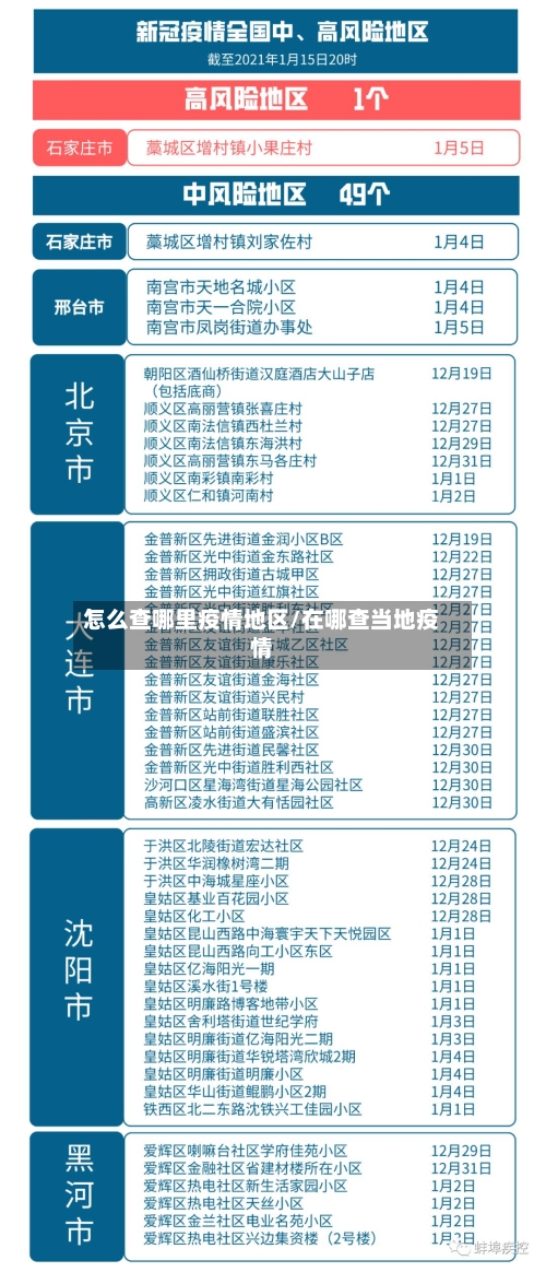
• 怎么查哪里疫情地区/在哪查当地疫情

    本文目录一览:〖壹〗、怎么用微信看全国中高风险疫情地区〖贰〗、怎么在手机上查看全国中高风险疫情地区〖叁〗、高德地图如何查疫情区域〖肆〗、微信中怎么查看自己所在地区的疫情风险度〖伍〗、本地宝怎么查高风险地区〖陆...


返回顶部