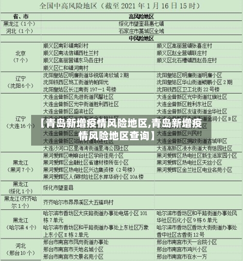
本文目录一览:〖壹〗、青岛关于确定疫情风险等级和封控区的通告〖贰〗、青岛有高风险地区吗?〖叁〗、外省来青岛需要隔离14天吗〖肆〗、莱西七中疫情(确诊病例+风险等级)〖伍〗、青岛新增1例本土确诊病例!新疆新增无症状感...