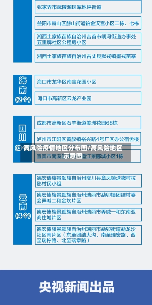
本文目录一览:〖壹〗、全国中高风险地区的分布〖贰〗、全国中高风险地区最新名单(附实时查询入口)〖叁〗、怎么在地图上看疫情风险地区〖肆〗、大连疫情中高风险名单一览〖伍〗、2022全国中高风险区名单汇总全国中高风险地区...