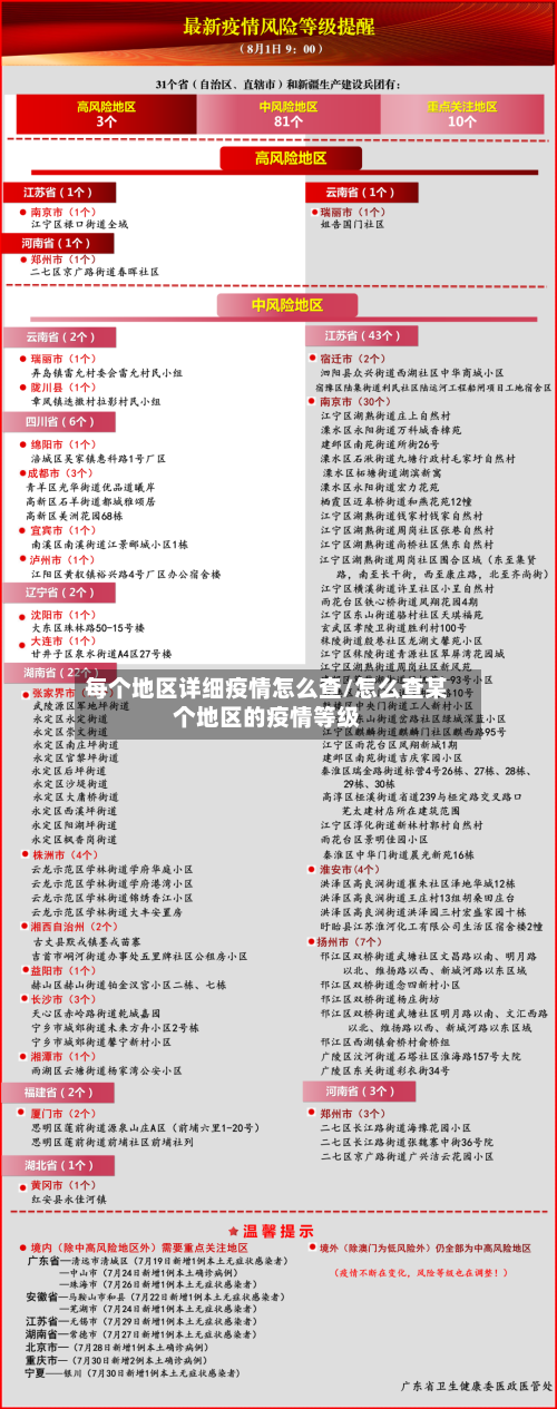
本文目录一览:〖壹〗、地区风险等级怎么查询〖贰〗、怎么在手机上查看全国中高风险疫情地区〖叁〗、微信怎么看疫情中高风险地区?〖肆〗、如何查询国内疫情数据?〖伍〗、用微信怎么查询各地疫情风险等级地区风险等级怎么查询...