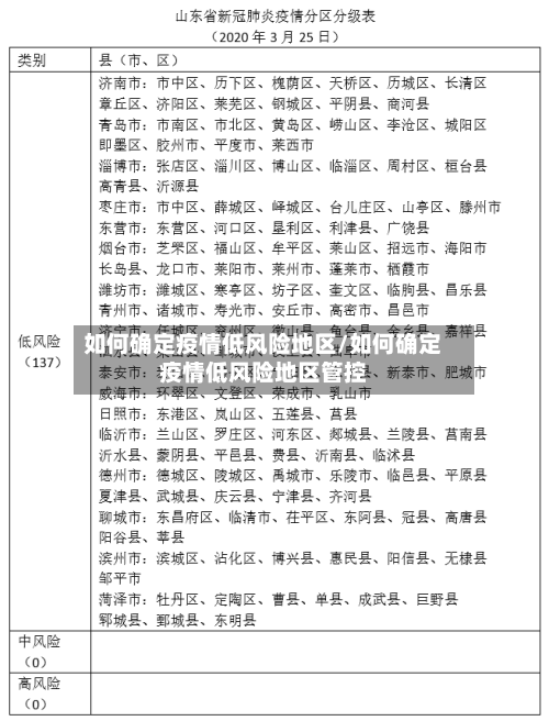
本文目录一览:〖壹〗、低风险地区定义是什么?〖贰〗、疫情风险等级划分5个等级的标准是什么〖叁〗、如何界定高中低风险区〖肆〗、高、中、低风险地区最新划分标准是什么?低风险地区定义是什么?划分标准:以病例和无症状感染者...