-
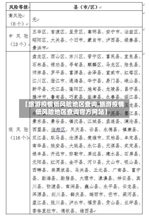
【旅游疫情低风险地区查询,旅游疫情低风险地区查询官方网站】
本文目录一览:〖壹〗、如何查高风险还是低风险地区〖贰〗、微信中怎么查看自己所在地区的疫情风险度〖叁〗、低风险地区查询入口〖肆〗、使用微信怎么查询疫情高低风险区〖伍〗、本地宝全国疫情风险等级查询入口_全国隔离政策查询...
本文目录一览:〖壹〗、如何查高风险还是低风险地区〖贰〗、微信中怎么查看自己所在地区的疫情风险度〖叁〗、低风险地区查询入口〖肆〗、使用微信怎么查询疫情高低风险区〖伍〗、本地宝全国疫情风险等级查询入口_全国隔离政策查询...