-
【长沙疫情高风险地区查询,长沙疫情高风险区在哪里】
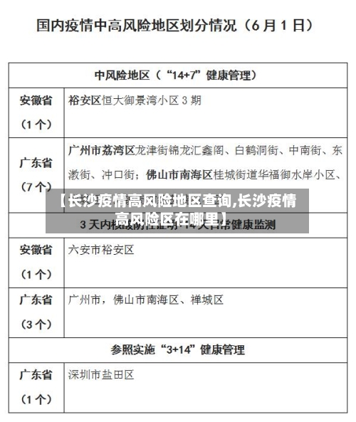
本文目录一览:〖壹〗、本地宝怎么查高风险地区〖贰〗、要出远门如何查询全国中高风险地区〖叁〗、怎么查高风险地区本地宝怎么查高风险地区方法/步骤打开本地宝软件,在首页点击“常用查询”。选取“便民查询”,点击“疫情地图”。点击...
本文目录一览:〖壹〗、本地宝怎么查高风险地区〖贰〗、要出远门如何查询全国中高风险地区〖叁〗、怎么查高风险地区本地宝怎么查高风险地区方法/步骤打开本地宝软件,在首页点击“常用查询”。选取“便民查询”,点击“疫情地图”。点击...