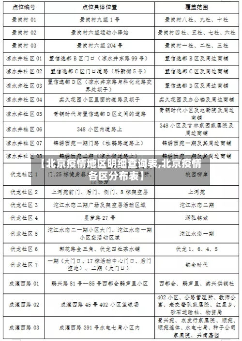
本文目录一览:〖壹〗、最新限制进京地区名单在哪里查〖贰〗、北京市哪些区有疫情〖叁〗、12123北京哪里有疫情〖肆〗、北京朝阳区疫情属于什么风险地区?最新限制进京地区名单在哪里查〖壹〗、要查询最新限制进京地区名单,可...