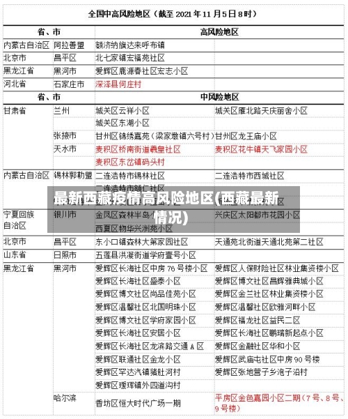
本文目录一览:〖壹〗、西藏风险等级划分〖贰〗、全国疫情高危地区是哪些地方最新〖叁〗、西藏阿里出现疫情了吗〖肆〗、拉萨现在是否高风险地区〖伍〗、10月3号拉萨市城关区纳金乡加荣村是高风险吗西藏风险等级划分〖壹〗...