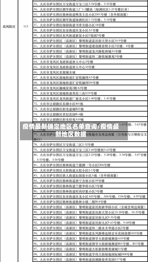
本文目录一览:〖壹〗、中高风险地区名单全国实时更新(附查询入口)〖贰〗、近来全国中高风险地区有哪些?〖叁〗、怎样查高风险地区名单中高风险地区名单全国实时更新(附查询入口)〖壹〗、最新全国风险地区名单可通过本地宝——全国疫...