-
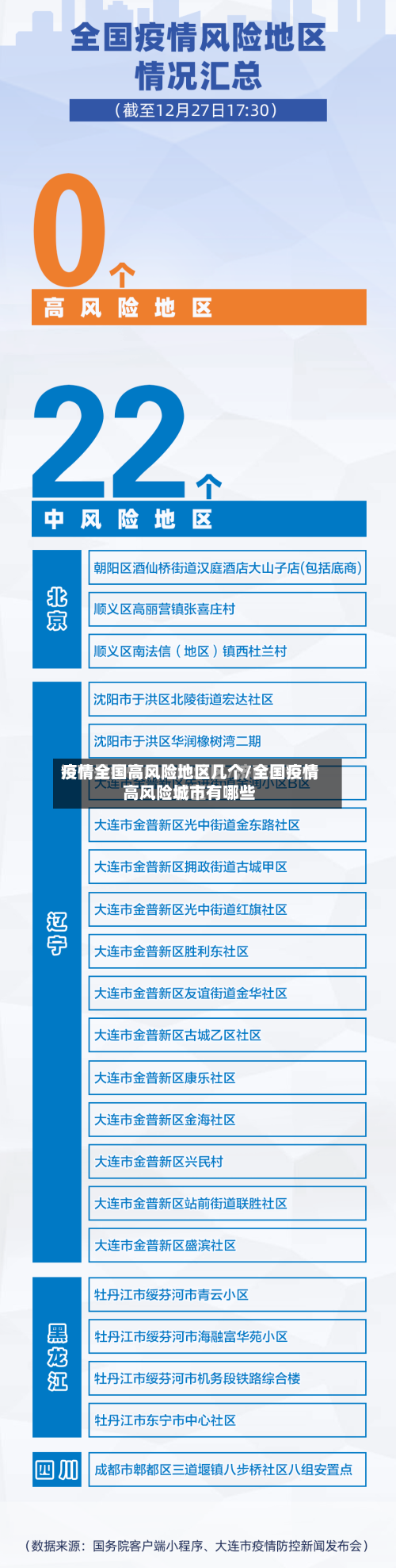
疫情全国高风险地区几个/全国疫情高风险城市有哪些
本文目录一览:〖壹〗、2022全国中高风险地区一览表最新(实时更新)〖贰〗、2022全国中高风险区名单汇总全国中高风险地区名单最新更新〖叁〗、全国疫情风险城市有哪些(截至11月26日)〖肆〗、全国疫情中高风险地区名单最新...
本文目录一览:〖壹〗、2022全国中高风险地区一览表最新(实时更新)〖贰〗、2022全国中高风险区名单汇总全国中高风险地区名单最新更新〖叁〗、全国疫情风险城市有哪些(截至11月26日)〖肆〗、全国疫情中高风险地区名单最新...