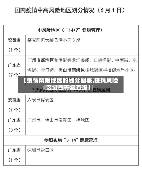
本文目录一览:〖壹〗、湖北疫情风险等级评估报告出炉〖贰〗、最新全国疫情等级划分是怎样的?〖叁〗、郑州中风险地区有哪些〖肆〗、天津近来是什么风险地区?湖北疫情风险等级评估报告出炉月29日,湖北首次发布《湖北省县(市、...