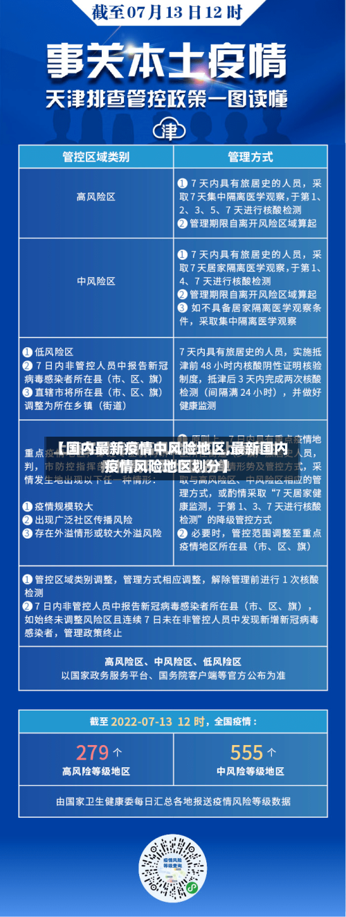
本文目录一览:〖壹〗、全国疫情中高风险地区名单最新〖贰〗、国内疫情风险地区/国内疫情风险等级划〖叁〗、北京、上海、广东发布最新防疫政策,来自这些地区人员需要隔离〖肆〗、2022年全国中高风险地区查询方式入口〖伍〗、...