青城武术
-
【特殊地区疫情防控,特殊地区疫情防控措施】
本文目录一览:〖壹〗、春节能不能返乡?各地防疫要求汇总!〖贰〗、疫情防控知识有哪些?〖叁〗、哪些地方是疫情高风险地区?〖肆〗、硬核黑帮在线指导,应该怎么防控疫情!春节能不能返乡?各地防疫要求汇总!〖壹〗、022年春...
-
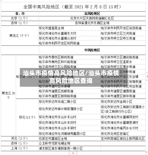
新冠疫情高风险地区查询/新型冠状病毒高风险地区查询
本文目录一览:〖壹〗、今日全国疫情中高风险地区查询〖贰〗、2021年2月北京朝阳是什么风险区?〖叁〗、怎么查询城市风险等级〖肆〗、怎么查所在地区是低风险还是高风险〖伍〗、如何查询被列入中高风险地区的时间?今日全...
-
沈阳疫情是中风险地区吗/沈阳疫情是中风险还是低风险
本文目录一览:〖壹〗、辽宁沈阳新增5地为中风险地区,春节返乡的民众还能回家吗?〖贰〗、辽宁沈阳新增5地为中风险地区?〖叁〗、沈阳疫情严重吗?辽宁沈阳新增5地为中风险地区,春节返乡的民众还能回家吗?辽宁沈阳新增5地为中风险...
-
许昌地区疫情图(许昌疫情2021)
本文目录一览:〖壹〗、5月8日河南省新增本土确诊病例14例无症状感染者46例〖贰〗、许昌新增本土确诊50例在哪里〖叁〗、河南:返乡新动态,回家难度“升级”,多地一律劝返〖肆〗、10月14日,许昌又一次大规模核酸的检测,抗...
-
全国疫情重灾地区有哪些/全国疫情重灾区是哪里
本文目录一览:〖壹〗、2026年哪些地区受松线虫影响最严重〖贰〗、新冠肺炎的全球分布情况如何〖叁〗、武汉为什么是疫情重灾区〖肆〗、乙型肝炎和丙型肝炎疫情袭击加纳北部地区〖伍〗、新冠哪个城市最严重〖陆〗、中国艾...
-
哪个地区一直有疫情/什么地区有疫情
本文目录一览:〖壹〗、湖南哪些地方有疫情?〖贰〗、中国疫情最严重的三个省〖叁〗、除了湖北以外,疫情较严重的地区是由于哪些原因造成的?湖南哪些地方有疫情?西湖等地区附近。感染者1:居住西湖街道枫林一路283号。感染者2:居...
-
【疫情地区最新名单表格图,疫情地区分布明细】
本文目录一览:〖壹〗、全国疫情中高风险地区名单最新〖贰〗、全国中高风险地区最新名单(附实时查询入口)〖叁〗、四川疫情AB类地区名单(持续更新)〖肆〗、广东疫情重点地区名单〖伍〗、全国中高风险地区名单表格下载入口...
-
【疫情地区哪家能寄快递啊,疫情地区什么快递能到】
本文目录一览:〖壹〗、疫情期间快递还能发货吗〖贰〗、疫情期间如何收发快递?〖叁〗、顺丰可以发疫情地区吗?〖肆〗、绵阳疫情那个快递能送到绵阳疫情期间快递还能发货吗疫情期间快递是可以发货的。主要快递公司运营状态在疫情...
-
天水市疫情地区分布图高清/天水市疫情状况
本文目录一览:〖壹〗、战“疫”实录丨西北小城天水:定点医院有医生穿手术服作防护〖贰〗、快递疫情停发区域更新(11.24)〖叁〗、甘肃天水是低风险区吗〖肆〗、3月23日甘肃新增4例本土确诊病例、25例无症状感染者(天水市1...
-
福利疫情中高风险地区(福利中心疫情防控)
本文目录一览:〖壹〗、2022年全国中高风险地区查询方式入口〖贰〗、全国中高风险地区怎么查〖叁〗、怎么判断是中高风险地区2022年全国中高风险地区查询方式入口〖壹〗、022年全国中高风险地区查询可通过以下两种主要方式实现...