本文目录一览:
- 〖壹〗、广安邻水县鼎屏镇康佳小区调整为中风险地区
- 〖贰〗 、四川县市区疫情分区分级:眉山低风险4个 、中风险2个
- 〖叁〗、四川共有3个中风险,这些地区分别是哪里?
- 〖肆〗、四川近期将公布各县分区分级情况,低、中、高风险区这样划分
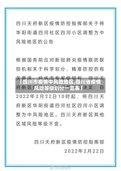
广安邻水县鼎屏镇康佳小区调整为中风险地区
广安邻水县鼎屏镇康佳小区自2022年5月12日零时起被调整为中风险地区 ,四川省其余地区均为低风险地区 。调整依据:根据《国务院应对新型冠状病毒感染肺炎疫情联防联控机制关于调整新冠肺炎疫情分区分级标准实施精准管控措施的通知》要求,经专家组综合评估研判,广安市应对新型冠状病毒肺炎疫情应急指挥部作出上述决定。

截至到20202年5月17日24时 ,四川全省共有3个中风险地区:广安市邻水县鼎屏镇康佳小区、邻水县鼎屏镇延胜村11组(原土垭村1组) 、邻水县鼎屏镇恒源东区U栋2单元。

中高风险地区名单查询:微信搜索“国务院客户端”小程序,便民服务中“疫情风险查询 ”即可 。或点击进入全国疫情中高风险地区名单截止5月25日24时,全省共有3个中风险地区:广安市邻水县鼎屏镇康佳小区广安市邻水县鼎屏镇延胜村11组广安市邻水县鼎屏镇恒源东区U栋2单元。全省其余地区均为低风险地区。

四川县市区疫情分区分级:眉山低风险4个、中风险2个
月13日 ,按照中央以县级为单位划分低风险区 、中风险区、高风险区的要求,我省根据新冠肺炎疫情严重程度,将无现症病例区对应为低风险区 ,将散发病例区对应为中风险区,将社区暴发区和局部流行区对应为高风险区 。
月13日:按照中央以县级为单位划分低风险区、中风险区 、高风险区的要求,四川省根据新冠肺炎疫情严重程度,将无现症病例区对应为低风险区 ,将散发病例区对应为中风险区,将社区暴发区和局部流行区对应为高风险区。
治愈出院:131人。死亡病例:3人 。在院治疗:11人,均在定点医院隔离治疗。医学观察:尚有203人(含外地确诊病例在蓉管理的密切接触者)正在接受医学观察。疫情分区分级情况根据四川省区(市)县疫情高中低风险分区分级标准:低风险区(市)县:21个。中风险区(市)县:1个 。
患者6:男 ,55岁,因发热于2020年2月12日收入定点医院。疫情分区分级调整根据四川省区(市)县疫情高中低风险分区分级标准,武侯区因连续14天无新增确诊病例 ,于3月19日0时由中风险区调整为低风险区。调整后,成都市22个区(市)县全部为低风险区 。
全省现有无现症病例区(低风险县市、区)144个、散发病例区(中风险县市 、区)39个,无社区暴发和局部流行区(高风险县市、区)(过去24小时新增乐山市中区为低风险县市、区)。539名确诊患者中 ,正在住院隔离治疗66人,已治愈出院470人,死亡3人。现有疑似病例2例 。
四川共有3个中风险,这些地区分别是哪里?
〖壹〗 、这三个中风险地区分别为四川省成都市金牛区 还有四川省成华区 ,最后一个是成都市锦江区 ,除这三个地区以外,全省各市均为低风险地区 。新冠疫情在全球蔓延还在持续,尽管全球的科学事业 在不断的权利抗议 ,但未来的疫情会怎样,发展还是难以预料的 。
〖贰〗、截至到20202年5月17日24时,四川全省共有3个中风险地区:广安市邻水县鼎屏镇康佳小区、邻水县鼎屏镇延胜村11组(原土垭村1组)、邻水县鼎屏镇恒源东区U栋2单元 。
〖叁〗 、四川省按照中央要求 ,以县级为单位划分低风险地区、中风险地区和高风险地区,具体划分依据和防控措施如下:分区划分依据低风险区(无现症病例区):本行政区域内无新冠肺炎病例;或最后1例新冠肺炎病例治愈出院且14天后无新发病;或最后1例住院(新发)病例转院至其他行政区域内后14天无新发病例。
〖肆〗、近来,四川省3个中风险地区均在邻水县。邻水疫情发生以来 ,当地采取全域静态管理,并进行了多轮全员核酸筛查 。邻水县LinshuiCounty,古称邻州 ,隶属于四川省广安市,川陕渝鄂重要公路交通要道。
〖伍〗 、截至4月3日24时,全省累计报告新型冠状病毒肺炎确诊病例1836例(其中境外输入1185例) ,累计治愈出院1687例,死亡3例,近来在院隔离治疗确诊病例146例;近来尚在医学观察的无症状感染者119例,在管密切接触者5755人。风险地区:截至4月3日24时 ,全省共有3个中风险地区,全省其余地区均为低风险地区。
四川近期将公布各县分区分级情况,低 、中、高风险区这样划分
〖壹〗、分区划分依据低风险区(无现症病例区):本行政区域内无新冠肺炎病例;或最后1例新冠肺炎病例治愈出院且14天后无新发病;或最后1例住院(新发)病例转院至其他行政区域内后14天无新发病例 。中风险区(散发病例区):本行政区域内新冠肺炎仅有个别或散发病例。
〖贰〗 、划分依据2月6日:四川省率先实施分类指导分区施策,根据疫情严重程度 ,将全省所有的县(市、区)分为四类地区:无现症病例区、散发病例区 、社区爆发区和局部流行区。
〖叁〗、月28日,四川省卫健委首次公布全省183个县疫情分区分级情况 。根据通报,全省现有无现症病例区116个、散发病例区66个、社区暴发和局部流行区1个。
〖肆〗 、法律分析:根据三个维度来考虑。一是地域 ,以街道、乡镇为基本单位 。二是时间,最长潜伏期14天为一个单位。三是疫情,有多少病例 ,有没有发生聚集性疫情。具体标准是一个街道在14天内有没有新冠肺炎确诊病例,有多少,来划分 。具体划分标准还要根据疫情的情况和变化 ,进行调整。
〖伍〗、四川省餐饮业新冠肺炎分区分级防控技术方案 低风险地区:全面恢复餐饮服务经营单位正常营业,但限制集体性聚餐 、承办宴席(含农村自办群体性宴席)。严格落实通风、清洁消毒、人员体温检测等防控措施 。










