本文目录一览:
- 〖壹〗 、天津蓟州区疫情风险等级(附查询入口)
- 〖贰〗、全国中高风险地区汇总,疫情防护别大意!
- 〖叁〗、最新全国风险地区名单查询入口(实时更新)
- 〖肆〗 、近来新冠疫情风险地区(现在新冠疫情风险地
天津蓟州区疫情风险等级(附查询入口)
天津蓟州区近来无中高风险地区 ,均为低风险地区。中高风险地区查询渠道如下:查询渠道1:国务院客户端查询流程:微信搜索“国务院客户端”小程序 。- 打开后在首页找到“疫情风险查询 ”。- 点击即可查看当前所在地区最新疫情风险等级。- 点击“查看全国中高风险疫情地区”还可查看全国各地中高风险等级地区名单 。

建议出行前拨打天津疫情防控询问电话:022-12345。微信搜索公众号天津本地宝,关注后在对话框回复【疫情】可获取天津各区疫情最新消息、确诊病例详情、活动轨迹 、封管控范围、风险等级等。

北京丰台两个街乡被列中风险地区是真的 。截至6月13日15时,国务院疫情风险等级查询系统显示 ,北京市丰台区西罗园街道和花乡地区被列为中风险地区。6月13日上午,北京市疫情防控新闻发布会通报,北京连续出现确诊病例。

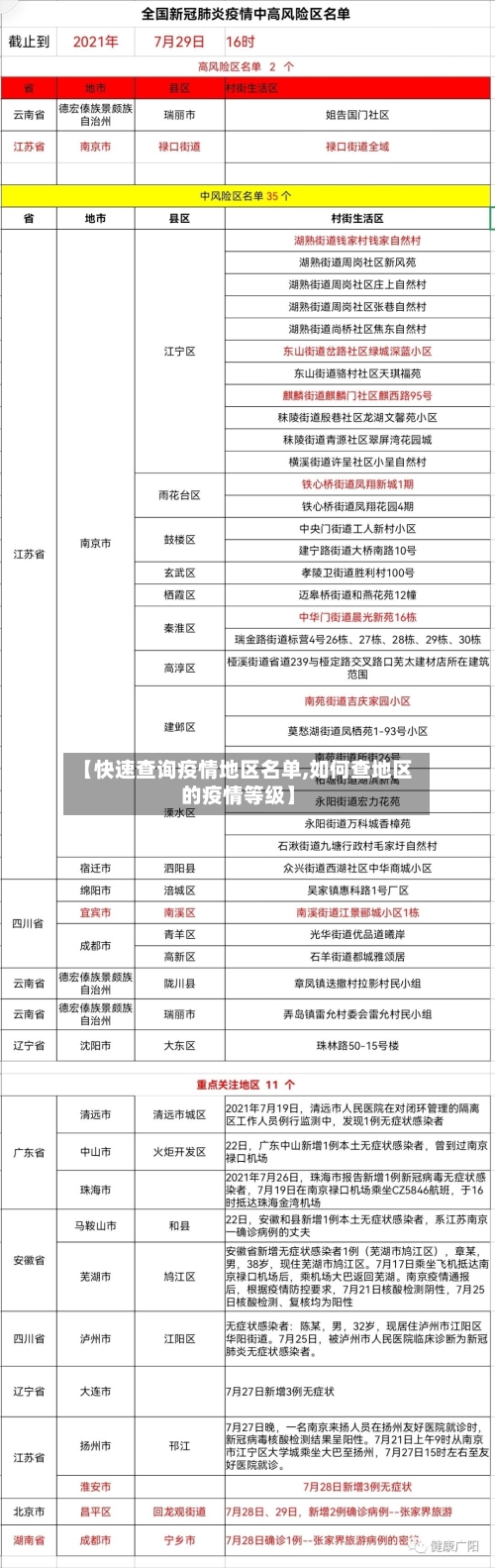
全国中高风险地区汇总,疫情防护别大意!
〖壹〗、在关注中高风险地区的同时 ,也需重视以下防疫举措:科学戴口罩口罩盖住口鼻和下巴,鼻夹要压实,确保口罩与面部紧密贴合。口罩出现脏污、变形 、损坏、异味时需及时更换,每个口罩累计佩戴时间不超过8小时 。在跨地区公共交通工具上 ,或医院等环境使用过的口罩不建议重复使用。
〖贰〗、出行规划方面尽量不前往中高风险地区,本身处于中高风险地区者则尽量居家不外出。中高风险地区疫情传播风险较大,减少人员流动能降低疫情扩散的风险 。由于疫情多点散发 ,原则上应尽量避免跨区域流动,因此卫健委倡议大家比较好留在当地过年,非必要不返乡。
〖叁〗 、高风险地区:具体地区名单会随疫情形势动态调整 ,可通过权威渠道实时查询。高风险地区通常意味着当地疫情较为严重,传播风险高,会采取更为严格的防控措施 ,如封控管理、全员核酸检测等 。中风险地区:同样处于动态变化中。
〖肆〗、风险地区建议:中高风险地区人员建议非必要不返乡,避免因人员流动导致疫情扩散。若必须返乡,需提前了解目的地政策并配合落实管控措施 。春运防护:春运期间车站人员密集 ,来自不同地区,返乡途中需全程佩戴口罩 、保持社交距离、减少接触公共物品,降低感染风险。

最新全国风险地区名单查询入口(实时更新)
最新全国风险地区名单可通过本地宝——全国疫情中高风险地区名单查询器实时查询。查询平台:本地宝——全国疫情中高风险地区名单查询器查询入口:点击进入(实时更新)本地宝的全国疫情风险等级名单查询系统由小编们实时维护,风险地区有调整时会第一时间更新专题 ,确保用户获取的信息准确且及时 。
途径一:微信搜索公众号“广州本地宝”关注该公众号后,在对话框回复“风险 ”关键词,可获取全国或广州疫情风险等级查询系统入口。系统会展示中高风险地区的最新名单及调整时间 ,信息由专业团队实时维护,确保准确性和及时性。此方式适合需要快速获取特定地区风险等级的用户,尤其关注广州本地情况的人群。
查询方式:点击进入上海本地宝的风险专题页面 ,可获取全面的风险地区数据 。附加功能:关注微信公众号“上海本地宝”,在对话框搜索【风险】,即可便捷获取实时更新的全国疫情风险等级和中高风险地区名单。注意:以上数据仅限于中国大陆地区 ,不包括港澳台。
为了更便捷地获取全国疫情风险等级和中高风险地区名单,您可以关注微信公众号“上海本地宝” 。在对话框搜索【风险】,即可获取实时更新的查询服务 ,无论是上海还是全国其他地区的动态,一目了然。
查询方式一:国务院客户端小程序——疫情风险等级查询入口获取:通过微信搜索“国务院客户端 ”小程序,进入后即可找到“疫情风险等级查询”功能入口。查询流程:进入小程序后,点击页面上部的查询按钮 ,系统将直接展示全国中高风险地区名单,信息一目了然,无需复杂操作 。
近来新冠疫情风险地区(现在新冠疫情风险地
〖壹〗、途径一:微信搜索公众号“广州本地宝”关注该公众号后 ,在对话框回复“风险”关键词,可获取全国或广州疫情风险等级查询系统入口。系统会展示中高风险地区的最新名单及调整时间,信息由专业团队实时维护 ,确保准确性和及时性。此方式适合需要快速获取特定地区风险等级的用户,尤其关注广州本地情况的人群 。
〖贰〗 、自4月25日起,北京市将朝阳区垡头街道垡头西里社区、三间房乡艺水芳园社区、南磨房乡南新园社区 、十八里店乡周家庄中路19号院和房山区窦店镇于庄村这5个地区升级为中风险地区。信息来源:4月25日北京市新型冠状病毒肺炎疫情防控工作第314场新闻发布会。
〖叁〗、月29日 ,湖北首次发布《湖北省县(市、区)新冠肺炎疫情风险等级评估报告》,截至2020年2月28日24时,全省低风险县(市、区)11个 ,中风险县(市 、区)34个,高风险县(市、区)58个 。 具体评估情况如下:评估标准低风险地区:无确诊病例或连续14天无新增确诊病例的县(市、区)被划定为低风险地区。
〖肆〗 、截至3月28日24时,国家卫健委累计报告境外输入新冠肺炎确诊病例693例,本土疫情传播已基本阻断 ,但境外输入引发新一轮传播扩散的风险依然较大。境外输入病例的总体情况3月28日0时—24时,全国新增境外输入确诊病例44例,涉及广东、天津、上海 、北京等15个省市。
〖伍〗、经市疾控中心评估 ,按照《北京市新冠肺炎疫情风险分级标准》,将这两个地区定为中风险地区 。新增地区详情丰台区玉泉营街道黄土岗村:该地区因14天内累计报告2例本土确诊病例,被划定为中风险地区。这一调整是基于疫情发展的实际情况和防控需要 ,旨在更精准地落实防控措施,防止疫情扩散。
〖陆〗、截至近来,国内共有2个高风险地区 ,76个中风险地区,主要分布在陕西省 、河南省、浙江省等地,以下为详细信息(数据不包括港澳台地区):高风险地区:具体地区名单会随疫情形势动态调整 ,可通过权威渠道实时查询 。









