本文目录一览:
- 〖壹〗、从瑞丽回深圳要做核酸检测吗
- 〖贰〗 、深圳“码上”摘星,离深无需持48小时核酸阴性证明
- 〖叁〗、昨天小年夜,我们在深圳一起摘星星!
- 〖肆〗、2022深圳疫情什么时候结束?为什么这么严重?附解封最新标准
- 〖伍〗 、深圳属不属于中高风险地区
从瑞丽回深圳要做核酸检测吗
从瑞丽回深圳是否需要做核酸检测,取决于瑞丽当地的疫情风险等级 ,具体如下:中风险地区:从云南省瑞丽市疫情中风险地区来(返)深人员,实施14天居家隔离,且需在第14天开展核酸检测。低风险地区:从瑞丽市疫情低风险地区来深圳不用做核酸检测 。

此外 ,由于全球疫情的影响,中缅两国的边境管理可能更加严格,包括体温检测、核酸检测、隔离观察等措施。因此,即使持有中国护照 ,也需要准备好相关的防疫材料和证明,以确保顺利入境。综上所述,中国公民持护照可以从缅甸境内的瑞丽口岸尝试回中国 ,但具体能否入境还需根据当前的边境政策和防疫要求来确定 。

中国籍居民:可以凭借有效证件离开瑞丽,不再要求持有7天内的核酸检测阴性证明。外籍人员和入境人员:无特殊原因不得离开瑞丽,相关部门继续保持离瑞卡点查验 ,依旧采取隔离管理。这一政策主要是基于对境外输入病例的防控考虑,旨在将疫情影响控制在最低限度。
需要 。大使馆临时包机需要检测,并不是所有都要求核酸检测 ,需要事先找好私人司机,并要到车牌号。需要先填写车牌号才能预约检测时间。通常24小时左右出结果,免费检测 ,对于:临时包机,其他英国回国航班并没有要求 。
法律分析:旅游团队车辆离开瑞丽,必须经瑞丽东高速收费站核酸采样并登记后可放行。州内医疗救护、消防救援 、应急抢险、运钞车、警车等特种车辆,可从瑞丽帕色收费站直接通行。货物车辆离开瑞丽 ,提供核酸检测阴性证明后,从瑞丽西高速收费站或畹町高速收费站出城 。

深圳“码上”摘星,离深无需持48小时核酸阴性证明
〖壹〗 、深圳“码上”摘星,离深无需持48小时核酸阴性证明 ,自2022年1月26日零时起,深圳市全域均为低风险地区,深圳“码上”摘星 ,离深无需持48小时核酸阴性证明。深圳“码上 ”摘星,离深无需持48小时核酸阴性证明1 1月26日零时起,罗湖区清水河街道鹤围村31栋至92栋解除封控 ,鹤围村58栋、鹤围村64栋等两区域,由中风险地区调整为低风险地区。
〖贰〗、含义:深圳摘星意味着该地区疫情风险等级降低,健康码上的星号标记被移除 ,居民出行不再受到额外的限制和要求 。深圳摘星的好处主要有以下几点:不再查看核酸检测:摘星后,一般情况下,离深人员无需再提供48小时核酸阴性证明。不过,乘坐地铁 、高铁、火车等出行时仍需凭“健康码绿码”和“行程卡”。
〖叁〗、含义:深圳摘星意味着当地居民的健康码恢复正常状态 ,不再特别标注星号,这通常表示该地区的疫情风险已经降低 。
昨天小年夜,我们在深圳一起摘星星!
昨天深圳“摘星 ”指的是深圳市行程码上的星号标记被取消,意味着深圳全域变为低风险地区。“摘星”消息引发深圳人朋友圈热议:昨天一大早 ,深圳人的朋友圈喜气洋洋,大家喜上眉梢的原因是深圳“摘星”了,即行程码上的星号标记消失。行程码星号含义及对深圳人的影响:行程卡后带星号表示本人途经或到访的城市存在中高风险地区。
2022深圳疫情什么时候结束?为什么这么严重?附解封最新标准
〖壹〗 、022年深圳此轮疫情预计在3月底结束 ,但若3月中旬新增病例未得到有效控制,结束时间可能延长 。疫情严重的原因包括全球疫情大流行背景下“外防输入 ”压力大,以及本轮疫情由传染性强、传播速度快的奥密克戎BA.2变异毒株导致。解封需同时满足近14天无新增病例、密接者隔离达标 、全员核酸筛查阴性三个条件。
〖贰〗、022年二三月份深圳疫情在三月下旬到四月初逐渐得到有效控制 ,生活逐步恢复常态,但“结束”需从多维度理解 。疫情结束的阶段性特征社会面清零是初步控制的关键标志。当新增病例主要集中于已隔离的管控人群,社会面(非隔离管控人员)病例数降至零或接近零时 ,表明传播链被有效切断。
〖叁〗、022年深圳实施了封城措施,封城7天,预计3月20日解封(无新增病例区域优先),具体解封时间需根据疫情防控形势动态调整 。
〖肆〗、022年深圳部分区域于3月2日解封 ,全面解封时间预计在3月底左右,具体以官方通知为准。
深圳属不属于中高风险地区
深圳近来全市为疫情低风险等级。以下是相关拓展信息:交通出行防控措施:机场 、公路、铁路、港口码头等交通站场需落实体温检测 、亮码、戴口罩等防控要求,严禁红黄码人员搭乘 ,并加强人流引导,避免人员集聚 。城市公共交通、出租车 、网约车需严格落实戴口罩、通风消毒等防控措施,乘客和司机均需做好个人防护。
中风险区不可以上班。深圳 ,简称“深”,别称鹏城,是广东省副省级市、计划单列市 、超大城市 ,国务院批复确定的中国经济特区 。查询相关资料显示,截止到2022年9月28日深圳属于中风险地区,中风险地区不可以上班 ,中高风险等级地区要尽量减少不必要人员流动,避免人员聚集。
深圳宝安机场的风险等级:深圳宝安机场属于疫情低风险等级地区。深圳机场防疫规定:进站旅客要求:所有进站旅客需落实三个100%措施,即100%测温、100%健康码亮绿码通行、100%佩戴口罩。国内中高风险地区及本土阳性病例报告地区来深旅客:需持48小时内核酸检测阴性证明登机 。接受落地核酸检测,采样完成即可离开。
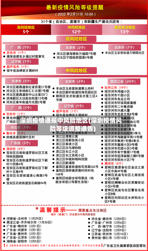
截至3月21日24时 ,全国现有38个高风险地区,602个中风险地区。以下是高风险地区的详细名单:天津市 西青区(2个):精武镇“和光尘樾 ”一期建筑工地,西营门街跃升里商业街西区(三区) 。河西区(1个):天塔街清海湾大众浴池。滨海新区(1个):天津临港经济区东方星城。
可以 。根据湖南省疫情防控工作组公告显示 ,深圳开车自驾人员可以回湖南省,但由于深圳市属于中高风险地区,前往湖南省人元需持有48小时核酸检测证明 ,并在进入湖南省后需向目的地社区报备。
全国中高风险地区总数超200个截至8月10日0时,全国共有15个高风险地区 、204个中风险地区,总数达219个。中高风险地区的动态调整反映了当前疫情防控的严峻形势 ,各地需持续加强防控措施,确保疫情不扩散 。









