本文目录一览:
- 〖壹〗、高风险中风险低风险划分标准一览
- 〖贰〗 、商洛市新增高风险区11个,新增中风险区18个!处于风险地区该注意什么?
- 〖叁〗、商州区属于什么风险等级
- 〖肆〗、疫情风险等级划分5个等级的标准是什么
- 〖伍〗 、疫情等级风险怎么划分
- 〖陆〗、疫情风险等级划分标准是什么
高风险中风险低风险划分标准一览
高风险地区界定:累计病例数超过50例,且14天内有聚集性疫情发生。中风险地区标准:14天内新增确诊病例 ,累计不超过50例,或累计超过50例但14天内无聚集性疫情。低风险地区特征:无确诊病例或连续14天无新增病例 。

低风险(Low Risk):这类风险的发生概率低,对个人、财产或环境的影响较小。可能仅造成微小的损失或影响。通常不需要特殊的风险管理措施 ,但应保持必要的警惕 。 较低风险(Moderate Risk):风险的发生概率较低,但可能对个人 、财产或环境造成一定程度的损失或影响。

法律分析:低风险:无确诊病例或连续14天无新增确诊病例;中风险:14天内有新增确诊病例,累计确诊病例不超过50例 ,或累计确诊病例超过50例,14天内未发生聚集性疫情;高风险:累计病例超过50例,14天内有聚集性疫情发生。

中低高风险区划分标准:高风险区 病例和无症状感染者居住地 ,以及活动频繁且疫情传播风险较高的工作地和活动地等区域,划为高风险区 。原则上以居住小区(村)为单位划定,根据流调研判结果可调整风险区域范围。

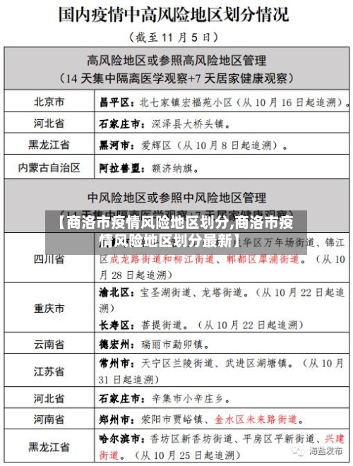
商洛市新增高风险区11个,新增中风险区18个!处于风险地区该注意什么?
处于风险地区该注意什么?我们一块儿来讨论一下吧。处于高风险地区的一定要保证足不出户 ,在平时扔垃圾采集核酸等必要环节中,一定要佩戴口罩,合理规范进行,要做好个人的卫生 ,定期处理垃圾 。在中风险地区的人也需要人,不出去也不能够聚集,一定要遵守非必要不出门的原则 ,如果真的要出门,一定要保证佩戴好口罩,做好个人卫生。
中风险地区最快7天可转为低风险。转为低风险需满足两个条件:一是连续7天无新增感染者 ,表明疫情未进一步扩散;二是第7天风险区域内所有人员完成一轮核酸筛查且结果均为阴性,确认无潜在传播风险 。满足上述条件后,该区域可降级为低风险区。R3中风险是理财产品风险等级中的“中等风险”级别。
高风险地区:累计病例超过50例 ,14天内有聚集性疫情发生。中风险地:14天内有新增确诊病例,累计确诊病例不超过50例,或累计确诊病例超过50例 ,14天内未发生聚集性疫情 。低风险地区:无确诊病例或连续14天无新增确诊病例。根据三个维度来考虑。一是地域,以街道、乡镇为基本单位 。
中风险地区是以县市区为单位,14天内有新增确诊病例,累计确诊病例不超过50例 ,或累计确诊病例超过50例,14天内未发生聚集性疫情为中风险地区。而高风险地区,是以县市区为单位 ,累计病例超过50例,14天内有聚集性疫情发生为高风险地区。
商州区属于什么风险等级
〖壹〗、商洛新冠肺炎风险等级名单(持续更新)更新时间:2022年9月8日 截止2022年9月7日20:00,商洛划定中风险区2个 。中风险区(2个)商州区(2个):向阳路以东 、北新街延伸段以南、G40引线以西、江滨大道以北合围区;江滨一号小区。
〖贰〗 、低风险区商州区、山阳县除高风险区之外的区域为低风险区 ,实行“个人防护、避免聚集”等防范措施。
〖叁〗、商洛商州区疫情防控政策询问电话为0914-2366907和0914-2366906 。以下是商洛商州区疫情防控政策重点内容:非必要不流动倡导就地过年,非必要不出行。因特殊原因确需跨区流动,需了解出发地 、目的地、途经地疫情等级和防疫政策 ,评估风险,旅途中全程做好个人防护,持48小时内核酸检测阴性证明。
疫情风险等级划分5个等级的标准是什么
高风险地区的定义:这类地区通常是指在一定时间内(通常是14天)累积新冠病例数超过50例 ,并且这段时间内发生过聚集性疫情 。 中风险区域的特征:14天内出现过新增新冠确诊病例,但累计确诊病例数未超过50例;或者累计确诊病例超过50例,但在14天内没有发生聚集性疫情。
法律分析:高风险地区:一般是指累计新冠病例超过了50例,同时〖Fourteen〗、天内是有聚集性疫情发生。中风险区域:14天以内有新增新冠确诊病例 ,合计新冠肺炎确诊病例未超过50病例;共合计确诊的病例超过50例,14天之内未未发生聚集性疫情。
疫情等级划分的4个等级判定通常基于疫情传播风险 、病例数量、防控需求及区域影响等综合因素,具体标准可能因地区或政策调整而略有差异 。以下是通用判定逻辑的详细说明:四个等级的通用划分标准低风险地区 判定条件:无确诊病例 ,或连续14天内无新增本土确诊病例。
划分标准高风险区:病例数较多,且存在明显社区传播风险(如聚集性疫情)。通常以小区、村组或楼栋为单位划定,实行“足不出户 、上门服务 ”的封控措施 。例如:某小区7天内累计新增10例及以上本土确诊病例 ,或2起及以上聚集性疫情。中风险区:病例数较少,但存在传播风险(如病例轨迹涉及多个场所)。
疫情风险等级划分四个等级,以居住小区或村为单位 ,根据流调研判结果可调整风险区域范围 。具体等级划分如下: 高风险地区:通常指累计新冠病例超过50例,且14天内出现聚集性疫情的地方。包括病例和无症状感染者居住地,以及疫情传播风险较高的工作地和活动地等。
疫情等级风险怎么划分
〖壹〗、高风险地区的定义:这类地区通常是指在一定时间内(通常是14天)累积新冠病例数超过50例 ,并且这段时间内发生过聚集性疫情 。 中风险区域的特征:14天内出现过新增新冠确诊病例,但累计确诊病例数未超过50例;或者累计确诊病例超过50例,但在14天内没有发生聚集性疫情。
〖贰〗、疫情风险区的划分主要依据病例数量 、传播风险、区域特征及防控需求,通常分为高、中 、低风险区 ,具体标准及查看方式如下:划分标准高风险区:病例数较多,且存在明显社区传播风险(如聚集性疫情)。通常以小区、村组或楼栋为单位划定,实行“足不出户、上门服务”的封控措施 。
〖叁〗、疫情等级划分的4个等级判定通常基于疫情传播风险 、病例数量、防控需求及区域影响等综合因素 ,具体标准可能因地区或政策调整而略有差异。以下是通用判定逻辑的详细说明:四个等级的通用划分标准低风险地区 判定条件:无确诊病例,或连续14天内无新增本土确诊病例。
〖肆〗、风险等级划分依据:根据疫情传播风险程度,我国将疫情风险等级划分为低风险 、中风险、高风险三级。低风险地区指无确诊病例 ,或连续14天无新增确诊病例的地区 。遂宁截至3月30日24时未出现中高风险区域,全市维持低风险状态。
〖伍〗、在评估疫情风险等级时,如果一个地区的累计确诊病例数达到或超过50例 ,则会被划分为中风险地区。这种划分有助于地方政府采取更加严格的防控措施,以遏制疫情的进一步传播 。中风险地区的判定标准主要依据两个方面:一是14天内新增确诊病例的情况;二是累计确诊病例的数量。
疫情风险等级划分标准是什么
〖壹〗 、高风险地区的定义:这类地区通常是指在一定时间内(通常是14天)累积新冠病例数超过50例,并且这段时间内发生过聚集性疫情。 中风险区域的特征:14天内出现过新增新冠确诊病例 ,但累计确诊病例数未超过50例;或者累计确诊病例超过50例,但在14天内没有发生聚集性疫情 。
〖贰〗、疫情等级划分的4个等级判定通常基于疫情传播风险、病例数量 、防控需求及区域影响等综合因素,具体标准可能因地区或政策调整而略有差异。以下是通用判定逻辑的详细说明:四个等级的通用划分标准低风险地区 判定条件:无确诊病例,或连续14天内无新增本土确诊病例。
〖叁〗、疫情风险区的划分主要依据病例数量、传播风险 、区域特征及防控需求 ,通常分为高、中、低风险区,具体标准及查看方式如下:划分标准高风险区:病例数较多,且存在明显社区传播风险(如聚集性疫情) 。通常以小区、村组或楼栋为单位划定 ,实行“足不出户 、上门服务”的封控措施。
〖肆〗、疫情风险等级划分四个等级,以居住小区或村为单位,根据流调研判结果可调整风险区域范围。具体等级划分如下: 高风险地区:通常指累计新冠病例超过50例 ,且14天内出现聚集性疫情的地方 。包括病例和无症状感染者居住地,以及疫情传播风险较高的工作地和活动地等。
〖伍〗、法律分析:高风险地区:一般是指累计新冠病例超过了50例,同时〖Fourteen〗 、天内是有聚集性疫情发生。中风险区域:14天以内有新增新冠确诊病例 ,合计新冠肺炎确诊病例未超过50病例;共合计确诊的病例超过50例,14天之内未未发生聚集性疫情。
〖陆〗、公共卫生风险的划分基于事件的严重性和影响范围,分为四个等级:特别重大突发公共卫生事件(I级)、重大突发公共卫生事件(II级) 、较大突发公共卫生事件(III级)和突发公共卫生事件(IV级) 。









