本文目录一览:
- 〖壹〗、上海三区划分标准
- 〖贰〗 、一类,二类,三类,四类,风险地区
- 〖叁〗、上海属于几级风险区?
上海三区划分标准
〖壹〗、上海“三区”指封控区 、管控区、防范区,全市实施分区分类差异化防控 ,三区划分标准及管控政策如下:封控区划分标准:近7天内有阳性感染者报告的居住小区、自然村或单位 、场所,划为封控区。管控政策:实施“7天封闭管理+7天居家健康监测 ” 。7天封闭管理期间,实行“区域封闭、足不出户、服务上门”。

〖贰〗 、上海“三区”划分原则主要依据风险程度大小 ,实施分区分级差异化防控并进行阶梯式管理,“三区 ”指封控区、管控区和防范区,具体划分原则如下:封控区 划分标准:一般是报告阳性感染者涉及的居民小区(单位、场所)所在楼栋或单元。

〖叁〗、上海首批“三区”名单共划定封控区7624个 、管控区2460个、防范区7565个 ,依据疫情风险等级实施差异化防控管理 。“三区”划分标准与管控措施封控区定义:近7天内有阳性感染者报告的居住小区、自然村或单位 、场所。管控措施:实施“7天封闭管理+7天居家健康监测 ”。

〖肆〗、上海三区划分指的是上海市在行政管理和经济发展上的三个主要区域划分,包括中心城区、郊区新城和乡村地区 。中心城区作为上海的核心区域,包括了黄浦区 、徐汇区、长宁区、静安区 、普陀区、虹口区、杨浦区等。这些区域历史悠久 ,文化底蕴深厚,同时也是上海的经济 、文化和商业中心。

一类,二类,三类,四类,风险地区
一类、二类、三类、四类风险地区的划分主要依据媒介伊蚊的地域分布 、活跃期长短以及疫情发生的风险等因素 。一类地区:定义:媒介伊蚊活跃期较长、既往报告登革热本地病例较多、聚集性疫情发生风险相对较高的省份。包括:浙江 、福建、广东、广西 、海南、云南。
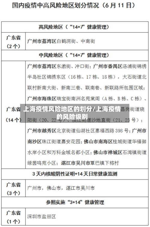
二类地区(342个县市区):高原、山地占比高,交通条件有限,公共服务覆盖不均衡。自然条件较一类地区更为严酷 ,或地理位置更偏远;基础设施和公共服务水平低于一类地区,但未达到极端恶劣程度 。三类地区(131个县市区):边境线或特殊地貌区域,气候恶劣 ,常住人口密度低于全国平均水平。
国内省级行政区的风险分级 Ⅰ类地区(高风险): 浙江 、福建、广东、广西 、海南、云南。这些省份伊蚊活跃期长,过去登革热本地病例较多,发生聚集性疫情的风险较高 。 Ⅱ类地区(中风险): 上海、江苏、安徽 、江西、山东、河南 、湖北、湖南、重庆 、四川、贵州。
上海属于几级风险区?
〖壹〗、上海普陀区部分区域属于中风险地区 ,具体为石泉街道宁强路33号石泉社区文化活动中心,其他区域风险等级不变。 详细说明如下:风险地区判定依据根据国务院联防联控机制要求及上海市新冠肺炎疫情防控工作领导小组办公室研究决定,普陀区石泉街道宁强路33号石泉社区文化活动中心因存在本土确诊病例活动轨迹 ,被划定为中风险地区 。
〖贰〗 、上海火车站风险等级情况上海近来部分地区是中高风险地区,但未明确提及上海火车站属于中风险地区。离沪政策 离开上海乘坐火车高铁的人员,需提供7两小时核酸检测证明或24小时抗原检测证明 ,并持有健康绿码。
〖叁〗、若上海中高风险地区调整为低风险地区后7天内来安返安,需继续落实排查管控,管控措施在原措施基础上降低一个级别执行(如集中隔离降为居家隔离,居家隔离降为健康监测) 。温馨提示:疫情期间 ,建议提前询问安康各区县疫情防控最新要求,特别是从中高风险地区来安康的人员,需提前报备。
〖肆〗、首先讲一下具体的风险划分规定标准:以县市区为单位 ,无确诊病例或连续14天无新增病例为低风险地区;14天内有新增病例,累积确诊病例不超过50例或累积确诊病例超过50例,14天内未发生聚集性疫情为中风险地区;累积病例超过50例 ,14天内有聚集性疫情发生为高风险地区。所以近来上海属于低风险地区 。
〖伍〗 、低风险地区:如果上海属于低风险地区,并且目的地没有额外的隔离要求,那么从上海去外地一般不需要隔离 ,但可能需要提供核酸检测阴性证明。中高风险地区:如果上海的部分区域被划分为中高风险地区,或者目的地对来自上海的人员有特殊的防疫要求,那么从上海去外地可能需要进行隔离。
〖陆〗、风险等级动态调整说明:风险等级会随疫情防控形势动态调整 ,除明确列出的中风险地区外,闵行区其他区域在未有新的调整通知前,虽未明确提及为低风险,但按常规理解不属于中风险范畴。









