本文目录一览:
- 〖壹〗 、上海快递“收不到寄不出”?两通一达 、顺丰回应
- 〖贰〗、怎么查疫情快递停发地区
- 〖叁〗、突发!多地紧急预案!又要开始“封控”了?!
- 〖肆〗、快递暂停派送区域
- 〖伍〗 、4省5地区紧急通知:学校全面停课
上海快递“收不到寄不出”?两通一达、顺丰回应
上海快递在疫情管控期间确实存在“收不到寄不出 ”的情况 ,但不同区域 、不同快递企业情况有所不同,部分快递服务仍可正常进行。圆通速递:圆通速递客服表示,近来上海地区的快递“收不到也发不出” ,与在普陀区李子园营业部工作的快递小哥说法一致 。

上海疫情管控对快递的影响主要表现为一定程度的延期,部分区域快递收发受限,具体影响因企业及区域而异。具体如下:京东与圆通:京东快递小哥称“全上海的快递收不到也发不出”,圆通速递客服也给出相同回应 ,表明这两家快递企业近来在上海的快递业务基本处于停滞状态,收件和派件均无法正常进行。

上海快递整体运转正常,但有人收不到快递的原因主要包括疫情管控重点区域网点封控、快递小哥被封控导致人力不足 ,以及外地商家因担忧时效风险不送上海等情况 。具体如下:疫情管控重点区域网点封控:在疫情管控重点区域,部分快递网点被封控,导致这些网点无法进行收派件服务。


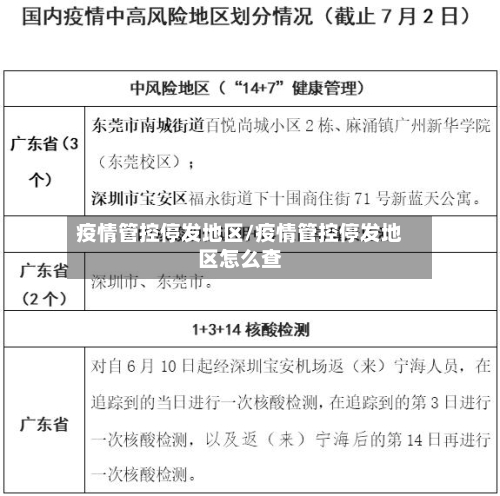
怎么查疫情快递停发地区
可以通过顺丰速运小程序查询疫情快递停发地区 ,具体操作步骤如下:打开电脑,在搜索页面输入顺丰速运在电脑浏览器或搜索栏中输入“顺丰速运 ”,找到官方入口。点击并进入顺丰速运小程序从搜索结果中选取顺丰速运官方小程序 ,点击进入操作界面。在小程序页面点击右下角“我的”进入小程序主界面后,找到右下角“我的”选项并点击,进入个人中心 。
全国快递停发区域可通过快递100实时查询 ,近来国家邮政局称“快递停运 ”消息不实,部分受疫情影响网点封停但占比不大,全国邮政快递网络运行总体平稳。
可以通过快递公司的APP查询疫情快递停发地区,以顺丰速运APP为例 ,具体步骤如下:打开APP并进入在线客服首先打开顺丰速运APP,点击底部菜单栏的“我的”,进入个人中心页面后 ,在服务项目中找到并点击“在线客服”。
利用快递公司官方网站查询 访问所选快递公司的官方网站 。 在官方网站首页或查询栏里,找到关于“停发区域查询 ”或“网点查询”的入口。 输入想要查询的地点,获取该地区的快递停发情况。使用第三方物流查询平台 访问如快递100、菜鸟裹裹等第三方物流查询网站 。
要查询快递停发地区 ,可以采取以下几种方法: 访问快递公司官方网站 登录官方网站:直接访问各大快递公司的官方网站,如中通快递 、顺丰快递、圆通快递等。 查找服务公告:在官方网站首页或相关板块中查找“服务公告”或类似名称的板块,其中通常会发布有关停发地区的最新信息。
要查询快递停发地区 ,你可以通过以下几个途径进行: 快递公司官方网站 直接访问你所使用的快递公司的官方网站 。在主页或服务栏里,通常会有“停发地区查询 ”或“快递服务暂停区域”等相关选项。点击进入后,输入你想查询的地点 ,即可得到相关信息。
突发!多地紧急预案!又要开始“封控”了?!
部分地区已出台应急预案以陕西省西安市为例,2023年3月8日印发的《西安市流感大流行应急预案》将应急响应分为4级至1级,逐级强化管控措施:3级响应:对来自疫情发生地的人员实施交通检疫(如测温、医学观察疑似病例),重点阻断输入性传播 。
事件背景与核心信息据现场情况及多方信息汇总 ,成都高新区某小区因发现1例新冠肺炎确诊病例,当地疫情防控部门迅速启动应急响应机制,对该小区实施临时封闭管理。管控措施包括:人员流动限制:小区实行“只进不出 ”政策 ,禁止居民随意离开,外部人员非必要不得进入。
防范区:红角洲管理处 、九龙湖管理处除封控区管控区以外区域。西湖区 自2022年3月19日起,西湖区区域范围内划定封控区、管控区、防范区 。封控区:池湾路33337号及池湾路96号至118号 ,实行“区域封闭 、足不出户、服务上门”的管理原则。
月10日上午9时,接到吉林确诊病例报告后,中国石油立即启动应急预案。开展相关点位环境采样 ,进行采样后环境消杀,对重点办公区域和场所进行封控 。组织对在京单位员工进行核酸检测。成立疫情防控指挥部 全面负责疫情应急处置和生产经营正常运行。
月8日,信阳市职业技术学院因3名学生12月5日乘坐K1048次列车与无症状感染者系同一车厢 ,被判定为密切接触者(已集中隔离),根据羊山新区新冠疫情防控指挥部和疾控部门紧急会议精神,该校立即启动疫情防控应急预案,具体措施如下:校园实施封闭式管理 。所有校内人员居家(宿舍)隔离 ,减少流动,不得聚集。
全域静态管理措施 三亚市自2022年8月6日凌晨6时起,实行临时性全域静态管理 ,除保障社会基本运行服务、疫情防控和紧急特殊情况外,全市范围限制人员流动,暂停城市公共交通。
快递暂停派送区域
生鲜邮件暂停:河南洛阳、许昌 、郑州、安阳部分网点暂停收寄易腐生鲜邮件 。跨省包裹限制:陕西省暂停接收和发送省内及跨省(如西安)的出口快递包裹 ,河南部分地区(如沈丘县、周口市)受此政策波及。其他省份对河南的影响 新疆:全疆暂停向河南发送快件,涉及德宏州 、安宁市、景洪市等地区。
联邦快递从8月15日起暂停美国部分地区周日派送服务,主要针对人口较少地区 ,以提升运营效率并降低成本,周日送货覆盖率将从近95%降至约80% 。暂停服务的具体安排联邦快递宣布自8月15日起,暂停美国部分市场的周日送货上门服务。此前周日派送覆盖近95%的美国人口 ,调整后覆盖率将降至约80%。
快递暂停派送区域主要包括以下地区及情况:河南省:全境暂停:温控、常温生鲜产品。网点暂停营业:安阳市 、禹州市、许昌市、襄城县 、周口市太康县的所有网点 。部分网点暂停营业:濮阳县、郑州市、周口市 、商丘市、信阳市、许昌市、鹤壁市 、驻马店市的部分网点。
FedEx联邦快递将从8月15日起暂停美国部分地区周日派送服务。以下是详细解服务调整内容:从8月15日起,联邦快递将缩减其在美国的周日送货服务 。此次调整主要针对的是农村和人口较少的地区,导致该服务在美国的覆盖率将从现在的95%降至近80%。
4省5地区紧急通知:学校全面停课
截至10月20日11时,内蒙古、甘肃、北京 、陕西4个省份的5个地区因疫情防控需要发布学校停课通知 ,具体措施如下:内蒙古阿拉善盟10月19日,阿拉善盟新冠肺炎防控工作指挥部发布通告,额济纳旗启动IV级应急响应机制 ,全旗学校停课,同时暂停所有景区、公共活动场所及营运车辆运营,对重点区域实行临时封闭管理。
多地因台风“杜苏芮”发布紧急通知 ,涉及停课、停止开放景区及各类活动等,具体如下:停课相关安排福州市:全市学校 、教育培训机构从7月26日18时到29日24时停止教育教学培训、集训、研学 、夏令营、暑期班等师生集体活动,同时校车停止接送学生 。
省5地区紧急通知 【#4省5地区紧急通知#】上海两夫妻核酸检测阳性之后 ,两人所在的旅行团中7人确诊,由于旅游团涉及多地,截至10月20日11时 ,据人民日报健康客户端不完全统计,至少4个省份的5个地区发布通知学校停课。它们是:内蒙古阿拉善盟;甘肃兰州、酒泉;北京;陕西西安。









