本文目录一览:
- 〖壹〗、周口沈丘疫情应急管控期间原则上任何人不得离沈返沈
- 〖贰〗 、河南周口沈丘县都有哪里被封了?
- 〖叁〗、沈丘疫情今天增加了多少例
周口沈丘疫情应急管控期间原则上任何人不得离沈返沈
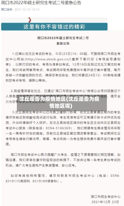
原则上禁止离沈:应急管控期间,任何人原则上不得离开沈丘。公职人员因公务离沈:提供公务主办(接洽)单位开具的正式通知(函) 。提供所在单位出具的出差证明 ,需主要负责人签字并加盖单位公章。其他人员因特殊情况离沈:提供由属地政府出具的证明,需主要负责人签字并加盖公章。

从10月11日起,郑州返沈人员一律落实落地即检、居家健康监测7天:健康监测期间落实2天1检等防控措施 。各乡镇(办) 、各单位要密切关注郑州疫情发展动态 ,及时向群众、单位人员通报郑州疫情状况,告知辖区居民非必要不去郑,在郑人员非必要不返沈,返沈必报备。

当前由于国内多地多点发生本土聚集性疫情 ,所有域外来(返)沈人员实行落地即检,前3天每天进行一次核酸检测,间隔不少于24小时;前3天原则上“两点(居住点和工作点)一线” ,不乘坐公交车、地铁等公共交通工具,不聚集、不聚餐。此政策随国内疫情形势变化进行动态调整。

为不延误秋季开学,请外出的师生及共同居住人做好行程安排 ,尽快返沈 。外出师生返沈前,应向属地社区报备;返沈后,要密切关注出行地信息 ,若出行地发生本土疫情,须第一时间向学校报告。针对近来国内疫情变化,为确保顺利开学 ,师生应减少不必要的外出和社交活动。未离沈的师生,非必要不离沈 。
截至2月4日0时 1月25日确诊病例的密切接触者 、次密切接触者经第五轮核酸检测 结果均为阴性 沈阳最新疫情防控消息 工作开展情况 一是做好重点地区来(返)沈人员排查。
河南周口沈丘县都有哪里被封了?
〖壹〗、河南周口沈丘县以下区域被封控管理:封控区:赵德营镇:大刘集行政村。该区域实行只进不出政策,分包领导干部24小时值守,对人、物 、环境进行全面消毒消杀 ,并按照疫情防控相关规定进行核酸检测 。老城镇:徐庄行政村。同样采取只进不出措施,执行全面消毒消杀和核酸检测要求。范营乡:刘花园行政村、八里棚行政村、孙楼行政村 。
〖贰〗 、沈子国最初封地位于临泉:沈子国最初是在先秦时期,由周文王第十子聃季载在现今临泉县区域受封而建立。临泉在元代以前曾被称为沈丘:从历史沿革来看 ,临泉在元代以前确实曾被称为沈丘,这一点在隋唐五代时期尤为明确,当时设立了沈丘县。
〖叁〗、沈丘县位于中原经济区和华东经济区结合部 ,是中华蒙学经典《千字文》作者周兴嗣的故里,是“槐 ”文化重要发祥地 。河南省对外开放工作先进县,中国聚酯网之乡 ,隶属周口市,辖22个乡镇(办事处),面积1080平方公里 ,人口123万,耕地114万亩。
〖肆〗、全封闭式的只有 私立学校~~初中还是不建议上全封闭式的。

沈丘疫情今天增加了多少例
〖壹〗 、没有。沈丘位于河南省周口市,通过查询河南省卫生局了解到,截止2022年10月11日 ,全省新增本土确诊病例12例(郑州市5例、漯河市1例,均为重点人群筛查隔离管控发现;无症状感染者转确诊病例6例),并无周口市 ,所以沈丘疫情今天没有增加了 。
〖贰〗、事件背景与人员情况据河南省周口市沈丘县疫情防控指挥部22日发布的通告,当地在核酸检测中发现4例阳性人员,均为从西安自驾返回沈丘的人员。这4人返乡后未遵守当地防疫措施 ,例如未主动报备行程 、未配合隔离观察等,且在流调人员调查时故意隐瞒相关情况。
〖叁〗、沈丘县自2022年1月4日24时起解除部分区域封控,全县恢复正常生产生活秩序 ,转入常态化疫情防控状态 。









