本文目录一览:
- 〖壹〗 、广州中风险地区
- 〖贰〗、广州从化疫情严重吗
- 〖叁〗、广州从化区是高风险地区吗?
- 〖肆〗、今天从化旺城南大广场有没有核酸检测
- 〖伍〗 、1月29日去从化要隔离吗?
广州中风险地区
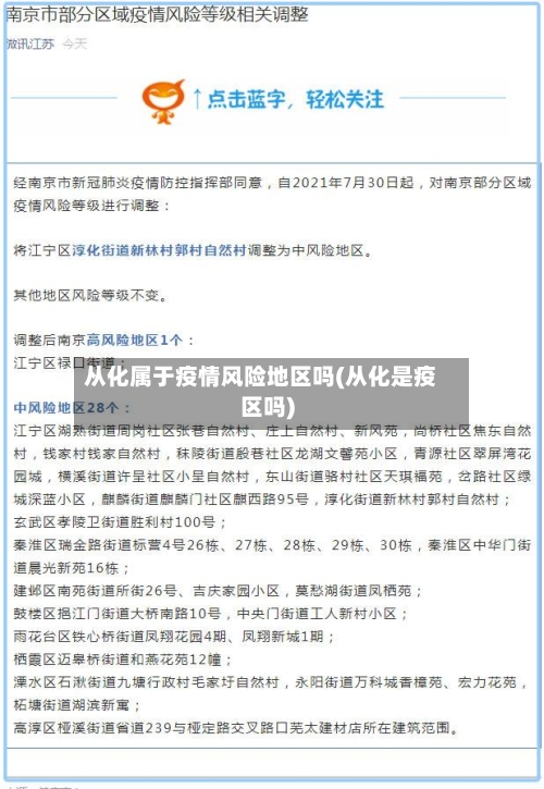
〖壹〗、截至4月13日,广州白云区中风险地区共有3个 ,具体如下:白云区三元里大道1008号鸿盈汇大厦该区域自2022年4月9日起被调整为中风险地区 。白云区黄石街道黄石东路488号江夏灯饰建材城该区域自2022年4月12日起由低风险地区升级为中风险地区。

〖贰〗、广州越秀区近来各地均为疫情低风险地区。以下是详细说明:当前风险等级:根据公开信息,广州越秀区全域被划定为低风险地区,未被列入中风险或高风险区域。这一结论基于官方发布的最新疫情风险等级划分标准,综合了区域内确诊病例 、无症状感染者数量及疫情传播风险等因素 。

〖叁〗、晚上10点29分 ,政府发言人指广州市荔湾区龙津街锦龙汇鑫阁被调整为疫情中风险地区,广东省并未被列为中风险地区,港府当晚出稿改变政策 ,将中风险区收窄至确诊的荔湾区龙津街锦龙汇鑫阁,广东省其余地区持续维持“低风险 ”区不变,可继续使用“回港易”回到香港。
广州从化疫情严重吗
〖壹〗、截至3月 ,广州市无高 、中风险地区,全市各区均为低风险地区,具体包括越秀区、天河区、荔湾区 、海珠区、黄埔区、番禺区 、白云区、南沙区、花都区、增城区 、从化区。以下是详细说明:风险等级划分标准 高风险地区:需同时满足两个条件 ,即累计病例超过50例,且14天内有聚集性疫情发生 。
〖贰〗、广州出现的两例重型及危重型病例均为伴有多种严重基础疾病的老年人,近来病情基本稳定。具体信息如下:病例情况重型患者:男性 ,62岁,伴有重度高血压、冠心病 、脑梗塞后遗症,近日病情波动,被诊断为重型病例。
〖叁〗、不严重 。通过查询广州市疫情防控中心官方消息了解到:截止到2022年9月7日 ,从化新增确诊病例0例,属于低风险地区,疫情是不严重的。人们不要盲目去外地出行旅行 ,严格遵守防疫政策,积极配合防疫工作,主动参加核酸检测。
〖肆〗、广州白云 、黄埔、花都、南沙 、从化、疫情严重 。通过查询相关信息 ,截止2022年12月25日白云、黄埔 、花都、南沙、从化、严重。广州市新增8713例新冠病毒本土感染者,社会面发现17例,其余在隔离观察 、高风险区筛查或闭环管理重点人员检测中发现。
〖伍〗、月29日:541例确诊 + 6454例无症状感染者近三天单日新增感染总数维持在7000例左右 ,显示疫情仍处于高位运行阶段 。

广州从化区是高风险地区吗?
从化共有高风险地区14处。是的。根据广州从化疫情防控指挥部发布的信息了解到从化共有高风险地区14处所以是高风险地区。从化区,隶属于广东省广州市,位于广州市东北部 ,东与增城区、惠州市龙门县接壤,南跟白云区 、黄埔区毗邻,西和花都区、清远市交界,北面同清远市佛冈县、韶关市新丰县相连 。
广东卫健委2022年12月13日消息 ,0-24时广州新增的1295例中,主要分布在海珠区 、越秀区、从化区和黄埔区等几个区,多为高风险地区和“愿检尽检”的人员。广州从化部分地区仍然是高风险地区。
有高风险地区 。自2022年12月6日起 ,划定以下高风险区:温泉镇广州南方学院西区5栋2楼、3楼。
低风险地区范围:2022年广州全市包括越秀区 、海珠区、荔湾区、天河区 、白云区、黄埔区、番禺区、花都区 、南沙区、从化区、增城区在内的所有区,均被划定为低风险地区。
解封区域:荔湾区 、天河区部分区域、白云区、花都区部分区域 、番禺区、从化区、增城区部分区域调整为低风险区 。管控措施:落实“个人防护 、避免聚集”要求,取消部分临时管控措施 ,但未完全解除所有防控限制。
从化回深圳要隔离。通过查询相关公开信息显示截止于12月6日,从化为高风险地区,深圳防控要求是高风险区来(返)深人员实施7天居家隔离 ,其他地区回深圳需要实施3天严格居家健康监测 。从化回深圳要隔离。
今天从化旺城南大广场有没有核酸检测
有。通过查询广东省广州市从化区疫情防控公告显示,截止2022年9月17日,该地区新增1例无症状感染者 ,属于低风险地区,在从化旺城南大广场有核酸检测通道,需要该地区完成核酸,全面压实各方责任 ,要抓紧抓严抓细各项疫情防控措施落实,扩围加密、提高质效,坚决打赢疫情防控阻击战 。
羊山湖公园西门检测点设在羊山湖公园西门入口处 ,服务范围包括公园周边社区居民及过往行人,现场设有明显指引标识。南大科技园检测点位于南大科技园内部广场,主要面向科技园内企业员工、科研人员及周边高校师生 ,需通过科技园门禁系统核验身份后进入。
新中国诞生后,南京市文教局于1952年决定将私立中华女中,二初中 ,私立鼓楼中学合并成立为南京市第十一中学,校址在石城中心,钟鼓楼旁 ,即今天的鼓楼街83号。
1月29日去从化要隔离吗?
低风险地区,不需要隔离,仅仅需要核酸检测证明啦!但是如果是中高风bai险或者当地没有发布疫情解除的相关公告的话,去外地还是要被集中隔离或者居家隔离的 。2021年1月28日春运开始 ,返乡人员需持7天内有效新冠病毒核酸检测阴性结果返乡,返乡后实行14天居家健康监测,期间不聚集 、不流动 ,每7天开展一次核酸检测。
允许燃放的时间为2025年1月28日(除夕)至1月31日(年初三)、2月4日(年初七)以及2月12日(元宵节)。其中除夕夜燃放时间延长至次日凌晨1点,其他日期则为晚上7点到11点 。务必注意,仅允许燃放包装上标注了“个人燃放 ”字样的C、D级产品 ,威力巨大的A、B级专业烟花是严禁的。
020年春运将于1月10日启动,广州地铁也即将进入春运模式,并采取多项措施助旅客平安返乡返穗。其中 ,1月24日(除夕)地铁线网延长运营服务5小时,1月22日~23日(腊月廿廿九)及1月29日~30日(年初年初六)共4天地铁线网延长运营服务1小时 。
截止2022-08-2709:10:01最新数据显示,惠州地区近来没有低风险地区。解除标准:高风险地区:连续7天没有新增感染者 ,且第7天风险区内所有人员核酸筛查均为阴性,改为中风险区;连续3天无新增感染者再降为低风险区域。
例如,若计划5月1日上午10点乘坐大巴,那么4月29日上午10点及之后进行的核酸检测 ,其阴性证明在乘车时是有效的 。进出站流程:体温检测:进出站前需配合工作人员做好体温检测,体温正常(一般不超过33℃)方可进站乘车。
我是外地车牌,11月29号进入广州市 ,一直停到今天,今天能开车吗?如果你30,1 ,2,3都是在停车场,今天可以开。广州对于外地中小客车“开4天停4天”当中的开4天意思是最长开4天 ,你可以开1-4天,101这种情形算3天,1001和1101和1011都算4天 。









