本文目录一览:
- 〖壹〗、广州疫情防控多地已解封
- 〖贰〗 、广州增城区属于什么风险等级,广州增城区属于什么风险等级地区
- 〖叁〗、广州增城区属于什么风险等级
- 〖肆〗、广州关于非中高风险地区来增人员继续免费核酸检测通告
- 〖伍〗 、2022广州低风险地区有哪些?
- 〖陆〗、增城区关于新增临时管控区和延续强化_疫情防控措施的通告_(第114号...
广州疫情防控多地已解封
〖壹〗、广州部分区域已根据疫情防控优化措施解封 ,但当前单日新增感染仍在7000例左右,防控管理逐步放宽的同时需加强个人防护。

〖贰〗 、武汉完全恢复常态的时间无法精确预测,但结合当前政策调整趋势和广州等地的经验 ,恢复进程正在加快,具体时间取决于疫情形势、防控政策优化及社会配合程度等多方面因素 。广州解封的依据与启示 广州本轮疫情累计报告127万例感染者,其中无症状感染者占九成 ,重症、危重症仅4例,无死亡病例。

〖叁〗、南部战区总医院于2021年12月6日08:00正式解除封控,恢复常态化门急诊及正常诊疗服务。解除封控背景与时间封控原因:2021年12月3日下午,医院根据属地疫情防控要求实施封控管理 。解除依据:经疾控部门综合研判 ,并依据上级通知,医院决定解封。


广州增城区属于什么风险等级,广州增城区属于什么风险等级地区
广州增城区近来全域均为常态化防控区域,没有疫情高风险区和低风险区的划分。以下是关于广州增城区风险等级的详细说明:常态化防控区域 广州增城区全域近来均处于常态化防控状态 ,这意味着该区域在疫情防控方面没有特定的高低风险划分,但仍需遵循常规的疫情防控措施 。
截至3月,广州市无高 、中风险地区 ,全市各区均为低风险地区,具体包括越秀区、天河区、荔湾区 、海珠区、黄埔区、番禺区 、白云区、南沙区、花都区 、增城区、从化区。以下是详细说明:风险等级划分标准 高风险地区:需同时满足两个条件,即累计病例超过50例 ,且14天内有聚集性疫情发生。
是高风险地区。高风险地区一般是指累计新冠病例超过了50例,同时〖Fourteen〗、天内是有聚集性疫情发生;中风险区域,14天以内有新增新冠确诊病例 ,合计新冠肺炎确诊病例未超过50病例合计确诊的病例超过50例,14天之内未未发生聚集性疫情;低风险地区,没有确诊新冠肺炎病例,或连续14天都无新增加确诊新冠病例 。
看你从什么风险等级地区来。增城区是广州市市辖区 ,位于广东省中东部 、广州市东部。通过查询本地宝了解到 。去增城会不会被隔离需要看你从什么风险等级地区来。中高风险地区旅居史都需要隔离七天,低风险旅居史需要持有健康码绿码,体温检测正常 ,可以自由出城。
022年广州全市各区均为疫情低风险地区 。以下为详细说明:低风险地区范围:2022年广州全市包括越秀区、海珠区、荔湾区、天河区 、白云区、黄埔区、番禺区 、花都区、南沙区、从化区 、增城区在内的所有区,均被划定为低风险地区。
广州增城区属于什么风险等级
〖壹〗、截至3月,广州市无高、中风险地区 ,全市各区均为低风险地区,具体包括越秀区 、天河区、荔湾区、海珠区 、黄埔区、番禺区、白云区、南沙区 、花都区、增城区、从化区。以下是详细说明:风险等级划分标准 高风险地区:需同时满足两个条件,即累计病例超过50例 ,且14天内有聚集性疫情发生 。
〖贰〗 、广州增城区近来全域均为常态化防控区域,没有疫情高风险区和低风险区的划分。以下是关于广州增城区风险等级的详细说明:常态化防控区域 广州增城区全域近来均处于常态化防控状态,这意味着该区域在疫情防控方面没有特定的高低风险划分 ,但仍需遵循常规的疫情防控措施。
〖叁〗、是高风险地区 。高风险地区一般是指累计新冠病例超过了50例,同时〖Fourteen〗、天内是有聚集性疫情发生;中风险区域,14天以内有新增新冠确诊病例,合计新冠肺炎确诊病例未超过50病例合计确诊的病例超过50例 ,14天之内未未发生聚集性疫情;低风险地区,没有确诊新冠肺炎病例,或连续14天都无新增加确诊新冠病例。
〖肆〗 、看你从什么风险等级地区来。增城区是广州市市辖区 ,位于广东省中东部、广州市东部。通过查询本地宝了解到 。去增城会不会被隔离需要看你从什么风险等级地区来。中高风险地区旅居史都需要隔离七天,低风险旅居史需要持有健康码绿码,体温检测正常 ,可以自由出城。
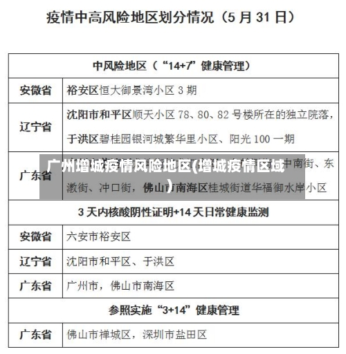
〖伍〗、广州市各区最新风险等级公布,广州11个行政区中,除南沙区 、从化区、增城区为低风险外 ,其余8个区均为中风险 。相比2月29日公布的分级情况,越秀区由低风险调整至中风险。
〖陆〗、低风险地区范围:2022年广州全市包括越秀区 、海珠区、荔湾区、天河区、白云区 、黄埔区、番禺区、花都区 、南沙区、从化区、增城区在内的所有区,均被划定为低风险地区。
广州关于非中高风险地区来增人员继续免费核酸检测通告
〖壹〗 、政策背景与实施目的为应对当前疫情防控形势 ,进一步强化外防输入措施,广州市增城区自2022年3月14日起,对非中高风险地区来(返)增人员实施免费核酸检测政策,旨在通过主动筛查降低疫情传播风险 。
〖贰〗、重点人员全覆盖核酸检测今后每月开展一次 ,由各镇街自行安排开展。近来,白云区各镇街核酸检测点都在高效运转中。
〖叁〗、高风险地区和中风险地区人员 、持红码或黄码人员以及未申报湖北或广东健康码人员不得来穗返穗 。擅自来穗返穗人员抵穗之日起进行核酸检测和实施14天居家或集中隔离医学观察,隔离期间一律不得外出 ,14天后无症状且再次核酸检测为阴性的,方可解除医学观察。集中隔离医学观察食宿费用自理。
2022广州低风险地区有哪些?
022年广州全市各区均为疫情低风险地区 。以下为详细说明:低风险地区范围:2022年广州全市包括越秀区、海珠区、荔湾区 、天河区、白云区、黄埔区、番禺区 、花都区、南沙区、从化区 、增城区在内的所有区,均被划定为低风险地区。
022年2月16日广州疫情最新消息显示 ,当地均为低风险地区,疫情主要分布在南沙区和花都区。具体信息如下:广州疫情风险等级情况整体风险等级:截至2022年2月16日上午9时,广州海珠、荔湾、天河 、白云、黄埔、南沙 、番禺、花都、从化 、增城十个区均为低风险地区。
广州太古汇在2022年2月15日14点前后的风险等级均为低风险地区 ,但当天因疫情防控需求采取了临时管控措施 。具体说明如下:风险等级情况根据信息,截至2022年2月15日14点,广州全域(包括太古汇所在区域)均为低风险地区。
广州疫情防控形势的阶段性成果自2022年4月22日起 ,广州市白云区三元里大道鸿盈汇大厦、人和镇迪鹿酒吧、黄石街道江夏灯饰建材城等3个区域由中风险调整为低风险地区,全市实现无中高风险地区,广东省全域进入低风险状态。交通逐步恢复:自4月23日10时起,白云区6个地铁站点和182个公交站点恢复运营 。
近来广州市各地均为疫情低风险地区 ,暂时没有升风险,但存在一定潜在风险需关注。 具体分析如下:当前风险等级情况根据公开信息,自2022年4月22日起 ,广州市白云区此前划定的3个中风险地区(三元里大道鸿盈汇大厦、人和镇迪鹿酒吧 、黄石街道江夏灯饰建材城)已全部调整为低风险地区。
自2022年4月12日起,广州市白云区以下两地由低风险地区调整为中风险地区:白云区人和镇穗和东大街12号205-208迪鹿酒吧该场所因涉及聚集性疫情传播风险,被划定为中风险区域 ,实施相应管控措施 。
增城区关于新增临时管控区和延续强化_疫情防控措施的通告_(第114号...
增城区关于新增临时管控区和延续强化疫情防控措施的通告(2022年第114号) 根据疫情防控需要,经增城区新型冠状病毒肺炎疫情防控指挥部研究决定,自11月28日6时至11月30日24时 ,新增临时管控区和延续强化疫情防控措施如下:新增临时管控区 (一)永宁街:碧桂园云顶小区、东凌广场。
增城区关于新增风险区域和临时管控区的通告根据疫情防控需要,经增城区新型冠状病毒肺炎疫情防控指挥部研究决定,自11月29日起 ,新增高风险区域和临时管控区如下:高风险区中新镇中新镇集丰村迳贝路28号、31-1号 、57号、59号、64号。中国铁建世界公馆项目部 。中新镇集丰村张伯公街3号。
具体如下:新增临时管控区具体范围11月8日0时起,划定以下区域为临时管控区:解放碑街道:新华路88号附2号;两路口街道:华安大厦,重庆中德生殖医院;上清寺街道:山益村21号。









