本文目录一览:
- 〖壹〗 、保定是否有疫情
- 〖贰〗、2021年2月河北保定有疫情吗?
- 〖叁〗、保定直隶不夜城疫情
- 〖肆〗、4月25日保定竞秀区3例阳性人员活动轨迹
- 〖伍〗 、保定哪个县有疫情?
保定是否有疫情
保定疫情现状防控情况:自12月起 ,保定就已经全域实行常态化防控。感染情况:确实有一些市民被感染,但并不是网上说的那么夸张 。因为不做核酸了,所以新增的数据没有显露出来。有市民分享了自己从感染到自愈的全过程,没有封控 ,大人孩子都居家隔离,并在一周左右痊愈,这个说法得到了大家的证实。

河北保定要求从郑州、天津、上海 、北京、唐山等行程卡带星号地区到保定的人员进行7天集中隔离+7天居家监测 ,提前三天报备可免费隔离。

全国第一个恢复的省是河北保定 。通过查询相关公开信息,截止2023年1月1日,顶住疫情冲击三周后 ,全国第一个恢复的城市来了。河北保定,中国最早承受感染高峰的城市,比最先开放的广州都早 ,却成了最先恢复日常生活的城市。2019年,因为湖北武汉的疫情爆发,新冠疫情引起大家重视 。
2021年2月河北保定有疫情吗?
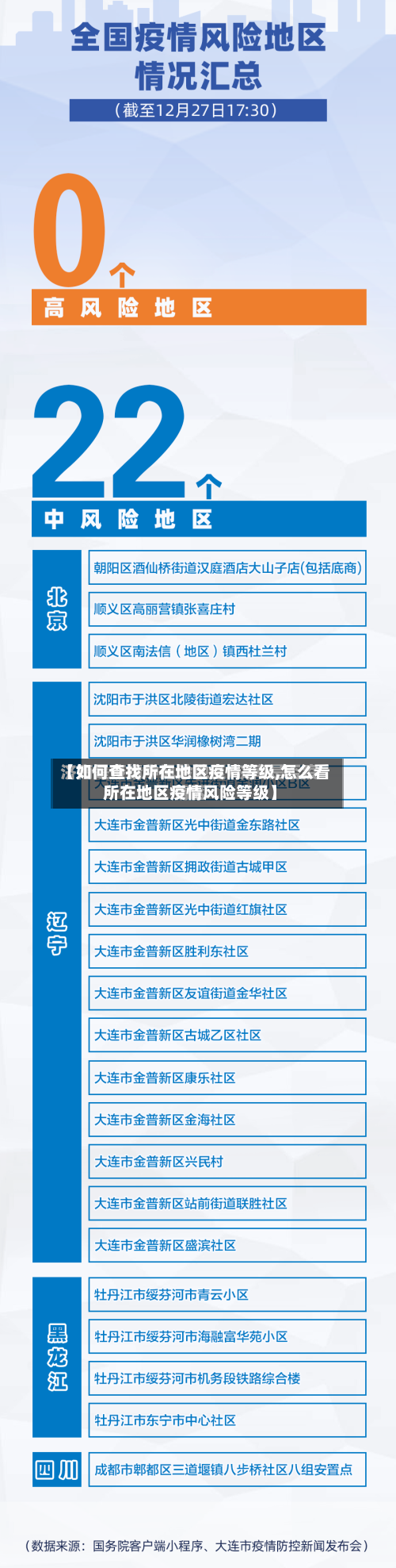
021年2月河北保定有疫情。截至2021年2月19日21时河北省保定市定州市西城区庞白土新民居北区为中风险地区。北京市大兴区天宫院街道融汇社区 。黑龙江省哈尔滨市呼兰区呼兰街道。黑龙江省哈尔滨市呼兰区兰河街道。黑龙江省哈尔滨市利民开发区裕田街道 。黑龙江省哈尔滨市利民开发区利民街道。黑龙江省绥化市望奎县。
河北省保定市(1个):定州市西城区庞白土新民居北区 。吉林省长春市(1个):公主岭市范家屯镇。上海市(3个):黄浦区外滩街道中福世福汇大酒店、贵西小区;宝山区友谊路街道临江新村(二村)小区。境外地区(除澳门外):均为高风险。
截至2021年2月8日21时河北省保定市定州市西城区庞白土新民居北区为中风险地区 。
保定直隶不夜城疫情
近来直隶不夜城官方未通报有疫情2022年3月8日河北省新型冠状病毒肺炎疫情情况2022年3月8日0—24时 ,河北省新增本土新型冠状病毒肺炎确诊病例11例,无新增本土无症状感染者。截至3月8日24时,河北省现有本土确诊病例50例;尚在医学观察本土无症状感染者3例。
保定不夜城在保定的乐凯北大街与北三环交叉口南侧,叫直隶不夜城 ,这个直隶不夜城也是最近才开张营业的,也是保定人民新的打卡地点,晚上灯光璀璨 ,特别漂亮,里面小吃摊位众多,吃饭的人也特别多 ,有那种街边烧烤的感觉,里面是个大厅,地方宽阔 ,吃饭特别有感觉 。保定大唐不夜城在保定市莲池区莲池南大街。
保定大唐不夜城位于乐凯北大街与北三环交叉口南侧,也就是直隶不夜城的所在地。 该项目是近期刚刚开业的,迅速成为了保定市民新的聚集地 ,也是他们打卡的热门地点 。 夜晚时,不夜城灯火辉煌,景色非常迷人。 不夜城内有众多小吃摊位,提供各种各样的美食。

4月25日保定竞秀区3例阳性人员活动轨迹
〖壹〗 、保定市竞秀区应对新冠肺炎疫情工作领导小组办公室关于3例新冠核酸检测阳性人员活动轨迹的通告2022年4月25日18时 ,竞秀区新增3例阳性感染者,其活动轨迹公布如下:病例2:李某某2022年4月10日-11日驾驶电动车上班 。中午11时45分到机关食堂打饭。下午17时骑电动车返回家中;4月12日-13日7时30分左右骑电动车到单位上班。
〖贰〗、保定市应对新冠肺炎疫情工作领导小组办公室关于“城六区 ”实行分区分级管控措施的公告广大居民朋友:4月25日,竞秀区在36类重点人群每周例行检测中筛查出1名阳性人员 ,我市立即启动应急响应,对主城区和新三区实行封控管理和全员核酸检测 。
〖叁〗、022年4月29日0时至24时,竞秀区新增1例无症状感染者 ,为集中隔离点检出,现将初步流调行程轨迹通告如下:病例16:4月24日,上午居家 ,下午到未来石4楼上班,18时到利家街879号烟酒店,19时到新一代C区东门买炸串 ,19时14分到光阳星都小区底商买烟,之后返回家中。
保定哪个县有疫情?
〖壹〗 、月2日晚,博野县召开新冠肺炎疫情防控工作新闻发布会,通报了全县疫情防控最新情况 ,包括疫情发现过程、已采取的防控举措、封控措施 、生活物资保障、隔离转运情况以及阳性感染者流调情况等。
〖贰〗、保定4月份疫情:安国市、保定市 、容城、涿州、唐县。2022年4月1日保定安国市新增1例确诊病例 。2022年4月3日保定市新增本土无症状感染者53例。2022年4月06日保定安国市公布新增5例新冠病毒阳性感染者活动轨迹。2022年4月06日保定容城新增一例确诊病例 。
〖叁〗 、0号保定3例那个县的如下。根据相关疫情防控3调查显示:2022年10月30日0—24时,河北新增无症状感染者60例,其中保定新增3例无症状感染者 ,均为高碑店人员。
〖肆〗、截止到2020年7月6日,没有中高风险地区 保定下辖县市低风险地区:涿州市、安国市 、高碑店市、易县、涞源县 、定兴县、顺平县、唐县 、望都县、涞水县、高阳县、安新县 、雄县、容城县、曲阳县 、阜平县、博野县、蠡县 、莲池区、竞秀区、徐水区 、满城区、清苑区 。
〖伍〗、是。通过查询河北疫情资料显示:截止到2022年10月26日,河北省新增6例无症状感染者 ,已累计感染人数是2033人,属于中高风险地区,该地的保定市涞水县有阳性病例 ,是涉疫县。河北,简称“冀”,是中华人民共和国省级行政区 ,省会石家庄,位于中国华北地区,环抱首都北京,东与天津毗连并紧傍渤海 。
〖陆〗 、经会诊 ,诊断为新冠肺炎确诊病例。该病例已转至保定市定点救治医院隔离治疗。通过对其活动轨迹流调排查,该病例3月18日—3月26日在上海市做9次核酸检测 。23日上午08:00混检结果异常、当日复检阴性。









