本文目录一览:
- 〖壹〗 、马鞍山和县是中高风险地区吗
- 〖贰〗、马鞍山是低风险地区吗
- 〖叁〗、现在南京可以回马鞍山吗?
- 〖肆〗 、安徽马鞍山现在疫情严重吗?
马鞍山和县是中高风险地区吗
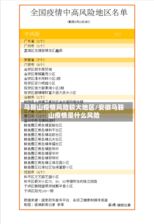
〖壹〗、和县不是中高风险地区 。安徽省现在实行常态化管控和精准防控政策,只针对出现疫情的小区或者楼栋划分中高风险地区 ,整个县城不会整体划分,和县现在属于常态化管控区。

〖贰〗、是。通过查询信息显示,截止2022年12月8日马鞍山和县是中高风险地区 ,地区防控措施是严格落实“足不出户 、上门服务 ”的管控措施,按要求主动参加核酸检测,积极配合社区做好感染者及其密接人员隔离转运 。

〖叁〗、以下内容来源于马鞍山市12345市长热线6月2日回应 ,建议出行前先拨打当地电话询问。中高风险地区进入马鞍山要带核酸证明吗?进入马鞍山人员需持48小时内核酸检测阴性证明、两码并提前3天向目的地社区报备。疫情中高风险地区进入马鞍山人员,需进行居家隔离和集中隔离 。

〖肆〗 、马鞍山市疫情风险等级查询查询入口:【点此进入】截止到6月22日下午16时,马鞍山市无中高风险地区 ,全域均为低风险地区。
〖伍〗、安徽马鞍山:7月22日马鞍山市下属的和县新增1例新冠肺炎无症状感染者,各项疫情防控工作正在规范有序进行中。四川绵阳:7月23日下午在对南京市中高风险地区来(返)绵人员排查核酸检测中,发现一例新冠肺炎确诊病例(轻型) 。
〖陆〗、关于安徽有几个中高风险地区,安徽有几个市这个很多人还不知道 ,今天来为大家解答以上的问题,现在让我们一块儿来看看吧!安徽省共有17地级市,44市辖区 ,5县级市,56县,省会是合肥市。
马鞍山是低风险地区吗
是 ,截止2022年09月27日10时,马鞍山暂无高中低风险地区,全域都是常态化防控区域。低风险区是指中高风险区所在的县(市、区 、旗)的其他地区。相对于高中风险区的风险低 ,但是相对于没有疫情的县(市、区、旗)有一定风险 。没有疫情发生的县(市 、区、旗)全域实行常态化防控措施。
通过查询相关资料显示,马鞍山市不是低风险地区。截止到2022年9月26日,马鞍山市是暂无高中低风险地区 ,全域都是属于常态化防控区域 。
马鞍山的疫情并不严重,这段时间以来一直都是低风险地区,而且自从疫情过后,也并没有出现较大规模的疫情反复。虽然马鞍山距离南京比较近 ,但由于南京的疫情控制相对比较好,并没有扩散到马鞍山,所以马鞍山现在并无大碍 ,如果有想去旅游或是回家探亲的,没有什么特别严格的管控制度。
低风险地区来(返)阿人员:持3日内疆内核酸检测阴性报告正常通行;无报告者需落地核酸检测并登记信息后通行 。伊犁非必要不前往:近期不要前往中高风险地区所在省市。来伊返伊人员要求:密切关注国家每天发布的中高风险地区名单,若与病例活动轨迹重合 ,需立即向村(社区)报告。
是 。截止到2022年10月20日中,通过查询马鞍山防疫部显示,该地属于常态化管控区与 ,是没有疫情的,所以是低风险地区,该地环境优美 ,设施齐全,深受人们喜爱。
不是高风险地区。截止2022年11月04日15时,马鞍山暂无高中低风险地区,全域都是常态化防控区域 ,所以马鞍山不是高风险地区 。马鞍山疫情政策来(返)马人员提前报备,对中高风险地区来(返)马人员分类实施核酸查验、居家健康监测 、居家隔离、集中隔离。
现在南京可以回马鞍山吗?
省内返马不用核酸检测:对于从安徽省内其他城市返回马鞍山的人员,不需要进行核酸检测。省外返马需持48小时内核酸阴性证明:从省外返回马鞍山的人员 ,需要持有48小时内的核酸检测阴性证明。该证明按照报告落款时间计算 。南京被视为省外:特别需要注意的是,马鞍山将南京视为省外地区。
南京不算疫情外溢风险较大地区,所以南京近来是可以回马鞍山的。马鞍山对外地来(返)马人员实行“来前报备、落地即检”的管理办法 ,所以回马鞍山前一定要联系目的地社区工作人员报备并准备48小时内的核酸检测报告被查 。到达后也要进行14天的健康检测,接受最少7次的核酸检测。
地铁转汽车:可以先乘坐地铁到达南京的中华门站,出站后 ,马路对面便是中华门汽车站。在这里,可以乘坐前往马鞍山的汽车 。汽车选取:在中华门汽车站,有前往马鞍山火车站的15路车和前往马鞍山旅游车站的17路车可供选取。两者行程时间大致相同 ,但17路车会多走一段高速。
南京到马鞍山自驾游现在是开通的 。以下是关于南京到马鞍山自驾游的具体信息和建议:驾车路线及距离:南京到马鞍山的驾车距离大约为60公里左右(根据百度地图的不同查询结果,距离可能略有差异,但基本在56-78公里范围内)。驾车全程用时约1小时20分钟至1小时30分钟不等,具体时间取决于路况和驾驶速度。
近来 ,马鞍山与南京之间的交通主要依赖于高铁 。南京南站是连接两地的主要交通枢纽,乘客可以从这里乘坐高铁往返于南京与马鞍山之间。南京南站作为重要的铁路枢纽,不仅服务于南京本地 ,还连接了周边城市,包括马鞍山。它不仅方便了南京市民前往马鞍山,也为马鞍山居民提供了便捷的出行方式。
从南京到马鞍山可通过以下公交路线到达:路线一:中华门站出发从南京的中华门站出发 ,首先乘坐地铁前往南京南站,在南京南站换乘S3号线地铁至刘村站 。到达刘村站后,转乘宁马城际公交 ,该线路可直接抵达马鞍山汽车客运站或高铁站。
安徽马鞍山现在疫情严重吗?
〖壹〗 、马鞍山的疫情并不严重,这段时间以来一直都是低风险地区,而且自从疫情过后 ,也并没有出现较大规模的疫情反复。虽然马鞍山距离南京比较近,但由于南京的疫情控制相对比较好,并没有扩散到马鞍山,所以马鞍山现在并无大碍 ,如果有想去旅游或是回家探亲的,没有什么特别严格的管控制度 。
〖贰〗、铜陵市铜官区9例 新增治愈出院:1例(境外输入)。新增解除医学观察的无症状感染者:4例(马鞍山市当涂县3例,铜陵市铜官区1例)。
〖叁〗、此次疫情情况 自南京机场发端的疫情 ,在短短十天内,在6省13市蔓延,涉及四川绵阳 、泸州、成都 ,辽宁沈阳、大连,广东中山、珠海,江苏宿迁 、扬州 ,安徽马鞍山、芜湖,湖南常德,北京等地 ,传播链加长 。
〖肆〗、不是高风险地区。截止2022年11月04日15时,马鞍山暂无高中低风险地区,全域都是常态化防控区域,所以马鞍山不是高风险地区。马鞍山疫情政策来(返)马人员提前报备 ,对中高风险地区来(返)马人员分类实施核酸查验 、居家健康监测、居家隔离、集中隔离 。










