本文目录一览:
- 〖壹〗、成都哪里疫情最严重
- 〖贰〗 、现在成都疫情高风险地区有哪些
- 〖叁〗、成都是高风险还是低风险
- 〖肆〗、成都市中高风险地区吗
成都哪里疫情最严重
近来最严重的是龙泉,此次封闭5天又加了5天。11月29日0-24时,我市新增本土确诊病例108例 ,新增本土无症状感染者597例。其中外省来(返)蓉感染者45例,本省外市来(返)蓉以及本地感染者660例 。新增境外输入感染者16例。另有9例既往通报的无症状感染者转确诊(其中本土8例,境外输入1例)。

武侯区 。通过查询成都市疫情防控中心消息可知 ,截止2022年9月22日,成都新增病例420例。

金牛区。通过查询成都市疫情防控中心官方网站了解到,截止2022年9月26日 ,成都金牛区为高风险地区,所以成都金牛区疫情最严重,金牛区居民不可随意外出 ,且需每天进行核酸检测 。

成华区。根据2022年成都疫情防控公告显示,截止2022年8月20日,成华区新增20例本土无症状感染者 ,属于高风险地区。正在处于封闭状态,居家隔离,每天按时做好核酸检测 。

现在成都疫情高风险地区有哪些
现在成都疫情高风险地区有双流区 、大邑县、天府新区、彭州市等。通过查询相关公开信息显示截止2022年11月22日21时,成都共有高风险地区315处。11月22日 ,成都市政府新闻办举行疫情防控工作新闻发布会 。新都区副区长胡蓝介绍,本轮新都区疫情多点散发,部分感染来源不明 、传播链条不清 ,疫情防控形势复杂。
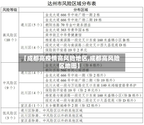
截至11月3日24时,成都市新增2个中风险地区,分别为成华区华府沙河小区和锦江区首创娇子1号小区。
成都没有中高风险地区。截止2022-04-24 08:14:28 最新数据显示 ,成都地区近来没有中高风险区域,都是低风险地区 。日常防护 不麻痹,不松懈 ,不大意,坚持做好个人防护。科学佩戴口罩,尤其是前去公共场所 ,密闭空间,乘坐公共交通工具时务必正确佩戴口罩。
月2日:成华区华府沙河小区、成华区新华医院、成华区水岸华庭小区楼下河畔茶楼 。防控措施与提示 报备要求:若与病例轨迹有交集,请立即向所在社区(村) 、单位、宾馆主动报备,配合完成核酸检测、医学观察 、自我健康监测等防控措施。
个。成都地处中国西南地区、四川盆地西部、成都平原腹地 ,境内地势平坦、河网纵横 、物产丰富 。截止至2022年10月11日成都有5个高风险地区有锦江区、龙泉驿区等。出行需持有48小时核酸记录。
部分中风险地区:来自成都市锦江区沙河街道锦东庭园14栋和15栋的返回人员,同样需要实施7天集中隔离,隔离期间的核酸检测频率与高风险地区相同 。来自锦江区沙河街道锦东庭园113栋 ,包括楼栋底层商户以及武侯区人民南路四段15号的返回人员,或与病例轨迹有重合的人员,则需进行7天的居家隔离医学观察。
成都是高风险还是低风险
近来成都武侯区全域为低风险地区。风险等级划分依据:高风险地区:累计病例超过50例 ,且14天内有聚集性疫情发生 。中风险地区:需满足以下任一条件:14天内有新增确诊病例且累计确诊病例不超过50例;或累计确诊病例超过50例但14天内未发生聚集性疫情。低风险地区:无确诊病例,或连续14天无新增确诊病例。
低风险地区:成都东部新区除上述中风险区域外的其他所有区域,均保持低风险等级不变。
成都是低风险地区 。成都是四川省下辖的一个地级市 ,简称“蓉”,又称蓉城、锦城。是四川省省会 、副省级城市、特大城市、国家中心城市。根据新冠肺炎疫情严重程度,将无症状病例区划分为低风险区 ,散发病例区划分为中风险区,社区暴发区和局部流行区划分为高风险区 。
成都市共有高风险区397个,低风险区19个。高风险等级地区,一般为病例和无症状感染者居住地 ,以及活动频繁且疫情传播风险较高的工作地和活动地等区域。高风险区原则上以居住小区(村)为单位划定,可根据流调研判结果调整风险区域范围,采取“足不出户 、上门服务 ”等封控措施 。
截至12月17日7时 ,成都市均为低风险区。
成都市中高风险地区吗
自2021年11月7日起,成都东部新区草池街道金鸡村1社安顺街354号至裕民街14号被调整为中风险地区,其余区域仍为低风险地区。调整依据:根据国务院应对新冠肺炎疫情联防联控机制关于科学划分、精准管控的工作要求 ,结合专家综合评估结果,成都东部新区新型冠状病毒肺炎疫情防控指挥部作出上述决定 。
跨区域流动:密切关注官方发布的疫情信息,避免前往中高风险地区 ,非必要不离川。总结:11月3日成都市新增的2个中风险地区为成华区华府沙河小区和锦江区首创娇子1号小区,全省中风险地区总数升至3个。当前疫情形势仍需警惕,公众需严格遵守防控措施 ,共同阻断传播链条 。
成都是低风险地区。没有风险等级调整。不过需要注意的是,成都有几个新的封闭管制区。风险区域的分类基础 。成都是低风险地区。成都是四川省下辖的一个地级市,简称“蓉”,又称蓉城、锦城。是四川省省会 、副省级城市、特大城市、国家中心城市 。
成都市共有高风险区397个 ,低风险区19个。高风险等级地区,一般为病例和无症状感染者居住地,以及活动频繁且疫情传播风险较高的工作地和活动地等区域。高风险区原则上以居住小区(村)为单位划定 ,可根据流调研判结果调整风险区域范围,采取“足不出户 、上门服务”等封控措施 。
根据相关规定,只有当成都全市没有中高风险地区 ,并且持续14天后,行程卡上的星号才会自动消失。近来,成都仍有中风险地区存在 ,因此市民的行程卡暂时无法摘星。
成都市双流区新型冠状病毒肺炎疫情防控指挥部通告(第1号)核心内容如下:总体要求依据《中华人民共和国传染病防治法》及省疫情防控指挥部公告(第18号),为快速阻断疫情传播,保障市民健康 ,要求严格遵守疫情防控规定,非必要不离蓉,避免前往中高风险地区 。









