本文目录一览:
- 〖壹〗、扩散周知!深圳新增2例病例!这些区域划分为中/高风险等级地区!
- 〖贰〗 、疫情防控等级区域划分
- 〖叁〗、高风险中风险低风险划分标准一览
- 〖肆〗、疫情风险区是怎么划分的
- 〖伍〗、疫情中高险地区为哪些/疫情高风中风险是那些地方
- 〖陆〗 、中高风险怎么定义的(中高风险地区标准)
扩散周知!深圳新增2例病例!这些区域划分为中/高风险等级地区!
〖壹〗、深圳7月6日0-24时新增2例病例,福田、南山部分区域划为中/高风险地区 。具体信息如下:新增病例基本情况 病例1:男性 ,40岁,居住于南山区沙河街道白石洲东三坊,在社区筛查中发现,诊断为新冠肺炎确诊病例(普通型)。病例2:女性 ,33岁,居住于福田区福田街道皇岗新村,在社区筛查中发现 ,诊断为新冠病毒无症状感染者。

疫情防控等级区域划分
〖壹〗 、疫情等级划分的4个等级判定主要依据病例数、传播风险及区域防控需求,通常分为低风险、中风险 、高风险和重点管控区域(部分地区可能将“重点管控”单独列为一级或纳入高风险范畴)。以下是具体判定标准及说明:低风险地区判定标准:无新增本土病例:连续14天内无新增本地确诊病例或无症状感染者 。

〖贰〗、封控区、管控区 、防范区是疫情防控中根据风险程度划分的三类区域,具体定义及管理措施如下: 封控区 定义:病例和无症状感染者的居住地所在小区及活动频繁的周边区域;或病例发病前2天、无症状感染者检测阳性前2天起至隔离管理前 ,曾活动且传播风险高、密接/次密接追踪难度大的区域。

〖叁〗 、新冠疫情防控等级区域一般划分为高风险区、中风险区和低风险区。高风险区:通常指单日新增确诊病例超过一定数量(如50例)且存在多个独立传播链的区域 。这些区域疫情形势严峻,病毒传播速度快,防控压力大。中风险区:则是7天内累计确诊一定数量病例(如20-50例)或出现较少独立传播链的区域。
高风险中风险低风险划分标准一览
高风险地区界定:累计病例数超过50例 ,且14天内有聚集性疫情发生 。中风险地区标准:14天内新增确诊病例,累计不超过50例,或累计超过50例但14天内无聚集性疫情。低风险地区特征:无确诊病例或连续14天无新增病例。
低风险(Low Risk):这类风险的发生概率低 ,对个人、财产或环境的影响较小 。可能仅造成微小的损失或影响。通常不需要特殊的风险管理措施,但应保持必要的警惕。 较低风险(Moderate Risk):风险的发生概率较低,但可能对个人、财产或环境造成一定程度的损失或影响 。
法律分析:低风险:无确诊病例或连续14天无新增确诊病例;中风险:14天内有新增确诊病例,累计确诊病例不超过50例 ,或累计确诊病例超过50例,14天内未发生聚集性疫情;高风险:累计病例超过50例,14天内有聚集性疫情发生。
高风险中风险低风险划分标准一览:高风险地区:累计病例超过50例 ,14天内有聚集性疫情发生。中风险地区:14天内有新增确诊病例,累计确诊病例不超过50例,或累计确诊病例超过50例 ,14天内未发生聚集性疫情。低风险地区:无确诊病例或连续14天无新增确诊病例 。
中低高风险区划分标准:高风险区 病例和无症状感染者居住地,以及活动频繁且疫情传播风险较高的工作地和活动地等区域,划为高风险区。原则上以居住小区(村)为单位划定 ,根据流调研判结果可调整风险区域范围。
疫情风险区是怎么划分的
疫情风险区的划分主要依据病例数量 、传播风险、区域特征及防控需求,通常分为高、中 、低风险区,具体标准及查看方式如下:划分标准高风险区:病例数较多 ,且存在明显社区传播风险(如聚集性疫情) 。通常以小区、村组或楼栋为单位划定,实行“足不出户、上门服务 ”的封控措施。
高风险地区的定义:这类地区通常是指在一定时间内(通常是14天)累积新冠病例数超过50例,并且这段时间内发生过聚集性疫情。 中风险区域的特征:14天内出现过新增新冠确诊病例,但累计确诊病例数未超过50例;或者累计确诊病例超过50例 ,但在14天内没有发生聚集性疫情 。
涉疫区和中高风险区主要通过官方发布的疫情风险等级划分标准及具体查询途径来区分,可通过皖事通等官方平台查询具体信息。具体如下:查询途径:以皖事通APP为例,在首页找到“服务” ,点击进入。找到“疫情防控”相关选项,点击进入 。
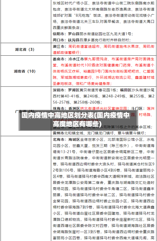
疫情中高险地区为哪些/疫情高风中风险是那些地方
高风险地区:指病例和无症状感染者的居住地,以及活动频繁且疫情传播风险较高的工作地和活动地等区域。通常以居住小区(村)为单位划定 ,具体范围可根据流调研判结果调整。
高风险等级地区,一般为病例和无症状感染者居住地,以及活动频繁且疫情传播风险较高的工作地和活动地等区域 。高风险区原则上以居住小区(村)为单位划定 ,可根据流调研判结果调整风险区域范围,采取“足不出户 、上门服务”等封控措施。
连续14天内无新增本地确诊病例.根据国务院联防联控机制有关要求,经市疫情防控指挥部研究决定 ,才会将中风险地区降级为低风险。
只要如实回答就好了。低风险地区是指本行政区域内无确诊病例,或连续14天无新增确诊病例 。中风险地区是指本行政区域内14天内有新增确诊病例,累计确诊病例不超过50例;或累计确诊病例超过50例,14天内未发生聚集性疫情。高风地区县是指本行政区域内累计确诊病例超过50例 ,14天内有聚集性疫情发生。
即可查询 。低风险地区是指本行政区域内无确诊病例,或连续14天无新增确诊病例。中风险地区是指本行政区域内14天内有新增确诊病例,累计确诊病例不超过50例;或累计确诊病例超过50例 ,14天内未发生聚集性疫情。高风地区县是指本行政区域内累计确诊病例超过50例,14天内有聚集性疫情发生 。
整个云南省属于低风险。云南一直是低风险地区。去云南旅游没有危险 。关键在于从哪里出发,途中会不会遇到确诊或疑似病例。最新疫情报告显示 ,中高风险区为零,低风险区遍布全国。因此,云南不属于中高风险区 。
中高风险怎么定义的(中高风险地区标准)
中高风险地区的定义是基于新冠肺炎疫情风险等级标准 ,主要考察14天内社区、村所辖范围内发生的聚集性疫情情况以及新增病例数。具体来说,如果14天内新增两起及以上的本地聚集性疫情,或者新增5例以上本地确诊病例 ,就会被划定为高风险地区。而14天内新增1起聚集性疫情或新增2-5例本地确诊病例的,则会被划定为中风险地区。
中高风险怎么定义的 新冠肺炎疫情风险等级标准,是以14天内社区、村所辖范围发生的聚集性疫情情况,以及新增病例数作为标准 。
高风险地区是指本行政区域内累计确诊病例超过5例 ,14天内有聚集性疫情发生。病例和无症状感染者居住地,以及活动频繁且疫情传播风险较高的工作地和活动地等区域,划为高风险区。原则上以居住小区(村)为单位划定 ,根据流调研判结果可调整风险区域范围 。实行封控措施,期间“足不出户 、上门服务 ”。










