本文目录一览:
- 〖壹〗、重点关注地区是什么意思?
- 〖贰〗 、疫情敏感区域什么意思
- 〖叁〗、什么是疫情防控重点地区
- 〖肆〗、涉疫区是指什么范围?
- 〖伍〗 、疫情级别如何划分一,二,三,四
重点关注地区是什么意思?
〖壹〗、重点关注区是信息流中一种突出的显示形式 ,旨在提高用户对某一类信息的关注度。以下是关于重点关注区的详细解释:作用:提高用户关注度:在众多信息中,重点关注区可以迅速吸引用户的注意力,使用户更容易注意到并关注到特定的信息 。

〖贰〗、重点关注地区是指政府或机构在某个时期或某个问题上所特别关注和关心的地区。这些地区往往存在某些重要特征 ,例如经济发展潜力 、人口变化、社会问题等等,这些特征使得这些地区在中央政府或省级政府的规划中处于特别的位置,需要采取特殊的政策、措施或投资。

〖叁〗 、重点关注地区的意思是指关注的地区非常重要 ,要重点的关注 。就是说把这个地区的流。通暂时掐断,已利于重点观察这个地区的某些方面的事情发生情况如何变化。区域战略意思:区域战略是指一定区域内的经济、社会发展中有关全局性、长远性、关键性的谋划 。
〖肆〗 、疫情重点关注地区是指重点管控区所在的地市除重点管控区以外的行政区域。针对疫情重点关注地区来(返)人员,各地有相应的管理措施。比如沈阳规定 ,从重点关注地区来(返)人员需提供7日内或48小时新冠病毒核酸检测阴性证明,无法提供核酸检测阴性信息的,需第一时间接受核酸检测 。
〖伍〗、重点关注区是信息流中一种突出的显示形式,意在提高用户对某一类信息的关注度。在大量信息面前 ,重点关注区不仅可以减少用户的审阅时间,还可以让用户更容易地获取自己想要的信息。对于信息发布者来说,重点关注区也能突出其所要宣传的内容 ,提高信息传播效果。
疫情敏感区域什么意思
疫情敏感区域指的是社会面发生疫情但未及时划为中高风险地区,而被列为重点关注发生疫情的地区 。具体分析如下:定义与特征疫情敏感区域的核心特征是存在社会面本土疫情传播,但尚未达到中高风险地区的划分标准(如未满足连续多日新增病例数、聚集性疫情规模等条件)。这类区域因疫情发展存在不确定性 ,被列为重点关注对象。
所谓的“敏感城市或地区”,实际上是合肥自己界定的“重点关注发生疫情地区 ”,而且并未向社会实时公布 。
全世界人民深受其害。疫情是敏感词是因为全世界人民深受其害。威胁人类生命健康 ,经过各级各部尤其医护医研人员的共同努力,来势凶猛的肺炎疫情有所收敛,疫苗的研发和下沉接种更给足的人民信心也驱赶了惶恐和不安 。
在安全和法律方面 ,隔离区可能指监狱或拘留中心,这类区域旨在监管和保护特定的个人或群体,确保公共安全,并为囚犯提供必要的法律程序和康复服务。隔离区在监狱系统中可能包括特殊监禁区 、戒毒中心或心理治疗区域 ,以应对不同风险级别的囚犯。军事基地和边境控制区则旨在保护国家安全和领土完整 。
双线抗疫是指在疫情爆发时,对疫情严重的区域实行封锁措施,同时在非疫情严重的区域控制疫情的传播 ,以达到扼杀疫情的目的。以下是关于双线抗疫的详细解释: 疫情严重区域的封锁措施: 对疫情严重的区域,实施严格的封锁措施,如设立隔离区、限制人员流动等 ,以防止疫情进一步扩散。
在我省行政区域内发生的特别重大、重大 、较大和一般四级突发事件信息报告,是指对突然发生且需应急处置的自然灾害、事故灾难、公共卫生事件和社会安全事件,依据性质 、严重程度等分级标准 ,向相应政府层级报告相关信息的过程 。
什么是疫情防控重点地区
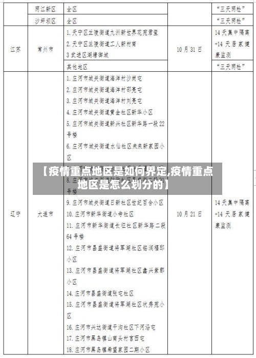
〖壹〗、重点疫区是指累计确诊病例数超过100的城市或地区,包括国内和世界两类,具体判定标准及防控措施如下:国内重点疫区判定标准国内重点疫区通常以累计确诊病例数是否超过100为划分依据。
〖贰〗、重点疫区的定义与划分:重点疫区指的是新型冠状病毒疫情较为严重的地区 ,通常以某一省份为主要疫源地。具体的划分是基于疫情的感染人数 、传播范围、医疗资源等多方面的因素综合考量得出的。 湖北省作为重点疫区:作为疫情的发源地,湖北省尤其是武汉市在疫情期间面临着极大的挑战 。
〖叁〗、封控管理小区若出现阳性感染者,由疾控等相关部门研判后调整为封闭管理小区。疫情重点管控区域外人员一律不得进入重点管控区域内。三是保护易感人群易感人群是病原体喜欢的人群,这类人群由于抵抗能力低下 ,很容易受到病原体的感染,所以要保护好 。
〖肆〗、重点管控地区是指:通常所说的中高风险地区所在的行政区域。重点管控地区管理措施:从管控指令下达日期以后该地区来(返)沈人员一律实施集中隔离医学观察,隔离期限至来(返)沈后满14天 ,期间进行2次核酸检测;管控指令下达日期之前14天内该地区来(返)沈人员要进行核酸检测和健康监测工作。

涉疫区是指什么范围?
〖壹〗 、涉疫区是指出现新冠病毒感染病例或疫情较为严重的地区 。具体来说,涉疫区的范围包括以下几个方面:疫情发生地及其周边地区:这些地区可能存在新冠病毒感染的病例,包括确诊患者、无症状感染者和密切接触者等。这些地区会根据疫情的严重程度采取不同的防控措施 ,以遏制疫情的扩散。
〖贰〗、涉疫区是指受病毒或病菌传播影响,形成传染风险的区域 。关于涉疫区的具体范围和相关要求,可以归纳为以下几点:范围确定:涉疫区的范围取决于传播途径和环境条件。它可能包括动物传染病区 、植物传染病区和人类传染病区。不同类型的疫区由疫病的来源和影响环境决定 ,因此范围可大可小,并不固定 。
〖叁〗、涉疫区是指受到新冠病毒疫情影响的地区。具体来说,涉疫区主要包括以下几个范围:有病毒感染者居住、工作或曾经经过的地方:这些地方可能存在病毒传播的风险 ,因此被视为涉疫区。新冠病毒疫情较为严重的地区:这些地区通常会出现大量病例,并且可能需要进行封锁管理,以防止疫情的扩散。
〖肆〗 、涉疫区是指病毒或病菌所能传播的地区 。以下是关于涉疫区范围的详细解释:定义:涉疫区是疫病流行或可能流行的区域,其范围大小受传播方式和环境条件的限制。当传染源数量达到一定数量 ,并且相互交叉、扩大、重叠时,就会形成疫区。传播方式:涉疫区的范围与传播方式密切相关 。
〖伍〗 、涉疫区是指病毒或病菌所能传播的地区。以下是关于涉疫区范围的详细解释:定义:涉疫区是疫病流行的区域,即病毒或病菌能够传播到的地理范围。范围大小:涉疫区的范围大小受多种因素影响 ,主要包括传播方式和环境条件 。
〖陆〗、涉疫区一般指的是病毒或病菌所能传播到的地区。以下是关于涉疫区的详细解释:定义:涉疫区是在传染源病数目达到一定数量,且这些传染源相互交叉、扩大 、重叠时形成的地区。其范围大小受传播方式、环境条件等多种因素限制 。形成条件:涉疫区的形成与传染病的传播密切相关。
疫情级别如何划分一,二,三,四
〖壹〗、肺鼠疫和肺炭疽在大城市中爆发,且有向外蔓延的迹象。这种疫情波及多个省份 ,并且有进一步扩散的风险 。 传染性非典型肺炎或人感染高致病性禽流感病例的出现,并且有扩散的趋势。 多个省份出现群体性不明原因疾病,且有蔓延的趋势。
〖贰〗、法律分析:按照突发事件发生的紧急程度 、发展态势和可能造成的危害程度分为一级、二级、三级和四级 ,分别用红色 、橙色、黄色和蓝色标示,级(特别重大)、级(重大) 、级(较大)和级(一般)。一级为比较高级别 。
〖叁〗、突发公共卫生事件的严重程度被细致划分为四个等级,以确保及时、有效的应对措施。这四个级别分别是: 特别重大突发公共卫生事件(Ⅰ级) ,其影响最为严重,用红色预警标识,通常涉及重大疫情 、大规模中毒事件等,需要全国范围内的紧急响应和协调行动。
〖肆〗、三级响应是由地级以上市人民政府负责统筹 ,也意味着疫情的形势已经转“危急”为“可控”,应急响应级别的调整,并不意味着疫情防控的松懈 ,疫情传播的不确定性及风险性依然不小 。
〖伍〗、疫情一级 、二级、三级的主要区别如下:一级: 疫情状况:一定区域内出现严重的社区爆发流行。 防控能力:疫情防控和医疗救治能力严重不足,需要外部支援。 响应级别:对应“特别重大 ”或“重大疫情” 。
〖陆〗、定义与级别划分 疫情四级响应是根据事件的性质、严重程度 、可控性和影响范围等因素,对突发事件进行的一种级别划分。在这种划分中 ,四级代表一般级别的突发事件。响应主体与职责 疫情四级响应主要由县级人民政府负责领导和指挥 。县级人民政府需在本行政区域内组织应急处置工作,确保疫情得到有效控制。









