本文目录一览:
- 〖壹〗、全国风险地区有哪些?
- 〖贰〗、低风险和中风险地区怎么区分
- 〖叁〗 、疫情低风险地区是什么标准
- 〖肆〗、全国疫情高中低风险区一览表?
全国风险地区有哪些?
〖壹〗、省级层面的高风险地区极高风险省份包括:贵州省(债务率高达450%,负债率超65%) 、青海省(负债率885%为全国比较高 ,债务率超300%)、云南省(昆明市债务率400%,隐性债务占比超40%)和天津市(债务率313%,专项债付息支出297亿元居全国第二)。这些地区普遍存在城投平台技术性违约、隐性债务化解不实等问题 。

〖贰〗 、高风险区域以下地区发生地质灾害的气象风险较高(黄色预警): 山西省:西部地区 辽宁省:东部和南部地区 吉林省:南部地区 四川省:中部和东北部地区 陕西省:中部和西南部地区 甘肃省:东部和南部地区 灾害类型与诱因本次预警主要针对降水引发的地质灾害 ,包括但不限于: 滑坡:土壤含水量饱和后,坡体稳定性下降,易发生滑动。

〖叁〗、自然灾害风险区:地震活跃区、火山地区 、台风路径经过的地区、洪水易发区等。冲突和战乱区:战争或政治冲突频发的地区 ,存在恐怖袭击、武装冲突或社会不稳定的地区 。犯罪高发区:犯罪率高 、治安较差的地区,如贩毒区、暴力犯罪多发区等。

〖肆〗、近来全国中风险地区有36个,它们分布在不同的省市。具体来说 ,这些中风险地区主要位于新疆、内蒙古 、甘肃、宁夏、云南和广西等地 。其中,新疆和内蒙古的中风险地区数量较多,这可能与当地的疫情形势和防控措施有关。
〖伍〗 、在微信中查询全国疫情风险地区 ,可按以下步骤操作:准备工具:确保手机已安装微信(版本0.21及以上),并处于联网状态。打开微信并进入搜索页面:打开手机中的微信APP,点击右上角搜索图标 。输入关键词并搜索:在搜索页面输入“疫情风险区”,点击搜索。
〖陆〗、近来无法直接提供全国中高风险地区的具体名单 ,但可通过以下方法实时查询最新信息:查询途径:通过百度App搜索【疫情风险等级查询】,进入国家政务服务平台或国务院客户端提供的查询服务页面。该服务由官方权威发布,数据实时更新 ,可确保信息准确性 。
低风险和中风险地区怎么区分
低风险和中风险地区主要通过官方发布的疫情风险等级划分来区分,可通过支付宝国务院客户端查询具体中风险地区,未列出地区即为低风险地区。具体如下:区分依据:低风险和中风险地区的划分主要依据疫情的传播风险、病例数量 、聚集性疫情发生情况等因素 ,由国家卫生健康部门或相关机构根据疫情形势动态评估和调整。
高风险地区要降为中风险地区、中风险地区降为低风险地区,都须有一个程序:根据国家和省关于应对新冠肺炎疫情分区分级防控的工作要求,经专家组综合评估研判 ,报当地市(州)委新冠肺炎疫情防控工作领导小组同意决定。
高风险、中风险 、低风险地区的划分标准及防控策略 高风险地区界定:累计病例数超过50例,且14天内有聚集性疫情发生 。中风险地区标准:14天内新增确诊病例,累计不超过50例 ,或累计超过50例但14天内无聚集性疫情。低风险地区特征:无确诊病例或连续14天无新增病例。
中风险区:中风险区是指存在一定风险和不确定性的地区 。这些地区可能存在一些安全隐患或经济环境相对不稳定,但整体风险水平相对较低。在中风险区旅行或居住时,需要保持警惕并遵循当地的安全建议。 低风险区:低风险区是指相对安全和稳定的地区 。
疫情的高中低风险地区划分标准是依据一个街道或者是社区在14天内有没有新冠确诊病例、有多少确诊新冠病例,从而划分高中低三个风险等级 ,同时具体的划分标准还应该依照新冠肺炎疫情的趋势实行调整。法律依据:《中华人民共和国传染病防治法》第十七条国家建立传染病监测制度。
疫情低风险地区是什么标准
低风险地区判定标准:无新增本土病例:连续14天内无新增本地确诊病例或无症状感染者 。传播风险低:区域内疫情输入风险可控,无聚集性疫情传播迹象。防控措施:居民可正常出行,但需遵守常态化防疫要求(如佩戴口罩、健康监测)。公共场所正常开放 ,需落实扫码 、测温等基础措施 。
低风险地区的标准:该地区没有确诊的新冠肺炎病例,或者已经连续14天没有新增的确诊病例。法律依据:《中华人民共和国传染病防治法》第二条规定,国家对传染病防治实行预防为主的方针 ,采取防治结合、分类管理、依靠科学、依靠群众的策略。
疫情等级划分的4个等级判定通常基于疫情传播风险 、病例数量、防控需求及区域影响等综合因素,具体标准可能因地区或政策调整而略有差异。以下是通用判定逻辑的详细说明:四个等级的通用划分标准低风险地区 判定条件:无确诊病例,或连续14天内无新增本土确诊病例 。
低风险区域是指以县市区为单位 ,无确诊病例或连续14天无新增确诊病例的地区。关于低风险区域,可以进一步了解以下信息:定义标准:一个地区要被划分为低风险区域,需要满足无确诊病例的条件 ,或者在最近14天内没有新增的确诊病例。
疫情传播风险较低:低风险地区表示新冠病毒疫情在特定时间段内传播范围较小,病例数量不多 。政府通过积极的防控措施,使得疫情得到较好的控制,将疫情传播的风险降低到相对较低的水平。
中风险地区标准:14天内新增确诊病例 ,累计不超过50例,或累计超过50例但14天内无聚集性疫情。低风险地区特征:无确诊病例或连续14天无新增病例 。
全国疫情高中低风险区一览表?
操作步骤:进入查询页面:点击搜索结果中的“疫情风险等级查询”服务。选取地区:系统默认显示当前所在地的风险等级,若需查询其他地区 ,可通过筛选功能手动选取目标省份、城市或区县。查看结果:页面会明确标注所选地区为高风险区 、中风险区还是低风险区,并显示具体区域范围(如某街道、社区) 。
全国风险区查询方式用户可通过以下途径实时查询全国高中低风险区名单:官方渠道:国家卫生健康委员会官方网站、各省市卫健委官方发布平台。第三方平台:如“天津本地宝 ”等本地生活服务平台,提供持续更新的风险区一览表及政策解读。手机访问:通过搜索引擎输入“全国疫情风险等级查询”获取实时信息 。
中风险地区:以县市区为单位 ,存在以下两种情况之一的地区:14天内有新增确诊病例,且累计确诊病例不超过50例;或累计确诊病例超过50例,但14天内未发生聚集性疫情。低风险地区:以县市区为单位 ,无确诊病例或连续14天无新增确诊病例的地区。
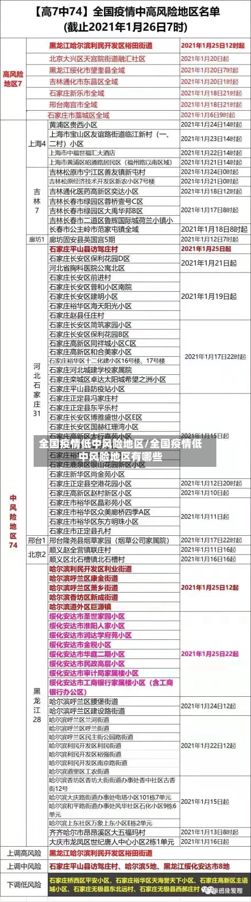
截至近来,国内共有2个高风险地区,76个中风险地区 ,主要分布在陕西省 、河南省、浙江省等地,以下为详细信息(数据不包括港澳台地区):高风险地区:具体地区名单会随疫情形势动态调整,可通过权威渠道实时查询。
国内疫情虽有反复,但大部分地区的疫情形势依然保持稳定 。特别是早前内蒙古、黑龙江等地的疫情已基本得到控制。最近有一个好消息传来 ,经过一个多月的努力,哈尔滨全域终于降为低风险地区。那么,近来全国还有多少高中风险地区呢?它们又分别分布在哪些地方呢?下面为大家提供全国高中风险地区的最新名单 。
北京市:顺义区赵全营镇联庄村;顺义区北石槽镇北石槽村。上海市:黄浦区贵西小区;黄浦区昭通路居民区(福州路以南区域);黄浦区中福世福汇大酒店;宝山区临江新村(二村)小区。(其他中风险地区详细名单略 ,具体可借鉴原文)低风险地区:除上述地区外的其他地区 。










