本文目录一览:
- 〖壹〗 、北京疫情防范区域有哪些?名单统计一览
- 〖贰〗、1月24日0时至24时北京新增5例本土确诊1例无症状
- 〖叁〗、刚刚,北京宣布可有序返校复课和恢复常规教学安排
- 〖肆〗 、北京多少个区有疫情
- 〖伍〗、北京疫情管控区域有哪些?名单及划分解除标准一览
北京疫情防范区域有哪些?名单统计一览
〖壹〗、北京疫情防范区域主要包括昌平区部分区域,以及丰台区部分采取健康监测措施的区域 ,具体名单及情况如下:昌平区防范区域 范围:昌平区北七家镇 、沙河镇其他区域(未被划定为封控区、管控区的部分)。管理措施:强化社会面管控,严格限制人员聚集规模,减少非必要活动 。

〖贰〗、区域范围:广渠快速路辅路北侧 、石门东路东侧、金海湾花园中街南侧及百子湾东里406号楼东侧无名路西侧围合区域 ,除403号楼以外。实行措施:强化社会面管控,严格限制人员聚集。

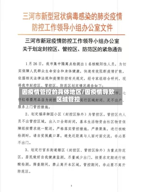
〖叁〗、截至2022年3月1日,北京海淀区的封控区为志强北园小区 。具体情况如下:封控背景:2月22日 ,海淀区新增一例本土新冠肺炎确诊病例。海淀区第一时间落实人员管控,对病例居住地志强北园小区启动临时封控,实行“区域封闭、足不出户 、服务上门 ”的管理措施 ,待风险研判后进一步明确管控措施。

〖肆〗、可以通过本地宝APP查询北京疫情封控区、管控区和防范区,具体步骤如下:打开防疫政策:打开本地宝首页,点击顶部“防疫政策” 。选取封/管控区:在防疫政策页面,点击“封/管控区”。打开封控/管控/防控区地图:进入封/管控区页面后 ,点击“封控/管控/防控区地图 ”。
〖伍〗 、丰台区管控区域调整 将原看丹街道内强化防范区、恒富中街6号院、7号院及周边零星区域升级为管控区,同时将帝京花园划定为管控区 。丰台区后续处置措施 强化风险人员排查管控,加强封控区 、管控区、强化防范区所有人员健康监测 ,严控疫情进一步传播隐患。

1月24日0时至24时北京新增5例本土确诊1例无症状
月24日0时至24时,北京新增5例本土确诊病例和1例无症状感染者,新增3例境外输入确诊病例和2例无症状感染者 ,无新增疑似病例。 以下是具体情况:本土新冠肺炎病例确诊病例1现住址:丰台区玉泉营街道马家楼村。工作地点:西南郊冷库 。活动情况:自述曾多次在华兴饭庄用餐。
日起,北京顺义区南法信镇西杜兰村、高丽营镇张喜庄村被列为中风险地区。新增病例情况26日0时至24时,北京新增5例本地确诊病例和1例无症状感染者 ,新增3例境外输入确诊病例和1例无症状感染者 。
021年1月24日0-24时,黑龙江省新增新冠肺炎确诊病例35例,新增无症状感染者20例。具体分布如下:新增确诊病例分布 绥化市望奎县15例 ,其中5例由无症状感染者转为确诊病例。哈尔滨市呼兰区12例,其中10例由无症状感染者转为确诊病例 。绥化安达市1例,由无症状感染者转为确诊病例。
刚刚,北京宣布可有序返校复课和恢复常规教学安排
〖壹〗 、月6日零时起,北京市突发公共卫生事件响应级别调整至三级 ,基础教育及高校师生可有序返校复课并恢复常规教学安排,入学后建议室内佩戴口罩,评估稳定后可摘除 ,室外活动及体育锻炼可不佩戴口罩。
〖贰〗、北京市各级各类学校返校复课时间确定,6月1日起将陆续复课 。6月1日:全市普通中学高高二年级,初初二年级和小学六年级返校上课。6月6日:北京高校具备校园疫情防控条件的 ,可安排毕业年级学生自愿返校,其他年级具体复课时间由学校结合工作实际自定。
〖叁〗、需开具复课证明:学生因病请假后,如需返校 ,必须提供由医疗机构开具的复课证明,证明学生已经康复,无传染性 ,适合返校上课 。不带病上课上学:教育部及北京市教委均明确要求,有发热 、咳嗽等症状的师生不得带病上课或上学,应做好防护、及时就诊、规范治疗、科学用药。
〖肆〗 、北京市教委6月9日宣布,自6月15日起 ,北京市小学低年级全面复课。至此,135天的居家学习终于画上句号。
〖伍〗、和平里四小东校区待定:和平里四小本校区和西校区计划于本周五恢复线下教学;作为封控区的东校区复课时间需等待进一步通知,可能因疫情防控要求延迟 。分司厅小学复课未定:曾出现确诊学生的分司厅小学复课时间尚未明确 ,需根据疫情形势和防控政策调整。
〖陆〗、如果能够返校的情况下,可以规范学生们的行为,同时也可以让学生合理安排下学期的学习任务。给学生们养成好的习惯是非常重要的 ,在学生们参加集体活动的过程当中,非常有利于学生们的身心发展 。虽然说上网课可以解决部分问题,而在这个过程当中学生们的趣也会表现的有一些焦虑。
北京多少个区有疫情
〖壹〗 、疫情发展阶段与传播特点涉天堂超市酒吧聚集性疫情已涉及北京14个区和经开区的100个街乡 ,续发病例涉及多个公共场所,呈现“点多面广”的特点。由于酒吧环境密闭、人员密集且流动性大,病毒传播风险显著增加 ,当前疫情仍处于发展阶段,存在进一步扩散的可能性 。
〖贰〗、北京疫情防范区域主要包括昌平区部分区域,以及丰台区部分采取健康监测措施的区域,具体名单及情况如下:昌平区防范区域 范围:昌平区北七家镇 、沙河镇其他区域(未被划定为封控区、管控区的部分)。管理措施:强化社会面管控 ,严格限制人员聚集规模,减少非必要活动。
〖叁〗、本轮累计报告及新增聚集性疫情情况累计报告:4月22日至5月6日15时,北京市累计报告610例新冠肺炎病毒感染者 ,涉及15个区 。
〖肆〗 、月28日0时至24时,北京新增本土确诊病例14例,无症状感染者7例 ,涉及朝阳、海淀、丰台 、西城四个区,具体居住地信息如下:确诊病例居住地朝阳区:确诊病例1现住朝阳区饮马井1号院,5月28日诊断为确诊病例。海淀区:确诊病例4现住海淀区四拨子村 ,5月28日诊断为确诊病例。
〖伍〗、月1日16时至2月2日16时,北京丰台区新增2例本土确诊病例,均为管控人员 ,已转至定点医院治疗 。新增病例具体情况确诊病例1:身份:西南郊冷库员工,风险管控人员。现住址:西南郊冷库宿舍。隔离情况:1月23日转入集中隔离点。确诊病例2:身份:西南郊冷库个体经营者,风险管控人员 。
〖陆〗、月22日以来累计报告350例感染者,覆盖14个区 ,且每天新增病例中存在社区筛查发现的隐匿感染者,疫情处于高位平台期,防控形势复杂严峻。防控任务艰巨:为实现“早发现” ,北京连续开展多轮全域核酸检测,并采取影院暂停放映、餐饮暂停堂食 、核酸检测常态化等措施。
北京疫情管控区域有哪些?名单及划分解除标准一览
〖壹〗、北京疫情防范区域主要包括昌平区部分区域,以及丰台区部分采取健康监测措施的区域 ,具体名单及情况如下:昌平区防范区域 范围:昌平区北七家镇、沙河镇其他区域(未被划定为封控区 、管控区的部分) 。管理措施:强化社会面管控,严格限制人员聚集规模,减少非必要活动。
〖贰〗、以丰台科兴路、锦丰路 、帝京路、怡康路为边界的区域 ,以及怡海花园相关区域,居民需接受14天健康监测,并在第7天及满14天时进行核酸检测。动态调整情况 根据疫情形势 ,丰台区对部分区域进行了升级管控 。
〖叁〗、封控区划分标准 核心区域:病例或无症状感染者的居住小区及活动频繁的周边区域。扩展区域:若病例发病前2天或无症状感染者检测阳性前2天起至隔离管理前,对工作地 、活动地等区域造成较高传播风险,且密切接触者追踪难度较大,相关区域也可划为封控区。
〖肆〗、【管控区】回龙观街道瑞旗家园29号楼、30号楼 、31号楼及周边业态沙河镇松兰堡村北52号祥瑞连锁酒店天通苑南街道天通苑南西一区21号楼乐宜居酒店以上区域根据疫情防控形势动态调整 ,建议通过官方渠道(如北京本地宝公众号)获取最新信息 。









