本文目录一览:
- 〖壹〗、全国疫情重点地区名单
- 〖贰〗 、国家卫健委:23日新增本土确诊141例,无症状498例
- 〖叁〗、广东0新增,疫情重点国家及地区入粤旅客将分四类处理
- 〖肆〗、广东疫情防控措施:针对重点地区返粤人员(10月28日12时)
全国疫情重点地区名单
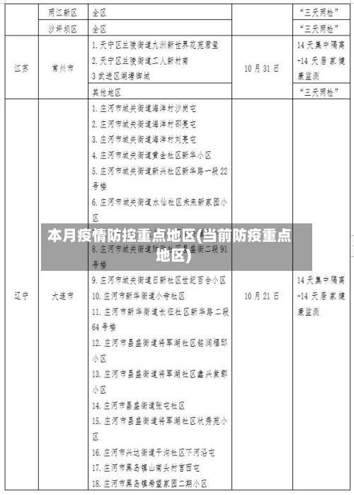
例如,疫情初期湖北全省因疫情严重被整体列为重点疫区;同时 ,全国范围内确诊病例超过100人的27个城市也属于此类,包括浙江省温州市、台州市 、杭州市、宁波市,河南省信阳市、驻马店市,安徽省合肥市 、阜阳市 ,江西省南昌市等。这些地区因病例集中、传播风险高,需采取更严格的防控措施 。

例如,疫情早期湖北全省及全国确诊病例超过100人的27个市被列为重点疫区 ,具体包括浙江省温州市、台州市 、杭州市、宁波市,河南省信阳市、驻马店市,安徽省合肥市 、阜阳市 ,江西省南昌市等。这类地区因疫情传播风险较高,需采取严格管控措施。

高风险地区新疆维吾尔自治区喀什地区疏附县站敏乡 新疆维吾尔自治区人民政府新闻办公室举行第四场喀什地区疏附县新冠肺炎疫情和疫情防控工作新闻发布会通报相关情况。发布会上,喀什地区行署副秘书长艾赛提·吾拉音木通报 ,这次疏附县疫情与疏附县站敏乡三村的一家工厂关联度较高 。


国家卫健委:23日新增本土确诊141例,无症状498例
月23日0—24时,国家卫健委通报新增本土确诊病例141例,无症状感染者498例。具体数据及分析如下:新增确诊病例情况当日新增确诊病例共156例 ,其中境外输入15例,本土病例141例。本土病例分布:上海58例,北京41例,四川19例 ,天津16例,陕西4例,辽宁、吉林、浙江各1例 。
当日新增病例情况 新增本土确诊病例:35例 ,均位于郑州市。发现方式:32例为隔离管控发现,2例为主动就诊发现,1例为社区筛查发现。新增本土无症状感染者:141例 。郑州市132例:113例为隔离管控发现 ,11例为重点人群筛查发现,7例为主动就诊发现,1例为社区筛查发现。
截至3月28日24时 ,国家卫健委累计报告境外输入新冠肺炎确诊病例693例,本土疫情传播已基本阻断,但境外输入引发新一轮传播扩散的风险依然较大。境外输入病例的总体情况3月28日0时—24时 ,全国新增境外输入确诊病例44例,涉及广东 、天津、上海、北京等15个省市 。
月10日0—24时,全国新增确诊病例17例(本土10例、境外输入7例),新增无症状感染者12例(无境外输入) ,无新增死亡及疑似病例。 具体数据及分析如下:新增确诊病例 本土病例10例:分布于湖北(5例) 、吉林(3例)、辽宁(1例)、黑龙江(1例),可能与局部聚集性疫情或社区传播相关。
本土确诊病例(共10例,含1例无症状转确诊)病例1-2:现住海淀区马连洼街道永丰路百旺茉莉园一期 ,均为1月18日通报确诊病例2的密切接触者 。1月17日集中隔离,两次核酸阴性,1月21日核酸阳性 ,诊断为轻型。病例3:现住丰台区玉泉营街道亿朋苑小区,冷链经营者。
广东0新增,疫情重点国家及地区入粤旅客将分四类处理
〖壹〗 、月13日广东无新增新冠肺炎确诊病例,疫情重点国家及地区入粤旅客将分四类处理。以下是详细信息:广东疫情最新情况全省情况:截至3月13日24时 ,全省累计报告新冠肺炎确诊病例1356例,累计出院1299例,累计死亡8例 。13日当天全省无新增确诊病例 ,新增出院3例。有483名密切接触者正在接受医学观察。
〖贰〗、从3月13日零时起,所有中外人员,凡是在进入上海之日前14天内,有过韩国、意大利 、伊朗、日本、法国 、西班牙、德国、美国等国家旅行或居住史的 ,一律实施居家或集中隔离健康观察,也就是一律隔离14天 。
〖叁〗 、天内有疫情严重国家地区旅居史人员,如在陕西停留的 ,由目的地有关单位统一接回,集中隔离医学观察14天;经陕西中转乘其他交通工具人员,由西安咸阳机场帮助转乘离省。14天内无疫情严重国家地区旅居史人员 ,如在陕西停留,由所在社区、入住酒店或者接待单位,督促其居家医学观察14天。
〖肆〗、中国将积极审批5类紧急必要出入境需求 ,增设世界航班,海南航空恢复深圳-温哥华直飞航线,海外华人可过境香港返回内地 。中国国家移民管理局为5类紧急必要出境事由开绿灯 不鼓励个人出国旅游:当前疫情仍处于全球大流行阶段 ,病毒不断变异,输入病例较多,世界旅行风险依然较高,外防输入的形势依然严峻。
广东疫情防控措施:针对重点地区返粤人员(10月28日12时)
〖壹〗、截至2021年10月28日12时 ,广东省对重点地区来(返)粤人员健康管理措施主要包括分类管控 、核酸检测、健康监测等要求,具体需结合疫情风险等级和人员行程综合判定。以下为具体措施的详细说明:分类管控措施高风险地区人员:对来自国内高风险地区的人员,实施14天集中隔离医学观察 ,并在第14天各开展一次核酸检测 。
〖贰〗、广东省对重点地区来(返)粤人员健康管理措施主要包括隔离和核酸检测等方面,具体需根据疫情风险等级和当地政策执行,可通过官方渠道查询最新规定。主要措施分类隔离要求:针对不同风险等级地区来粤人员 ,可能采取集中隔离 、居家隔离或居家健康监测等措施。
〖叁〗、“三个一 ”措施 一次电话询问:对近期武汉返粤人员,打一次电话,询问本人及家人近期健康状况及有无接触过确诊、疑似病例 。图片来源:南都一次核酸检测:要求在湖北检测一次新冠病毒核酸。一次粤康码申报:要求扫一次广东粤康码 ,并连续申报至少3天的健康状况。
〖肆〗 、严格审批大型活动,压缩线下规模,落实防控方案和应急预案 ,不邀请中高风险地区人员参会。加强暑期师生健康管理 学校需排查重点地区返粤师生,建立台账并分类管理;非必要不组织省外活动,原计划离粤培训原则上取消 。
〖伍〗、自10月2日以来从内蒙古阿拉善盟额济纳旗达来呼布镇来(返)粤人员未满14天的,集中隔离至满14天。10月2日以来从内蒙古阿拉善盟除高风险地区外的其他地区、甘肃省张掖市等特定日期和地区来(返)粤人员 ,需主动报备并配合当地疫情管理措施,但未明确要求集中隔离(可能涉及居家健康监测等)。









