本文目录一览:
- 〖壹〗、广州高风险地区
- 〖贰〗、广州中风险地区清零(2022年4月22日)
- 〖叁〗 、广东疫情防控措施:针对重点地区返粤人员(10月28日12时)
广州高风险地区
广州高风险地区主要包括海珠区龙凤街道的某些具体地址。以下是关于广州高风险地区的详细解高风险地区划分 根据最新信息,广州市的高风险区主要集中在海珠区龙凤街道的某些具体地址。这些高风险区域是根据疫情传播情况和防控需要而划定的 。

是否需要核酸检测取决于旅居史和风险等级,具体要求如下:高风险地区旅居史来(返)粤人员需在第14天进行核酸检测。例如 ,若从高风险地区抵达广东,需按上述时间节点完成4次检测。中风险地区及陕西省西安市旅居史来(返)粤人员同样需在第14天进行核酸检测,与高风险地区要求一致 。

东莞市东城街道樟村社区8月15日新增为“两热”风险区 ,反映当地疫情动态变化。建议居民及时关注官方通报,避免前往高风险区域,若出现发热、皮疹、关节痛等症状 ,需立即就医并告知旅行史。
广州不是高风险地区 。广州市没有高风险区 、低风险区,市民外出佩戴口罩,保持手部卫生 ,居室勤开窗,经常通风。防控措施:实行封控措施,期间“足不出户、上门服务”。封控期间发现新的感染者 ,由当地联防联控机制组织开展风险研判,按照“一区一策 ”要求,可将原封控区域全部或部分延长封控时间 。
调整情况:据广州市卫生健康委副主任陈斌22日通报,广州市白云区的3个中风险地区调整为低风险地区。此次调整后 ,广州全市范围内已无中高风险地区。“摘星”意义:随着中高风险地区清零,广州的通信大数据行程卡同步取消“*”标记(即“摘星 ”) 。

广州中风险地区清零(2022年4月22日)
〖壹〗、自2022年4月22日起,广州市中风险地区清零。
〖贰〗 、022年4月22日起 ,广州三元里客运招呼站(原三元里客运站相关运营点)恢复正常运营。具体说明如下:官方决策背景根据2022年4月22日广州市疫情防控新闻发布会通报,广州市全域已调整为低风险地区。基于此,市交通运输局决定自4月22日起恢复部分客运站点运营 ,以保障市民出行需求 。
〖叁〗、近来广州市各地均为疫情低风险地区,暂时没有升风险,但存在一定潜在风险需关注。 具体分析如下:当前风险等级情况根据公开信息 ,自2022年4月22日起,广州市白云区此前划定的3个中风险地区(三元里大道鸿盈汇大厦、人和镇迪鹿酒吧 、黄石街道江夏灯饰建材城)已全部调整为低风险地区。
〖肆〗、022年4月11日零时起,广州市民非必要不离穗 ,确需离穗的需凭48小时核酸阴性证明;4月11日之前未明确限制出广州市,但需关注实时政策及风险等级变化 。 具体说明如下:政策生效时间与核心要求根据2022年4月10日广州市疫情防控新闻发布会通报,自4月11日零时起,广州市实施“非必要不离穗”措施。
广东疫情防控措施:针对重点地区返粤人员(10月28日12时)
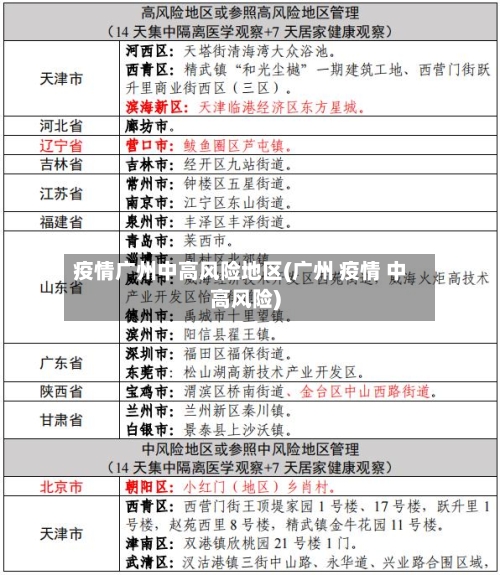
截至2021年10月28日12时 ,广东省对重点地区来(返)粤人员健康管理措施主要包括分类管控、核酸检测 、健康监测等要求,具体需结合疫情风险等级和人员行程综合判定。以下为具体措施的详细说明:分类管控措施高风险地区人员:对来自国内高风险地区的人员,实施14天集中隔离医学观察 ,并在第14天各开展一次核酸检测 。
广东省对重点地区来(返)粤人员健康管理措施主要包括隔离和核酸检测等方面,具体需根据疫情风险等级和当地政策执行,可通过官方渠道查询最新规定。主要措施分类隔离要求:针对不同风险等级地区来粤人员 ,可能采取集中隔离、居家隔离或居家健康监测等措施。
“三个一”措施 一次电话询问:对近期武汉返粤人员,打一次电话,询问本人及家人近期健康状况及有无接触过确诊、疑似病例 。图片来源:南都一次核酸检测:要求在湖北检测一次新冠病毒核酸。一次粤康码申报:要求扫一次广东粤康码 ,并连续申报至少3天的健康状况。









