本文目录一览:
- 〖壹〗、合肥去明光需要隔离吗
- 〖贰〗 、泰州到明光回来要隔离吗?
- 〖叁〗、腾冲边境乱吗
- 〖肆〗、安微省明光市可以去吗2022年3月18号
合肥去明光需要隔离吗
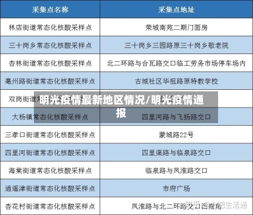
〖壹〗、通过查询相关资料显示 ,合肥去明光不需要隔离 。截至2022年11月13日,合肥和明光两地都是常态化防控区域,根据明光疫情防空政策,提前报备 ,持有48小时核酸即可进入,所以是不需要隔离的。

〖贰〗 、合肥到明光可以选取汽车或等待高铁开通后乘坐高铁前往。以下是具体的交通方式介绍:汽车 班次与发车时间:合肥至明光的汽车班次主要集中在早上6点40分到下午5点40分之间,全天共有12个班次 ,基本上每小时都会有一班车。发车地点:这些班次大多是从合肥汽车站(明光路汽车站)发车的 。

〖叁〗、需要看当地的风险程度。国内低风险地区人员不再需要持7日内核酸检测阴性证明,不再实行14天健康监测,满7天 ,满14天不再进行核酸检测,持健康通行码绿码,在测温正常且做好个人防护的前提下可自由有序进返京。至此 ,低风险地区人员凭码可在国内自由通行 。

〖肆〗、但需注意,试运行期间可能根据测试结果调整优化方案,最终开通时间需以官方公告为准。线路意义与背景合新铁路是皖北地区与长三角核心城市的重要连接通道 ,设计时速350公里。合肥至明光段作为安徽段的重要组成部分,建成后将大幅缩短两地时空距离,促进区域经济协同发展 。
〖伍〗 、合肥市有多个汽车站,但是要去明光市的话 ,比较好选取合肥汽车南站或合肥汽车西站。合肥汽车南站:该站位于合肥市蜀山区南二环路与金寨路交叉口,可乘坐直达明光市的班车。明光市班车发车时间为6:30-18:00,发车间隔较短 ,约为30分钟一班,票价为60元左右 。
〖陆〗、何芳:关爱隔离对象,解决生活困难49岁的何芳是合肥十中办公室主任 ,下派至填海巷社区。她风雨无阻坚守岗位,监测居民体温、普及防护知识,并主动联系外地返肥居家隔离对象。她上门倾倒垃圾 、采购物资 ,用实际行动消除居民对疫情的恐惧,传递温暖与关怀 。
泰州到明光回来要隔离吗?
〖壹〗、你好的 现在来看肯定是不需要隔离的:国内的话基本是只要携带核酸检测报告就能通行无阻。同省的话更是不用核酸检测报告了。低风险地区,不需要隔离 ,甚至下周起连核酸检测报告都免除了!但是如果是中高风险或者当地没有发布疫情解除的相关公告的话 去外地还是要被集中隔离或者居家隔离的。
〖贰〗、综合考虑以上因素,从明光到泰州的大致行程时间为4至5小时 。但具体的时间还需要根据实际情况来确定,建议提前规划好行程,预留足够的时间以应对可能的延误。
〖叁〗 、这可能是由于多种原因导致的 ,例如该列车可能存在不同的席别设置,不同席别的票价体系较为复杂,尚未进行统一总结和公布;也有可能是数据收集过程中存在遗漏等情况。

腾冲边境乱吗
首先可以明确的说 ,腾冲绝大多数地区都是不乱的 。腾冲市位于云南省西部,东北与泸水市相邻,东与隆阳区相连 ,南与龙陵县、梁河县接壤,西与盈江县毗连,西北、北与缅甸联邦共和国接壤。
安全问题:腾冲靠近中缅边境 ,边境地区的安全状况可能较为复杂。虽然中国政府一直在努力维护边境地区的稳定,但游客在前往边境附近地区时应保持警惕,并遵守当地的法律法规 。 疫情影响:近年来 ,全球性的健康问题对旅游业产生了巨大影响。腾冲作为一个旅游目的地,也受到了疫情的冲击。
治安状况相当不错,尽管芒市和腾冲位于边境,但其实与内地的其他城市相比并无显著差异 。这里的生活秩序井然 ,居民们的生活质量较高,安全隐患较少。当地警方和政府对治安问题非常重视,投入了大量资源来维护公共安全。警方定期进行巡逻 ,及时处理各类治安事件,确保市民的安全感 。社区也积极参与治安维护工作。
是的,现在去腾冲是安全的。腾冲作为云南省的一个边境城市 ,一直以来都是一个热门的旅游目的地。近来,当地的治安状况良好,政府也在加强安全保障措施 ,确保游客的安全 。首先,腾冲的治安状况一直以来都是相对稳定的。
安微省明光市可以去吗2022年3月18号
〖壹〗 、减轻压力的比较好办法是出去看看外面的世界。当然,你也可以选取去一个城市旅游 。在路上 ,你可以获得快乐,开阔视野。当你离开时,安全应该放在第一位,所以你也需要提前去黄历查询旅行的吉日。
〖贰〗、026年3月18日去医院看病人是合适的 ,当天是全国爱肝日,多家医院开展义诊和健康宣教活动,氛围积极、专业且温馨 。徐州一院、河北大学附属医院 、北京同仁医院门头沟医院及中国中医科学院望京医院等均在3月18日组织了面向公众的肝病义诊、免费询问、基础检测与科普讲座。
〖叁〗 、如果没有特别的限制 ,只要方便家人相聚、表达情感,2026年3月18日是可以进行祭祀活动的。重要的是祭祀所承载的那份情感和意义,而非单纯取决于日期是否“适合 ” 。









