本文目录一览:
2022全国疫情中高风险地区名单中高风险地区查询
〖壹〗、查询方式一:国务院客户端小程序——疫情风险等级查询入口获取:通过微信搜索“国务院客户端”小程序,进入后即可找到“疫情风险等级查询”功能入口。查询流程:进入小程序后,点击页面上部的查询按钮 ,系统将直接展示全国中高风险地区名单,信息一目了然,无需复杂操作。

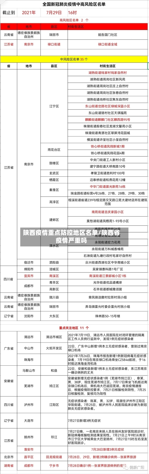
〖贰〗、截至近来 ,国内共有2个高风险地区,76个中风险地区,主要分布在陕西省 、河南省、浙江省等地 ,以下为详细信息(数据不包括港澳台地区):高风险地区:具体地区名单会随疫情形势动态调整,可通过权威渠道实时查询 。

〖叁〗、高风险地区:累计确诊病例超过50例;14天内有聚集性疫情(如学校 、工厂等集体单位出现多例关联病例)。中风险地区:14天内有新增确诊病例;累计确诊病例不超过50例,或超过50例但14天内无聚集性疫情。低风险地区:无确诊病例 ,或连续14天无新增确诊病例 。
西安新增50个高风险区,多家商场暂停营业,部分考试取消
西安市自2022年11月23日23时起新增50个高风险区,同时将65个高风险区降为低风险区,调整后共有高风险区223个。此外 ,陕西省人事考试中心取消了原定于11月26日至27日举行的三项资格考试。
雁塔区明德新天地 长安区国色天香小区 凤栖东路3号 防控措施升级:禁止堂食:西安市区内逐步禁止堂食,以减少人流量长时间聚集,降低传播风险 。外卖业务近来正常。公共场所暂停营业:部分公共场所已暂停营业,实行封闭管理。例如 ,陕西省图书馆长安路馆区、高新馆区已暂停开放,多家健身馆和网咖也都暂停营业 。
全区所有学校、幼儿园停课停园,开展线上教学。职业学校 、中职学校有封闭管理能力的 ,实施封闭式管理;无封闭管理能力的,开展居家线上教学。各类校外培训机构暂停线下培训 。大型活动与聚集性活动管理 严格大型活动管理,非必要不举办。取消不必要的聚集性活动 ,倡导“喜事缓办、丧事简办、宴会不办 ”。
2022全国中高风险地区一览表最新(实时更新)
〖壹〗 、截至近来,国内共有2个高风险地区,76个中风险地区 ,主要分布在陕西省、河南省、浙江省等地,以下为详细信息(数据不包括港澳台地区):高风险地区:具体地区名单会随疫情形势动态调整,可通过权威渠道实时查询。高风险地区通常意味着当地疫情较为严重 ,传播风险高,会采取更为严格的防控措施,如封控管理、全员核酸检测等 。
〖贰〗 、实时查询入口电脑端 国务院官方网站:通过国家卫生健康委员会或国务院客户端官方网站查询全国风险地区列表,数据权威且更新及时。微信端 “国务院客户端”小程序:打开微信 ,搜索“国务院客户端”小程序;进入后点击“疫情风险查询 ”功能,支持按省份、城市或区县筛选,并可查看具体风险等级及防控政策。
〖叁〗、022年全国中高风险地区查询可通过以下两种主要方式实现:查询方式一:国务院客户端小程序——疫情风险等级查询入口获取:通过微信搜索“国务院客户端”小程序 ,进入后即可找到“疫情风险等级查询”功能入口 。










