本文目录一览:
- 〖壹〗、4月21日23时起昆山新增中风险地区
- 〖贰〗 、全国疫情“中高风险”地区一览
- 〖叁〗、苏州市吴门桥街道什么时间开始划分为中风险地区的?
- 〖肆〗、苏州人员疫情期间来南京需要核酸吗?要隔离吗?
- 〖伍〗 、苏州风险地区
- 〖陆〗、来自或途径苏州人员到宿迁要核酸检测吗?要隔离吗?
4月21日23时起昆山新增中风险地区
〖壹〗、自2022年4月21日23时起,昆山市新增两处中风险地区 ,分别为通湖路公园壹号13幢,中山路假日花苑3幢、4幢 。同时,昆山市划定了新增封控区 、管控区 ,并明确了相应管控措施。

〖贰〗、河北:4月21日起,邯郸市魏县双井镇野庄村调整为中风险地区。黑龙江:4月21日14时起,哈尔滨市南岗区海城街176号院、新境街10号新华印刷厂家属楼小区10栋调整为中风险地区 。江苏:4月21日23时起,苏州昆山市通湖路公园壹号13幢 ,昆山市中山路假日花苑3幢 、4幢调整为中风险地区。

〖叁〗、富士康昆山两座工厂停工情况停工原因与时间:富士康位于昆山城北的“电发”和“富弘 ”两个厂区因出现新冠肺炎新增病例,于上周三(4月20日)停工,所有员工留在宿舍 ,宿舍区域受严格封控。鸿海在昆山共有四个厂区,仅此两座停工,其余两个厂区仍在运营。

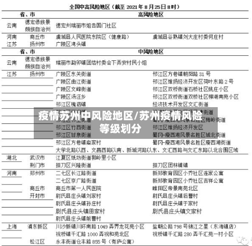
全国疫情“中高风险”地区一览
截至近来 ,国内共有2个高风险地区,76个中风险地区,主要分布在陕西省、河南省 、浙江省等地 ,以下为详细信息(数据不包括港澳台地区):高风险地区:具体地区名单会随疫情形势动态调整,可通过权威渠道实时查询 。
查询方式:点击进入上海本地宝的风险专题页面,可获取全面的风险地区数据。附加功能:关注微信公众号“上海本地宝” ,在对话框搜索【风险】,即可便捷获取实时更新的全国疫情风险等级和中高风险地区名单。注意:以上数据仅限于中国大陆地区,不包括港澳台 。
通过全国疫情风险等级查询小程序进行查询。

苏州市吴门桥街道什么时间开始划分为中风险地区的?
吴门桥街道位于苏州市姑苏区南部,是姑苏区的南大门。
金阊街道金石街8号;沧浪街道玉兰新村26幢;双塔街道市桥南25号;虎丘街道倪家苑3栋;虎丘街道木耳场76幢;虎丘街道玻纤路南五泾浜后弄6-2号;虎丘街道茗利苑A、B、C 、D号;虎丘街道缘园小区8幢;吴门桥街道福运公寓1幢;吴门桥街道香雪海饭店 。
012年沧浪区撤销时 ,其下辖的街道包括双塔街道、南门街道、胥江街道 、吴门桥街道、葑门街道、友新街道。不过,沧浪区现已被撤销,相关区域划归姑苏区管辖。
早在清光绪二十一年(1895年) ,这里就诞生了规模较大的工业企业——苏经丝厂和苏纶纱厂,成为了近代苏州民族工业的发源地 。到了上世纪三四十年代,吴门桥地区的工业发展已达到了相当规模。吴门桥街道承载了丰富的历史文化和工业发展历史。
苏州人员疫情期间来南京需要核酸吗?要隔离吗?
〖壹〗、苏州人员疫情期间来南京 ,一般需提供48小时内核酸检测阴性证明,是否隔离需根据具体情况判断 。具体如下:所有来自或途经苏州市人员:需提供48小时内核酸检测阴性证明。抵宁后尽快且不得超过1两小时向所在社区(村) 、单位(或所住宾馆)报告,配合落实健康监测、核酸检测等疫情防控措施。
〖贰〗、江苏省内到南京是否需要隔离 ,需根据具体情况判断,低风险非涉疫地区无需隔离,重点关注城市或中高风险地区相关人员需按要求采取相应防控措施。具体如下:江苏省内低风险非涉疫地区来宁:无需核酸检测和隔离 ,携带健康码绿码即可 。
〖叁〗 、后11天:进入跟踪健康监测阶段,期间可正常活动,但需严格遵守核酸检测要求。核酸检测安排:在14天健康管理期内,需于第14天各进行1次核酸检测 ,共计9次。政策适用范围所有市外来(返)南京人员均需执行该措施,无论行程码是否带星号 。
苏州风险地区
外省来苏州是否为绿码及是否需要隔离,需根据出发地疫情风险等级及个人行程综合判断 ,具体如下:健康码颜色判定低风险地区:外省低风险地区来苏州人员,健康码通常为绿码。中高风险地区:若来自中高风险地区,健康码可能显示为红码或黄码。
苏州近来不属于中高风险地区 ,行程码不带星 。以下是具体说明:风险等级划分依据:根据国家相关疫情防控政策,中高风险地区的判定主要基于区域内疫情传播风险程度、病例数量及聚集性疫情规模等因素。截至3月26日,苏州未被划定为中高风险地区 ,表明其整体疫情风险处于可控范围。
苏州风险地区有:中风险区,竹辉路(人民路至相王弄段)两侧沿街店铺、养蚕里菜场 、养蚕里新村41到49,5560、6999幢、玉兰社区高家村 。低风险区 ,东 、南至护城河,西至人民路、北至十全街区域(中风险区除外)。
自2022年4月21日23时起,昆山市新增两处中风险地区,分别为通湖路公园壹号13幢 ,中山路假日花苑3幢、4幢。同时,昆山市划定了新增封控区 、管控区,并明确了相应管控措施 。
苏州市全域为低风险地区。具体信息如下:全域低风险:根据国务院联防联控机制的相关规定 ,经市指挥部研究决定,苏州市在调整部分区域疫情风险等级后,全域已调整为低风险地区。
来自或途径苏州人员到宿迁要核酸检测吗?要隔离吗?
宿迁近来可以正常进入 ,但外地人进入需遵循宿迁防疫政策,具体如下:来自或途经苏州市的人员:所有来自或途经苏州市的来(返)宿人员,应在抵达后尽快且不得超过1两小时向所在居村委和单位(或所住宾馆)报告 ,配合健康监测、核酸检测等防控措施。
不需要隔离,需要核酸检测报告或者下车以后做核酸检测 。然后居家隔离,每7天做一次核酸检测。
需隔离或健康监测的情况:中高风险地区人员:应暂缓来苏 ,待所在地区风险等级降至低风险后,方可来苏。中高风险地区所在城市低风险人员:需第一时间向社区和工作单位报备,配合落实健康监测及核酸检测 。
入境来苏州人员所有从境外返回苏州的人员,无论是否已完成集中隔离 ,均需主动向目的地社区(村)、单位或酒店报备。入境人员可能涉及不同国家的疫情风险,报备有助于落实后续健康管理措施,例如核酸检测、居家健康监测等。
所有来自或途经苏州市人员:需提供48小时内核酸检测阴性证明 。抵宁后尽快且不得超过1两小时向所在社区(村) 、单位(或所住宾馆)报告 ,配合落实健康监测、核酸检测等疫情防控措施。









