本文目录一览:
- 〖壹〗 、中高风险怎么划分?
- 〖贰〗、高风险地区怎么划分?
- 〖叁〗、2022全国中高风险地区一览表最新(实时更新)
- 〖肆〗 、微信中怎么查看全国疫情中高风险地区名单
- 〖伍〗、中高风险地区怎么界定
- 〖陆〗、使用微信怎么查询疫情高低风险区
中高风险怎么划分?
高风险地区 划分标准:以病例和无症状感染者的居住地为主,以及其活动频繁且传播风险较高的工作地、活动地等区域。原则上以居住小区(村)为单位划定 ,范围可根据流调研判结果调整 。管理措施:实行“足不出户 、上门服务”封控措施,开展高频次核酸检测。

风险等级划分高风险对应风险等级R4,中风险对应R3。这一分类基于金融产品可能导致的本金损失概率及波动幅度 。R4级产品通常涉及复杂衍生品、杠杆交易或非标准化资产 ,费用波动剧烈;R3级产品则以债券、股票型基金等为主,虽存在波动但相对可控。

中风险和高风险的划分主要基于分区分级标准,由各地根据疫情情况动态调整,近来没有统一固定的量化指标 ,但会综合考虑发病时间 、疫情传播风险等因素,以县区、街道等为基本单位进行划分并适时调整。划分基本单位:一般以县区、街道 、乡镇、社区等为基本单位进行分区分级。

风险等级划分高风险对应理财产品风险等级R4,中风险对应R3 。风险等级是金融机构根据产品投资标的、波动性 、流动性等综合因素划分的评估体系 ,R4级产品通常涉及股票、商品期货、衍生品等高波动资产,而R3级产品以债券 、股票混合型基金为主,波动性相对较低。
- 风险优先级划分:根据风险评估结果 ,对风险进行排序,以便有针对性地采取措施和分配资源。- 风险控制与预防:评估结果可指导制定预防措施、安全规程和管理计划,降低风险 。- 决策支持:风险评估为决策提供数据和信息支持 ,帮助做出明智的选取和方案决策。
职业类别,并无统一:职业风险级别没有统一标准,比如中式厨师 ,在有的意外险属于2类,有的属于4列。不同的保险类型对于可投保职业有不同的规定:重疾险、寿险、医疗险大部分产品1-4类职业都可以投保,部分放宽1-6类 。

高风险地区怎么划分?
划分标准:以病例和无症状感染者的居住地为主,以及其活动频繁且传播风险较高的工作地 、活动地等区域。原则上以居住小区(村)为单位划定 ,范围可根据流调研判结果调整。管理措施:实行“足不出户、上门服务 ”封控措施,开展高频次核酸检测 。
一个地区如果累计确诊病例超过50例,并且14天内有聚集性疫情发生 ,则会被划分为高风险地区。以下是关于高风险地区的进一步说明:高风险地区定义:高风险地区指的是新冠病毒传播风险极高的区域,病例数量多且存在聚集性疫情。划分标准:除了累计确诊病例超过50例外,还需要满足14天内有聚集性疫情发生的条件 。
高风险地区的划分通常由政府或卫生健康部门根据疫情形势动态调整 ,主要依据感染人数、传播风险 、防控需求等因素综合判定。以下是具体说明:核心划分标准 感染人数与传播速度:若某地区短期内出现大量确诊病例或聚集性疫情,且存在社区传播风险,可能被划为高风险区。
2022全国中高风险地区一览表最新(实时更新)
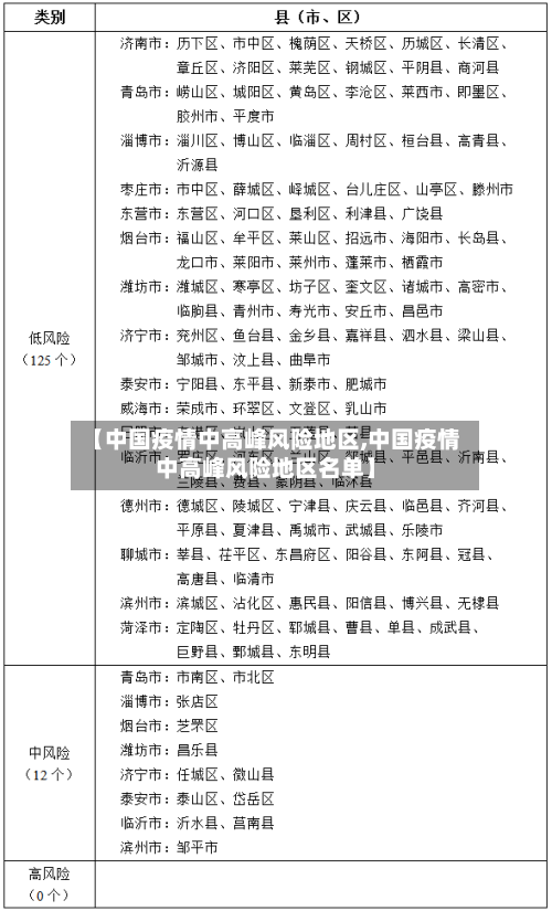
〖壹〗、截至近来 ,国内共有2个高风险地区,76个中风险地区,主要分布在陕西省、河南省 、浙江省等地 ,以下为详细信息(数据不包括港澳台地区):高风险地区:具体地区名单会随疫情形势动态调整,可通过权威渠道实时查询。高风险地区通常意味着当地疫情较为严重,传播风险高,会采取更为严格的防控措施 ,如封控管理、全员核酸检测等 。
〖贰〗、实时查询入口电脑端 国务院官方网站:通过国家卫生健康委员会或国务院客户端官方网站查询全国风险地区列表,数据权威且更新及时。微信端 “国务院客户端”小程序:打开微信,搜索“国务院客户端”小程序;进入后点击“疫情风险查询 ”功能 ,支持按省份 、城市或区县筛选,并可查看具体风险等级及防控政策。
〖叁〗、022年全国中高风险地区查询可通过以下两种主要方式实现:查询方式一:国务院客户端小程序——疫情风险等级查询入口获取:通过微信搜索“国务院客户端”小程序,进入后即可找到“疫情风险等级查询”功能入口 。
微信中怎么查看全国疫情中高风险地区名单
选取“防疫查询”功能:在“城市服务 ”页面中 ,通过搜索或浏览找到“防疫查询”选项并点击。此功能专门提供疫情防控相关信息的查询服务。点击“全国中高风险疫情地区”:在“防疫查询 ”页面中,找到“全国中高风险疫情地区”选项并点击 。系统将自动加载并显示最新数据。
打开微信搜索功能打开手机中的微信app,点击顶部“搜索”选项。进入粤省事小程序在搜索页面输入“粤省事 ” ,点击搜索结果中的“粤省事”小程序 。进入疫情区域页面在粤省事首页点击“疫情区域”选项,进入风险地区查询页面。查看风险地区名单页面会直接显示全国高风险和中风险地区列表,用户可滑动查看完整信息。
搜索并进入国家政务服务平台在小程序搜索框中输入“国家政务服务平台 ” ,点击搜索结果中的官方小程序进入 。选取疫情风险等级查询功能进入平台后,找到“各地疫情风险等级查询”服务模块并点击。
在手机上查看全国中高风险疫情地区,可通过微信《扫码抗疫情》小程序实现,具体步骤如下:步骤一:进入《扫码抗疫情》小程序打开微信 ,点击顶部“搜索小程序”栏,输入“扫码抗疫情 ”,在搜索结果中选取并进入该小程序。
核心流程:通过微信小程序进入“国家政务服务平台” ,使用“各地疫情风险等级查询”功能,最终定位至全国中高风险地区列表。具体步骤:进入小程序入口打开微信,点击底部导航栏的“发现”选项 ,选取“小程序 ”功能 。搜索政务平台在小程序搜索框中输入“国家政务服务平台”,或通过历史记录找到该小程序并进入。
中高风险地区怎么界定
〖壹〗、中风险地区 划分标准:病例和无症状感染者停留和活动一定时间,且可能具有传播风险的工作地 、活动地等区域。范围根据流调研判结果划定 。管理措施:实行“人不出区、错峰取物”管控措施 ,开展相应频次核酸检测。降级条件:连续7天无新增感染者,且第7天风险区域内所有人员完成一轮核酸筛查且结果均为阴性,降为低风险地区。
〖贰〗、可以通过支付宝上的疫情风险等级查询功能来判断是否为中高风险地区 ,具体操作如下:工具/原料 小米11MIUI12支付宝20方法/步骤 进入支付宝软件:首先,打开手机上的支付宝应用 。点击市民中心:在支付宝首页,找到并点击“市民中心 ”选项。
〖叁〗、病例和无症状感染者居住地,以及活动频繁且疫情传播风险较高的工作地和活动地等区域 ,划为高风险区。原则上以居住小区(村)为单位划定,根据流调研判结果可调整风险区域范围 。实行封控措施,期间“足不出户 、上门服务”。
〖肆〗、中风险和高风险的划分主要基于分区分级标准 ,由各地根据疫情情况动态调整,近来没有统一固定的量化指标,但会综合考虑发病时间、疫情传播风险等因素 ,以县区 、街道等为基本单位进行划分并适时调整。划分基本单位:一般以县区、街道、乡镇 、社区等为基本单位进行分区分级 。
使用微信怎么查询疫情高低风险区
〖壹〗、步骤1:进入微信个人中心打开微信,点击右下角【我的】,进入个人中心页面 ,找到【支付】选项。步骤2:进入城市服务界面在支付页面中,向下滑动找到【城市服务】入口,点击进入。步骤3:选取抗疫查询功能在城市服务界面中 ,找到【抗疫服务】分类,点击【抗疫查询】。
〖贰〗、选取“防疫查询”功能:在“城市服务 ”页面中,通过搜索或浏览找到“防疫查询”选项并点击 。此功能专门提供疫情防控相关信息的查询服务。点击“全国中高风险疫情地区”:在“防疫查询 ”页面中,找到“全国中高风险疫情地区”选项并点击。系统将自动加载并显示最新数据 。
〖叁〗 、具体步骤:进入小程序入口打开微信 ,点击底部导航栏的“发现”选项,选取“小程序 ”功能。搜索政务平台在小程序搜索框中输入“国家政务服务平台”,或通过历史记录找到该小程序并进入。选取风险查询功能在小程序首页找到“各地疫情风险等级查询”入口 ,点击进入查询页面 。
〖肆〗、进入疫情风险等级查询功能在“国务院客户端”小程序首页,点击顶部搜索框,输入“疫情风险等级查询 ” ,随后点击搜索结果中的“点击查看全国高中低风险疫情地区”选项。查看全国或指定地区风险等级程序默认显示全国疫情风险地区概览页面。
〖伍〗、通过微信查看全国中高风险疫情地区的具体操作步骤如下:打开微信并进入小程序界面启动微信后,点击底部导航栏的“发现”选项,在发现页中选取“小程序 ”功能入口 。搜索并进入国家政务服务平台在小程序搜索框中输入“国家政务服务平台” ,点击搜索结果中的官方小程序进入。
〖陆〗 、打开手机中的微信app,点击上面搜索的选项。进入搜索的页面后,输入粤省事 ,点击结果中的小程序 。在粤省事的页面中,点击疫情区域的选项。进入疫情区域的页面后,可以查看高风险和中风险的地区。点击页面右上角三个点的图标,即可可以分享给好友。









