南拳北拳
-
合肥市疫情敏感地区最新/合肥市疫情最新要求
本文目录一览:〖壹〗、什么叫重点疫区〖贰〗、安徽确诊3例,合肥掀起接种疫苗热潮!〖叁〗、合肥疫情风险等级〖肆〗、温州合肥疫情属于什么风险等级〖伍〗、合肥什么地方疫情严重什么叫重点疫区〖壹〗、重点疫区是指累计确...
-
【黑江哪个地区有疫情了,黑龙江什么地区有疫情】
本文目录一览:〖壹〗、新疆一黑江有多少公里〖贰〗、黑江省牡丹江到穆稜新站火车有几点的?〖叁〗、贵州省黑江县离省城有多远?〖肆〗、黑江省鸡西市拼音咋么写新疆一黑江有多少公里〖壹〗、我国的地理范围广阔,东西方向上,从最...
-
【鹰潭地区疫情情况如何了,鹰潭发布最新疫情】
本文目录一览:〖壹〗、为什么鹰潭疫情这么严重〖贰〗、江西鹰潭市疫区么〖叁〗、为什么江西鹰潭还不解封〖肆〗、今年鹰潭疫情,有人辞职吗?为什么鹰潭疫情这么严重因为感染者太多。截止2022年9月20日据鹰潭疫情防控管理报...
-
【疫情时南阳属于几类地区,河南省南阳市属于疫情几类地区?】
本文目录一览:〖壹〗、河南省南阳市是低风险地区吗〖贰〗、河南南阳回信阳需要隔离吗?(回河南信阳会被隔离吗最新规定)〖叁〗、河南南阳属于什么风险地区?(河南南阳属于什么风险地区)〖肆〗、10月4号南阳疫情属于什么风险区...
-
成都疫情b类地区是什么意思(什么是b类人员疫情)
本文目录一览:〖壹〗、ab类地区名单〖贰〗、事关“五一”假期,成都发布最新疫情防控政策!〖叁〗、成都ab类地区名单〖肆〗、四川B类管控地区名单划分〖伍〗、四川的AB类地区管控是什么政策ab类地区名单为实行分类...
-
广州21日疫情地区/广州21日疫情地区分布
本文目录一览:〖壹〗、广东省广州市就疫情防控工作问责20人!市卫健委主任被免职!〖贰〗、e链网21日广东疫情速报:东莞1密切接触着确诊,与广州病毒株相异_百度知...〖叁〗、广东,正为国挡病毒…〖肆〗、8月21日广州南到...
-
热搜疫情严重地区是哪里/疫情最严重的三个地区
本文目录一览:〖壹〗、突然两起疫情接连上热搜,啥情况?〖贰〗、突然冲上热搜的“保定疫情”,给所有人提了一个醒!〖叁〗、浙江疫情第二严重,凭什么还被夸上热搜?〖肆〗、日本爆发流感!有医院“完全没药”,这个“黄金48小时”上...
-
唐山地区疫情报告(唐山疫情2021)
本文目录一览:〖壹〗、2022年河北唐山疫情最新消息:唐山封城了吗?具体什么时候解封?〖贰〗、唐山什么时候出现疫情的〖叁〗、唐山2月12日新型肺炎确诊病例人数(唐山市新型肺炎确诊病例)〖肆〗、2月25日唐山路北区3名密接...
-
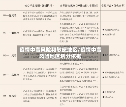
疫情中高风险和敏感地区/疫情中高风险地区划分依据
本文目录一览:〖壹〗、中高风险怎么定义的(中高风险地区标准)〖贰〗、疫情敏感区域什么意思〖叁〗、疫情中高险地区为哪些/疫情高风中风险是那些地方〖肆〗、什么是高风险地区,中风险地区,低风险地区?〖伍〗、中高风险地区怎...
-
保定疫情封控地区名单/保定疫情封控地区名单公布
本文目录一览:〖壹〗、保定莲池区现在是个啥状态〖贰〗、河北保定竞秀区对604个小区和49个村采取封控管理,当地疫情情况如何?〖叁〗、保定疫情最新消息!〖肆〗、保定竞秀区继续执行区域封控通告(保定竞秀区继续执行区域封控通告...