南拳北拳
-
疫情风险地区在哪查(疫情风险地区怎么看)
本文目录一览:〖壹〗、微信中怎么查询全国疫情风险地区有哪些〖贰〗、怎么查看各地疫情风险等级查询〖叁〗、要出远门如何查询全国中高风险地区〖肆〗、微信中怎么查看全国疫情中高风险地区名单〖伍〗、微信查看地区疫情等级怎么做...
-
【惠安地区疫情情况如何了,惠安疫情最新数据消息】
本文目录一览:〖壹〗、惠安县返乡报备健康管理要求〖贰〗、2022泉州恢复生产生活及交通最新消息2021泉州市最新发展规划〖叁〗、郑州惠安手外科医院到中牟县卡口能过去吗〖肆〗、泉州疾控紧急提醒(泉州疾控发布提醒)惠安县...
-
【上海哪个地区疫情少一些,上海哪个区疫情最轻】
本文目录一览:〖壹〗、上海哪个区没有疫情最安全?〖贰〗、上海南火车站近的那个区没疫情〖叁〗、上海几个中风险地区?上海哪个区没有疫情最安全?〖壹〗、黄浦区作为上海的中心区域之一,拥有众多历史建筑和商业中心。徐汇区则以其浓厚...
-
连云疫情低风险地区/连云港市疫情高风险地区吗
本文目录一览:〖壹〗、江苏有疫情连云港人到厦门能不能去?〖贰〗、江苏各市风险等级一览(每天更新)〖叁〗、连云港大学什么时候能解封江苏有疫情连云港人到厦门能不能去?现在疫情主要集中的南京地区,还有就1例四川绵阳,辽宁沈阳,...
-
【疫情防控中低风险地区,疫情防控中低风险地区标准】
本文目录一览:〖壹〗、低风险地区是指什么?〖贰〗、低风险地区定义是什么?〖叁〗、重点低风险地区是什么意思低风险地区是什么意思〖肆〗、低风险和中风险地区怎么区分〖伍〗、什么是低风险地区低风险地区是指什么?低风险...
-
丽江是疫情封锁地区吗(丽江封闭了吗)
本文目录一览:〖壹〗、丽江恢复旅游营业时间及景点名单〖贰〗、丽江机场封了吗〖叁〗、深圳去丽江旅游(深圳去丽江旅游需要隔离吗)〖肆〗、春节去丽江好玩吗,过年去丽江需要隔离吗〖伍〗、2022年4月5号从上海回云南丽江要...
-
赤峰疫情重点地区核验表(赤峰疫情重点地区核验表格)
本文目录一览:〖壹〗、赤峰有疫情了吗?〖贰〗、内蒙古赤峰是高风险地区吗〖叁〗、200年9月3日赤峰市松山区哪个小区出疫情〖肆〗、内蒙古赤峰疫情严峻,当地哪些地方属于风险地区?〖伍〗、9月15日赤峰松山为什么风险地区...
-
阿里地区疫情解封公告(阿里地区什么时候封路)
本文目录一览:〖壹〗、日喀则解封时间最新〖贰〗、西藏疫情封了多久了〖叁〗、西藏阿里出现疫情了吗〖肆〗、西藏疫情爆发时间日喀则解封时间最新日喀则疫情预计在9月中旬结束恢复正常,只要下面没有新增病例出现,一般是14天就...
-
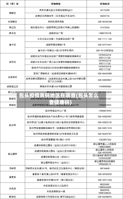
包头疫情黄码地区在哪查(包头怎么查健康码)
本文目录一览:〖壹〗、从伊盟回包头核酸用做吗?〖贰〗、包头市疫情防控工作指挥部最新通告〖叁〗、包头到太原中转会被赋黄码吗〖肆〗、包头出行大众酸检测证明能用吗?从伊盟回包头核酸用做吗?乡镇)来(返)包人员(或行程码为...
-
【疫情地区可以退票吗,疫情期间退票再买票可以吗】
本文目录一览:〖壹〗、因为疫情可以全额退票吗〖贰〗、疫情高铁票如何办理全额退票?可以因为高铁疫情免除退票费吗?〖叁〗、由于疫情原因机票可以全额退款吗〖肆〗、如果因为疫情原因退飞机票能全额退款吗因为疫情可以全额退票吗...